Railway Unified System for Ubiquitous Strategy and Action A Comprehensive 80-Year Project Plan for Planetary Transformation
Executive Summary
This document presents the complete project plan for RUSUSA (Railway Unified System for Ubiquitous Strategy and Action), an 80-year vision for the pinnacle manifestation of the Abundance Program ecosystem. RUSUSA represents the physical, institutional, and civilizational infrastructure for a new era of planetary cooperation, regenerative economics, and holistic governance.
The Core Vision:
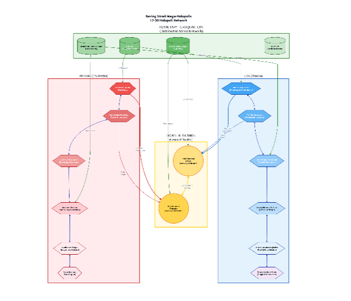
By the year 2105, the Bering Strait became the most important region on Earth, hosting the Bering Strait Mega-Holopolis, a binational (Russia-USA) and Indigenous-led special administrative region that serves as the planet’s new headquarters for governance, finance, trade, and intelligence. This Mega-Holopolis is anchored by the World Land Bridge, a global railway network connecting all continents and enabling a new paradigm of regenerative trade and cultural exchange.
The Abundance Program at Maturity:
RUSUSA is not merely an infrastructure project; it is the mature expression of the entire Abundance Program ecosystem. All 20+ Core Components—from CIESSM and Ágoras to the HHEE and Avatar Hub—are fully deployed at planetary scale, with the Bering HQ serving as their central coordination node. This creates a coherent, self-organizing, and continuously evolving planetary organism.
The 80-Year Pathway:
This plan outlines a pragmatic, five-phase pathway from the present to this transformed future:
1. Phase 1 (2025-2035): Foundation & Proof of Concept - Establish first ERAs, develop core Components, and initiate diplomacy.
2. Phase 2 (2035-2050): Regional Expansion & Network Building - Scale Holopoli, establish Regional Trade Villages, and begin Bering feasibility studies.
3. Phase 3 (2050-2070): Continental Integration & Bering Construction - Build the Bering Strait crossing and complete major continental rail corridors.
4. Phase 4 (2070-2090): Global Maturation & Optimization - Full RUSUSA network operational, with Bering as planetary HQ.
5. Phase 5 (2090-2105): Transcendence & Next Octaves - Humanity evolves into new forms of organization and existence.
Key Strategic Principles:
The RUSUSA project is guided by eight foundational principles that distinguish it from all previous mega-projects in human history. These principles ensure that the project serves not merely economic or geopolitical interests, but the flourishing of all life on Earth.
Incrementality is the basis of implementation strategy. Rather than attempting a single massive undertaking, RUSUSA unfolds through carefully sequenced phases, each building on the successes and learnings of the previous stage. This approach allows for course correction, reduces risk, and enables the gradual mobilization of political will and financial resources. Each phase delivers tangible value, creating momentum and demonstrating viability to skeptics.
Pragmatism ensures that visionary goals remain grounded in real-world constraints and opportunities. Every element of the plan has been designed with attention to engineering feasibility, financial viability, political realism, and social acceptability. The project acknowledges challenges honestly and proposes concrete solutions. It learns from historical precedents while innovating beyond them. Pragmatism does not mean abandoning ambition; it means charting a realistic path to extraordinary outcomes.
Omnipresence describes the project’s strategy of gradually expanding influence to touch all aspects of human civilization. RUSUSA does not impose a new system from above; it grows organically from successful demonstrations, spreads through networks of inspired practitioners, and eventually becomes the natural way of organizing human activity. By 2105, the principles and practices of the Abundance Program will be woven into the fabric of daily life across the planet, not through coercion but through demonstrated superiority.
Cooperation replaces competition as the organizing principle of international relations. The Russia-USA-Indigenous collaboration at the heart of RUSUSA creates a powerful precedent for resolving geopolitical tensions through shared projects that benefit all parties. This model extends to all nations, demonstrating that prosperity is not a zero-sum game. The Bering Strait Mega-Holopolis becomes a permanent anchor for global peace, a place where former adversaries work side by side toward common goals.
Regeneration ensures that every aspect of the project heals rather than harms the Earth. Unlike the extractive infrastructure of the industrial era, RUSUSA actively restores ecosystems, sequesters carbon, protects biodiversity, and enhances natural capital. Rail corridors become green arteries of life. The Holopoli become models of regenerative urbanism. The economic systems reward ecological stewardship. By 2105, the project will have contributed more to planetary health than it consumed in its construction.
Sovereignty honors the rights of all peoples, especially Indigenous nations, to self-determination and cultural integrity. RUSUSA does not impose a single vision but creates space for diverse expressions of human flourishing. Indigenous peoples are not stakeholders to be consulted; they are leaders whose wisdom guides the project. Their sovereignty over ancestral lands is absolute. Their cultural protocols are respected. Their economic participation is guaranteed. The project succeeds only if Indigenous peoples thrive.
Neutrality positions the Bering Strait Mega-Holopolis as geopolitically neutral ground, a “Geneva of the 21st Century” but with far greater scope and significance. No single nation dominates. All nations have a voice. Conflicts are resolved through dialogue and AWHD protocols. The region becomes a safe space for international cooperation, a place where even adversaries can meet and work together. This neutrality is guaranteed by binational governance, Indigenous leadership, and international oversight.
Evolution recognizes that RUSUSA is not a fixed endpoint but a living system that will continue to adapt and transform. The plan provides a roadmap, not a rigid blueprint. It anticipates that new technologies, social innovations, and unforeseen challenges will require continuous learning and adjustment. By 2105, the systems that emerge may look quite different from what we envision today—and that is exactly as it should be. The goal is not to impose our current vision on the future, but to create conditions for humanity to evolve into its highest potential.
Investment & Returns:
The project requires an estimated $5-15 trillion in total capital investment over the 80-year timeline, distributed across five phases. This represents approximately 0.5-1.5% of cumulative global GDP over the period—a modest investment for a complete civilizational transformation.
Returns are not measured solely in financial terms but in a multi-capital framework that recognizes all forms of value creation:
Economic Capital: The project generates trillions in new trade, investment, and economic activity. The World Land Bridge reduces transportation costs and times, opening new markets and opportunities. The Bering Strait Mega-Holopolis becomes a hub of innovation and commerce. Regional Trade Villages stimulate development in previously marginalized areas. By 2105, the direct economic returns exceeded the initial investment many times over.
Natural Capital: Arctic ecosystem restoration, climate stabilization, biodiversity protection, and carbon sequestration create ecological value estimated at $10-30 trillion over 80 years. The project demonstrates that infrastructure can heal rather than harm the planet, providing a model for all future development.
Social Capital: The peace dividend from Russia-USA-Indigenous cooperation is incalculable. Reduced military spending, avoided conflicts, and enhanced cultural understanding create a more stable and harmonious world. Migration pathways for climate-displaced populations prevent humanitarian crises. Improved quality of life for billions justifies investing on humanitarian grounds alone.
Intellectual Capital: Scientific and technological breakthroughs in permafrost engineering, renewable energy, regenerative design, and governance innovation create intellectual value estimated at $5-10 trillion. These innovations benefit all humanity, not just the RUSUSA project.
Spiritual Capital: The project catalyzes a shift in planetary consciousness, a recognition of our shared humanity and our interconnection with all life. This spiritual awakening—the evolution into “next octaves of existence”—is the ultimate return, transcending all material measures of value.
Conclusion:
RUSUSA is more than a project; it is a declaration of humanity’s capacity to overcome its divisions, heal its relationship with the planet, and evolve into a new octave of existence. It is a pragmatic roadmap for building a future of abundance, solidarity, and planetary flourishing. This document provides a comprehensive plan to make that vision a reality.
The journey begins now. The destination is a world we can barely imagine—a world where every human being has the opportunity to thrive, where every ecosystem is restored and protected, where peace is not a dream but a daily reality. This is RUSUSA. This is our future. Let us build it together.
Table of Contents
PART I: VISION & FOUNDATIONS (2025-2035)
• Chapter 1: The RUSUSA Meta-Vision
• Chapter 2: The Holistic Conjuncture Paradigm Applied to Planetary Infrastructure
• Chapter 3: Phase 1 Foundations (2025-2035)
PART II: THE FIVE SPHERES DEPLOYED AT PLANETARY SCALE (2035-2070)
• Chapter 4: Sphere I - Planetary Governance Infrastructure
• Chapter 5: Sphere II - The Global Regenerative Economy
• Chapter 6: Sphere III - Planetary Investment & Resource Stewardship
• Chapter 7: Sphere IV - The World Land Bridge Network
• Chapter 8: Sphere V - Cultural Transformation & Societal Engagement
PART III: THE BERING STRAIT MEGA-HOLOPOLIS (2050-2090)
• Chapter 9: The 12-30 Holopoli Network
• Chapter 10: CIESSM - The Planetary Brain of the North
• Chapter 11: The Convergence Meta-Platform & Avatar Hub
• Chapter 12: The Complete Abundance Program Ecosystem Deployed
PART IV: IMPLEMENTATION PATHWAYS (2025-2105)
• Chapter 13: The 80-Year Timeline - Five Phases
• Chapter 14: Geopolitical Strategy & Diplomatic Pathways
• Chapter 15: Financial Architecture & Investment Flows
• Chapter 16: Technical Specifications & Engineering
• Chapter 17: Ecological Regeneration & Climate Strategy
• Chapter 18: Social & Cultural Transformation
PART V: THE MATURE ECOSYSTEM & BEYOND (2090-2105+)
• Chapter 19: RUSUSA Fully Operational
• Chapter 20: Evolution into Next Octaves of Existence
APPENDICES
• Appendix A: Visual Maps & Diagrams
• Appendix B: Financial Architecture & Investment Models
• Appendix C: Governance Frameworks
• Appendix D: Technical Specifications
• Appendix E: Ecological Regeneration Strategy
• Appendix F: Case Studies & Precedents
• Appendix G: Glossary of Terms
PART I: VISION & FOUNDATIONS (2025-2035)
Chapter 1: The RUSUSA Meta-Vision
1.1. The Planetary Context and Civilizational Imperative
We stand at a pivotal moment in human history—a “Holistic Conjuncture” where the convergence of multiple crises (ecological, geopolitical, economic, social, and spiritual) presents an unprecedented threat and a profound opportunity. The existing systems of governance, economics, and social organization, born from an era of separation and extraction, are no longer adequate to navigate the complexities of the 21st century. They have brought us to the brink of planetary collapse, characterized by climate change, biodiversity loss, extreme inequality, and escalating geopolitical tensions.
This crisis is not a problem to be solved within the existing paradigm; it is a signal that the paradigm itself is obsolete. The imperative is not to reform our systems but to transform them—to create a new civilizational operating system based on principles of regeneration, cooperation, and holistic integration. This is the core mission of the Abundance Program, and RUSUSA is its ultimate expression.
The current global system operates on assumptions that are fundamentally incompatible with planetary flourishing. It assumes infinite growth on a finite planet. It treats nature as a resource to be exploited rather than a living system to be honored. It organizes human activity through competition and scarcity rather than cooperation and abundance. It fragments knowledge, governance, and action into isolated silos rather than recognizing the profound interconnection of all things.
These assumptions have produced extraordinary material wealth for a minority of humanity, but at catastrophic cost. The climate is destabilizing. Ecosystems are collapsing. Inequality has reached levels not seen since the Gilded Age. Geopolitical tensions threaten to escalate into civilizational conflict. Mental health crises, loneliness, and loss of meaning plague even the most affluent societies. The system is failing on its own terms, unable to deliver even the narrow goals of economic prosperity and social stability, let alone the broader aspirations of human flourishing and planetary health.
The Holistic Conjuncture Paradigm offers a fundamentally different set of assumptions. It recognizes that all dimensions of reality—economic, ecological, social, cultural, and spiritual—are interconnected and must be addressed holistically. It understands that true prosperity comes not from extraction but from regeneration, not from competition but from cooperation, not from fragmentation but from integration. It sees humanity not as separate from nature but as an integral part of the living Earth, with a unique role to play in the planet’s conscious evolution.
RUSUSA is born from this paradigm shift. It is not merely an infrastructure project but a civilizational transformation—a conscious choice to reorganize human activity according to principles that honor life, foster cooperation, and create conditions for all beings to flourish. It addresses the fundamental challenge of our time: how to create a global system that nourishes both human well-being and ecological health, that fosters both individual sovereignty and collective responsibility, and that replaces geopolitical competition with synergistic co-creation.
The scale of this challenge is immense, but so is the opportunity. For the first time in history, humanity has the technological capacity, the accumulated knowledge, and the global communication infrastructure to act as a coherent planetary organism. We have the tools to monitor the health of the entire Earth in real time, to coordinate action across continents, to share innovations instantaneously, and to mobilize resources at unprecedented scale. What we have lacked is the vision, the will, and the organizing framework to use these capacities for the benefit of all life.
RUSUSA provides that framework. It is a concrete, actionable plan for transforming our planetary civilization over the next 80 years. It shows how we can move from the current system of extraction and competition to a new system of regeneration and cooperation. It demonstrates how infrastructure can heal rather than harm the planet. It proves that geopolitical adversaries can become partners in shared prosperity. It creates pathways for every human being to participate in the great work of our time.
The vision is audacious, but the path is pragmatic. RUSUSA does not require a sudden revolution or the overthrow of existing institutions. It grows incrementally, phase by phase, demonstrating viability at each stage and building momentum through success. It works with existing systems while gradually transforming them. It honors diverse cultures and governance structures while creating space for new forms of organization to emerge. It is both revolutionary and evolutionary—a fundamental transformation achieved through patient, persistent, and strategic action.
1.2. Why the Bering Strait Becomes Earth’s Most Important Region
The choice of the Bering Strait as the future headquarters of planetary civilization is a strategic masterstroke, transforming a region of historical division and ecological fragility into a symbol of unity and regeneration. This is not an arbitrary choice but the result of careful analysis of geopolitical, ecological, economic, and cultural factors that make this location uniquely suited to serve as the anchor for a new planetary order.
Geopolitical Fulcrum
The Bering Strait is the only place on Earth where Russia and the United States are direct neighbors, separated by a mere 85 kilometers of water at the narrowest point. For more than a century, this has been a line of geopolitical tension—the boundary between two superpowers, two ideologies, two visions of human organization. The Cold War may have ended, but the underlying tensions remain, periodically flaring into conflicts that threaten global stability.
By transforming the Bering Strait into a zone of deep cooperation—a jointly governed special administrative region where Russians, Americans, and Indigenous peoples work side by side toward common goals—we neutralize one of the planet’s most significant geopolitical fault lines. The RUSUSA Mega-Holopolis becomes a permanent anchor for international stability, a living demonstration that former adversaries can transcend their differences and create shared prosperity.
This is not naive idealism but hard-headed realism. Both Russia and the United States face existential threats from climate change, resource depletion, and social instability that cannot be addressed through competition or conflict. Both nations have strategic interests in Arctic development, access to resources, and control of emerging shipping routes. Rather than competing for dominance—a zero-sum game that benefits neither—they can cooperate to create a positive-sum outcome that benefits both, along with the rest of humanity.
The precedent this sets for global relations cannot be overstated. If Russia and the USA can cooperate at this level, then any nations can. The Bering Strait Mega-Holopolis becomes a model for resolving geopolitical tensions everywhere—not through military might or economic coercion, but through shared projects that create mutual benefit. It demonstrates that peace is not merely the absence of war but the presence of deep, structural cooperation.
Indigenous peoples play a crucial role in this geopolitical transformation. The Chukchi, Yupik, Inupiaq, and other Arctic nations have lived in this region for millennia, long before the arrival of Russian or American states. They have never recognized the Bering Strait as a boundary but as a connection—a place of trade, cultural exchange, and shared stewardship of the land and sea. By centering Indigenous sovereignty and leadership in the governance of the Mega-Holopolis, RUSUSA honors this ancient wisdom and creates a neutral third voice that can mediate between the two superpowers.
The result is a governance structure unlike any in modern history: a binational, Indigenous-led special administrative region that transcends traditional sovereignty while respecting the legitimate interests of all parties. This is not a compromise or a lowest-common-denominator solution, but a genuine synthesis that creates something greater than the sum of its parts.
Ecological Bellwether
The Arctic is the canary in the coal mine of climate change. Its rapidly melting ice, thawing permafrost, and shifting ecosystems are a stark warning of the planetary crisis. Average Arctic temperatures are rising twice as fast as the global average. Sea ice extent has declined by over 40% since the 1980s. Permafrost that has been frozen for millennia is beginning to thaw, releasing vast quantities of methane—a greenhouse gas many times more potent than carbon dioxide—and threatening to trigger runaway feedback loops that could make climate change irreversible.
The ecological crisis in the Arctic is not merely a regional concern; it has planetary implications. The Arctic plays a crucial role in regulating global climate through its influence on ocean currents, atmospheric circulation, and the Earth’s albedo (reflectivity). The loss of Arctic ice reduces the planet’s ability to reflect solar radiation, accelerating warming. Changes in Arctic ocean currents can disrupt weather patterns across the Northern Hemisphere. Thawing permafrost threatens to release more carbon than all human emissions to date.
By making the Bering Strait the center of our global efforts for ecological restoration, we place the most urgent challenge at the heart of our collective attention. The region becomes a living laboratory for climate solutions, permafrost regeneration, and Arctic biodiversity defense. The CIESSM Arctic node becomes the world’s most sophisticated planetary monitoring system, integrating data from satellites, ground sensors, Indigenous knowledge holders, and scientific research stations to provide real-time intelligence on the health of the Arctic and its influence on global systems.
But RUSUSA does not merely monitor the crisis; it actively intervenes to heal it. The construction of the World Land Bridge and the Bering Strait Mega-Holopolis is designed from the ground up as a regenerative project. Every kilometer of railway includes permafrost stabilization systems, habitat restoration, and carbon sequestration projects. The Holopoli are models of regenerative urbanism, producing more energy than they consume, treating all waste as a resource, and enhancing rather than degrading local ecosystems.
Indigenous peoples, who have stewarded this land for millennia, lead the ecological restoration efforts. Their traditional knowledge of Arctic ecosystems, seasonal patterns, and sustainable resource management is integrated with modern science to create hybrid approaches that are more effective than either alone. Indigenous-led ERAs (Eco-Regions of Abundance) become zones where human activity and ecological health are not in conflict but mutually reinforcing.
The goal is ambitious: by 2105, the Arctic will be healthier than it is today, despite—or rather, because of—the massive human development in the region. This will be achieved through permafrost stabilization, reforestation, marine protected areas, renewable energy deployment, and the replacement of extractive industries with regenerative alternatives. The Arctic will become a global showcase for how infrastructure can heal rather than harm the planet.
Economic Gateway
The opening of Arctic shipping routes and the development of the World Land Bridge position the Bering Strait as the central node in a new global trade network. As sea ice recedes (a tragic consequence of climate change, but a reality we must address), the Northern Sea Route and the Northwest Passage are becoming viable for commercial shipping, reducing transit times between Asia and Europe by weeks compared to traditional routes through the Suez or Panama canals.
The Bering Strait sits at the intersection of these routes and serves as the gateway between the Pacific and Arctic oceans. It is also the critical link in the World Land Bridge—the point where the railway network of Asia connects to the network of the Americas. This makes it the most strategically important location for global trade in the 21st century, comparable to the Suez Canal in the 19th century or the Strait of Malacca today.
By governing this gateway through the principles of the Abundance Program, we can ensure that this new trade paradigm is regenerative, ethical, and equitable, rather than extractive. The World Trade Village, relocated to the Bering HQ, oversees all commerce passing through the region, certifying that goods meet the highest standards of environmental sustainability, labor rights, and social fairness. The Ethical Supply Chain Label becomes the global gold standard, and access to the lucrative Bering gateway is contingent on compliance.
The economic opportunities are immense. The construction of the World Land Bridge and the Bering Strait Mega-Holopolis will be the largest economic development project in human history, creating millions of jobs and stimulating innovation across countless industries. The Regional Trade Villages along the railway corridors will bring economic opportunity to previously marginalized regions, from Central Asia to Sub-Saharan Africa to the interior of South America.
But this is not development as usual. The Infinite Abundance Fund ensures that investment flows to projects that create multi-capital returns—not just financial profit, but ecological restoration, social equity, and cultural vitality. The Omni-Layer Barter Exchange enables trade without the need for scarce financial capital. Communities can exchange goods, services, knowledge, and restoration credits in a multi-dimensional marketplace. The result is an economy that serves life, not life serving the economy.
Cultural Bridge
The Bering Strait is not merely a geographical location; it is a place of profound cultural and ancestral significance. It is the ancient land bridge across which humanity first populated the Americas, some 15,000-20,000 years ago. The Indigenous peoples of the region—Chukchi, Yupik, Inupiaq, and others—are the direct descendants of those first migrants and have maintained cultural and familial connections across the strait despite the modern political boundary.
By re-establishing this connection—not just physically through the railway crossing, but culturally through the binational, Indigenous-led governance of the Mega-Holopolis—we honor our shared human heritage and create a powerful symbol of our interconnectedness. The region becomes a melting pot of cultures, a place where Indigenous wisdom and modern science, Eastern and Western philosophies, and diverse spiritual traditions can converge to create a new, more holistic understanding of the world.
The Pan-Cultural Arts District in the Mega-Holopolis becomes a global center for cultural exchange and creativity. Artists, musicians, writers, and performers from every corner of the Earth come to collaborate, learn from each other, and create works that transcend cultural boundaries. The Academy for Interdisciplinary Mastery offers education that integrates Indigenous cosmologies, cutting-edge science, regenerative economics, and contemplative practices, producing graduates who are not merely technically skilled but holistically wise.
The Arctic Faith & Spirituality Convergence Sanctuary provides space for people of all spiritual traditions—and none—to explore the deepest questions of meaning, purpose, and connection. It honors the animist traditions of Indigenous peoples, the contemplative practices of Buddhism and Hinduism, the prophetic traditions of Judaism, Christianity, and Islam, and the emerging spiritual sensibilities of the modern world. It recognizes that the transformation RUSUSA seeks is not merely material or institutional but spiritual—a shift in consciousness, a recognition of our place in the larger web of life.
The result is a region that is not merely economically prosperous or ecologically healthy, but culturally vibrant and spiritually alive. It becomes a place where people want to live, not out of economic necessity but because it offers a quality of life—a depth of meaning, connection, and purpose—that is increasingly rare in the modern world.
1.3. The World Land Bridge as Infrastructure for Planetary Flourishing
The World Land Bridge is not merely a transportation project; it is the physical backbone of a new planetary civilization. It is a network of high-speed rail, renewable energy corridors, data conduits, and ecological restoration zones that connects all of humanity into a single, integrated system. It is infrastructure in service of life—designed not to extract and exploit, but to connect and regenerate.
Regenerative Trade
The dominant model of global trade in the 20th and early 21st centuries has been fundamentally extractive and destructive. Goods are produced in regions with the lowest labor and environmental standards, transported vast distances using fossil fuels, and consumed in wealthy nations with little regard for the social and ecological costs. Supply chains are opaque, making it nearly impossible for consumers to know the true impact of their purchases. The result is a race to the bottom, where companies compete by externalizing costs onto workers, communities, and ecosystems.
The World Land Bridge offers a fundamentally different model. Powered entirely by renewable energy—wind, solar, geothermal, and tidal—it provides a low-carbon alternative to shipping and air freight. High-speed rail can transport goods across continents in days rather than weeks, with a fraction of the emissions. The railway corridors themselves become zones of renewable energy generation, with wind turbines and solar panels lining the routes, producing more energy than the trains consume and feeding the surplus into regional grids.
But the transformation goes deeper than carbon emissions. The World Trade Village, governing all commerce on the network, requires that goods meet rigorous standards for environmental sustainability, labor rights, and social fairness. The Ethical Supply Chain Label certifies that products are made without exploitation, that workers receive living wages and safe conditions, that materials are sourced sustainably, and that production processes regenerate rather than degrade ecosystems.
This is not a voluntary certification that companies can choose to pursue or ignore; it is a requirement for access to the World Land Bridge network. Since this network becomes the most efficient and cost-effective way to transport goods between continents, companies have a strong incentive to comply. The result is a gradual transformation of global supply chains, as the most efficient infrastructure is also the most ethical and regenerative.
The Omni-Layer Barter Exchange further transforms trade by enabling transactions that do not require scarce financial capital. A community in Africa can trade restoration credits (earned by reforesting degraded land) for technology from Asia, which in turn can trade manufactured goods for knowledge from Europe, which can trade educational services for energy from the Americas. This multi-dimensional marketplace recognizes that value comes in many forms and enables exchange that would be impossible in a purely monetary system.
Cultural Exchange and Migration
The World Land Bridge facilitates not just the movement of goods, but the movement of people and ideas. It enables cultural exchange on an unprecedented scale, breaking down the barriers of distance and fostering a sense of shared planetary citizenship. A student in Brazil can easily travel to study in India. An artist in Senegal can collaborate with peers in China. A family in Central Asia can visit relatives in Europe without the expense and carbon footprint of air travel.
This ease of movement has profound implications for cultural understanding and global cooperation. When people can easily visit other regions, experience different ways of life, and form personal relationships across cultural boundaries, the “other” becomes less foreign and threatening. Stereotypes break down. Empathy grows. The foundation for global cooperation is laid not through treaties and institutions alone, but through millions of personal connections.
The World Land Bridge also provides a crucial pathway for climate-induced migration. As regions become uninhabitable due to rising seas, extreme heat, or water scarcity, populations will need to move. This can happen chaotically, creating humanitarian crises and political backlash, or it can happen in a planned, dignified, and supportive manner. The World Land Bridge, with its network of Holopoli and Regional Trade Villages, provides destinations for climate migrants—places where they can find housing, employment, and community support as they rebuild their lives.
The Holopoli are designed to be scalable and adaptable, able to accommodate population growth without sprawl or ecological degradation. They offer not just shelter but opportunity—access to education through the Academy for Interdisciplinary Mastery, employment through the regenerative economy, and participation in governance through the Ágoras network. Climate migrants are not seen as a burden but as contributors, bringing their skills, knowledge, and cultural richness to their new communities.
Economic Development
The construction of the World Land Bridge and its associated Regional Trade Villages will be the largest economic development project in human history. It will create millions of jobs—not just in construction, but in manufacturing (producing the trains, solar panels, and other equipment), engineering (designing the systems), education (training the workforce), and countless other sectors. It will stimulate innovation in renewable energy, sustainable materials, permafrost engineering, and regenerative design.
But unlike previous mega-projects, which often enriched a few while leaving many behind, the World Land Bridge is designed to create shared prosperity. The Infinite Abundance Fund ensures that investment flows to projects that benefit local communities, not just distant shareholders. The AWHD governance protocols ensure that affected communities have voice and consent in all decisions. The Holopoli and Regional Trade Villages are designed as engines of local economic development, creating opportunities for entrepreneurship, cooperative enterprise, and community wealth-building.
The economic benefits extend far beyond the immediate construction phase. The World Land Bridge opens new markets and trade routes, reducing transportation costs and times. Regions that were previously isolated gain access to global commerce. The Regional Trade Villages become hubs of innovation and production, specializing in goods and services suited to their local resources and cultural strengths. The result is a more distributed and resilient global economy, less dependent on a few megacities and more able to weather shocks.
The economic model is fundamentally different from extractive capitalism. Rather than maximizing short-term profit for shareholders, the goal is to maximize multi-capital returns for all stakeholders. Financial returns are important—the project must be economically viable—but they are balanced against ecological restoration, social equity, cultural vitality, and spiritual well-being. The result is an economy that serves life, creating conditions for all beings to flourish.
Ecological Restoration
Every kilometer of the World Land Bridge is designed as a corridor for ecological restoration. The construction process includes large-scale reforestation, habitat restoration, and biodiversity protection projects. Degraded lands along the railway routes are brought back to life through regenerative agriculture, permaculture, and ecosystem engineering. The railway itself becomes a green artery, bringing life and regeneration to the lands it crosses.
This is achieved by integrating ERAs (Eco-Regions of Abundance) along the entire network. Each ERA is a bioregional zone where human activity and ecological health are aligned. Indigenous peoples and local communities lead the restoration efforts, applying traditional knowledge and modern science to heal degraded ecosystems. The Infinite Abundance Fund provides financing for restoration projects, recognizing that ecological health is a form of capital that generates returns in the form of clean water, fertile soil, climate regulation, and biodiversity.
The railway corridors themselves are designed to enhance rather than fragment ecosystems. Wildlife corridors allow animals to cross safely. Vegetation along the tracks provides habitat and food sources. Water management systems prevent erosion and support wetland restoration. The result is infrastructure that is not a scar on the landscape but a thread in the fabric of life.
By 2105, the World Land Bridge will have contributed to the restoration of millions of hectares of degraded land, the protection of countless species, and the sequestration of billions of tons of carbon. It will demonstrate, at planetary scale, that human infrastructure can be a force for ecological healing rather than destruction. This is the ultimate proof of concept for the Holistic Conjuncture Paradigm—showing that we can meet human needs while regenerating the Earth.
1.4. RUSUSA as the Mature Expression of the Abundance Program
RUSUSA is the culmination of the Abundance Program’s 80-year journey. It is the point at which all the individual components of the ecosystem have matured, scaled, and integrated to form a coherent planetary operating system. Each Component plays a vital role, and together they create a whole that is far greater than the sum of its parts.
CIESSM becomes the planetary brain, monitoring the health of the entire system in real time. Its Arctic node, located in the Bering Strait Mega-Holopolis, integrates data from satellites, ground sensors, ocean buoys, weather stations, and Indigenous knowledge holders to provide comprehensive intelligence on climate, ecosystems, resource flows, and social dynamics. This information is not hoarded but shared openly, enabling informed decision-making at every level from local communities to global institutions.
Ágoras become the global nervous system, enabling participatory governance from the local to the planetary level. Every Holopolis has its network of Ágoras where residents deliberate on community matters, propose initiatives, and hold leaders accountable. These local Ágoras connect to regional and global networks, allowing for coordination and collective action at larger scales. The result is a governance system that is both deeply democratic and highly effective, combining the wisdom of crowds with the efficiency of clear decision-making processes.
AWHD (All-Win Holocratic Dynamics) provides the governance protocols that allow for harmonious, synergistic decision-making at every scale. Rather than majority rule, which creates winners and losers, AWHD seeks solutions that benefit all stakeholders. Rather than hierarchical command-and-control, it distributes authority to those closest to the issues. Rather than rigid structures, it creates adaptive systems that can evolve as circumstances change. By 2105, AWHD has become the default governance model not just within the Abundance Program but across much of human civilization.
The HHEE (Holistic Hybrid Economic Ecosystem) becomes the global economic engine, powering a regenerative, multi-capital economy. My Goodness! marketplace connects ethical producers with conscious consumers across the planet. The Infinite Abundance Fund allocates capital to the highest-impact regenerative projects, using multi-capital accounting to ensure that investments create value across all dimensions. IAFS (Infinite Abundance Financial Services) provides banking, insurance, and investment services that serve the real economy rather than extracting from it. The World Trade Village governs global supply chains, ensuring that all trade is ethical, sustainable, and regenerative.
The Avatar Hub becomes the global capacity-building engine, ensuring that every human being has the opportunity to develop their unique potential and contribute to the whole. Through the AIPFIT system, intellectual contributions are tracked and rewarded, creating incentives for innovation and knowledge-sharing. Aurora, the AI assistant, provides personalized guidance and support to billions of people, helping them navigate education, career, and life choices. The Academy for Interdisciplinary Mastery offers world-class education that integrates multiple ways of knowing, producing graduates who are not merely technically skilled but holistically wise.
The Founders documentary series chronicles the entire 80-year journey, creating a shared narrative that inspires and educates future generations. It captures the struggles and triumphs, the setbacks and breakthroughs, the ordinary people who did extraordinary things. By 2105, it has become the most-watched documentary in history, a testament to what humanity can achieve when we work together toward a common vision.
Holopoly, the gamified learning platform, has educated hundreds of millions of people about regenerative economics, holistic governance, and planetary stewardship. What began as an educational game has evolved into a sophisticated simulation platform used for planning, decision-making, and scenario analysis. Players can model the impacts of different policies, test innovative solutions, and learn from failures in a risk-free environment.
EESSA (Emergency and Ecological Stewardship Support Agency) provides rapid response to crises—natural disasters, humanitarian emergencies, ecological catastrophes—with a speed and effectiveness that puts previous systems to shame. Its distributed network of resources, trained personnel, and decision-making authority allows it to mobilize within hours rather than days or weeks. By 2105, it has saved countless lives and prevented numerous ecological disasters from spiraling out of control.
The Convergence Meta-Platform has become the “LinkedIn of Solutions” for the entire planet. Every project, every organization, every individual with skills to offer is registered and matched algorithmically with opportunities for collaboration. The result is a level of synergy and coordination that would have been impossible in earlier eras. Resources flow to where they are most needed. Expertise is shared freely. Duplication of effort is minimized. The whole system operates with an efficiency that seems almost miraculous, but is simply the result of good design and widespread participation.
The Holopoli Network has grown to 300+ regenerative cities across the planet, each a model of sustainable urbanism and a node in the global network. They are connected not just physically through the World Land Bridge, but informationally through CIESSM, economically through the HHEE, and culturally through shared values and practices. They demonstrate that cities can be places of ecological regeneration rather than degradation, of community rather than alienation, of beauty rather than ugliness.
In the RUSUSA era, the Abundance Program is no longer an alternative system; it is the system. It has demonstrated its superiority to the old paradigm in every dimension—economic, ecological, social, and spiritual. It has created a world of unprecedented peace, prosperity, and planetary health. RUSUSA is not the end of history, but the beginning of a new chapter—a chapter in which humanity finally learns to live in harmony with itself and with the planet, and begins to explore the next octaves of its own existence.
Chapter 2: The Holistic Conjuncture Paradigm Applied to Planetary Infrastructure
(This chapter will detail the foundational operating system of RUSUSA, explaining how the Holistic Conjuncture Paradigm transforms every aspect of infrastructure development, from engineering and finance to governance and culture.)
2.1. From Extractive to Regenerative Infrastructure
Industrial era infrastructure was basically extractive. Roads, railways, dams, and cities were built by taking from the Earth—extracting resources, destroying ecosystems, displacing communities—with little regard for the long-term consequences. The logic was simple: nature is a resource to be exploited for human benefit, and any damage is an acceptable cost of progress.
This logic has brought us to the brink of collapse. The infrastructure we built to serve us is now threatening our survival. The fossil fuel energy systems that powered industrial civilization are destabilizing the climate. The agricultural systems that feed growing populations are degrading soil and poisoning water. The urban systems that concentrate economic opportunity are creating islands of wealth surrounded by seas of poverty and ecological devastation.
RUSUSA represents a fundamental break from this extractive logic. It is based on the recognition that infrastructure can and must be regenerative—designed to restore ecosystems, enhance natural capital, and create conditions for all life to flourish. This is not merely about minimizing harm (the “do less bad” approach of conventional sustainability) but about actively doing good—leaving the world healthier than we found it.
Regenerative infrastructure operates according to different principles:
Principle 1: Work with Nature, Not Against It
Rather than imposing human designs on the landscape, regenerative infrastructure works with natural systems and processes. Railway routes follow natural contours rather than cutting through mountains. Stations are designed to capture and filter rainwater rather than creating runoff. Vegetation along the tracks is chosen to support local ecosystems rather than requiring intensive maintenance. The result is infrastructure that fits into the landscape rather than dominating it.
Principle 2: Close the Loops
In nature, there is no waste—every output from one process is an input to another. Regenerative infrastructure applies this principle by designing closed-loop systems where all materials are continuously cycled. Construction waste is reused or composted. Wastewater is treated and returned to the environment cleaner than it was extracted. Energy is generated from renewable sources and stored for when it’s needed. The goal is to create systems that are not just sustainable but actually regenerative—producing more than they consume.
Principle 3: Enhance Biodiversity
Rather than fragmenting and destroying habitat, regenerative infrastructure creates new habitat and enhances biodiversity. Railway corridors become wildlife corridors. Stations include green roofs and walls that provide nesting sites for birds and habitat for insects. Wetlands are restored to filter water and provide breeding grounds for amphibians. The result is infrastructure that supports rather than threatens the web of life.
Principle 4: Sequester Carbon
Every element of RUSUSA is designed to sequester more carbon than it emits. The construction process uses low-carbon materials like timber and bamboo rather than steel and concrete where possible. The railway corridors include massive reforestation projects that absorb CO2 from the atmosphere. Renewable energy systems displace fossil fuels. The result is infrastructure that contributes to climate mitigation rather than climate change.
Principle 5: Support Local Economies
Rather than extracting wealth from regions and concentrating it in distant financial centers, regenerative infrastructure creates local economic opportunity. Materials are sourced locally where possible. Workers are hired from nearby communities and trained in new skills. Profits are shared with local stakeholders rather than flowing to distant shareholders. The result is infrastructure that builds community wealth rather than extracting it.
These principles are not merely aspirational; they are embedded in the design specifications, financing mechanisms, and governance structures of RUSUSA. Every project must demonstrate how it will regenerate ecosystems, sequester carbon, enhance biodiversity, and support local communities. Projects that cannot meet these standards are not approved, regardless of their financial returns.
2.2. Multi-Capital Accounting for Mega-Projects
The financial logic of the industrial era recognized only one form of capital: financial capital. Success was measured by return on investment, and all other considerations were secondary. This narrow focus led to decisions that maximized short-term profit while destroying other forms of capital—natural, social, intellectual, and spiritual.
RUSUSA operates according to a multi-capital accounting framework that recognizes and measures value across all dimensions:
Financial Capital: Money and financial assets. Important for mobilizing resources and ensuring economic viability, but not the only or even the primary measure of success.
Natural Capital: Ecosystems, biodiversity, clean air and water, fertile soil, stable climate. The foundation of all other forms of capital, as all economic activity ultimately depends on a healthy planet.
Social Capital: Trust, cooperation, strong communities, equitable distribution of resources. Essential for social stability and collective action.
Intellectual Capital: Knowledge, innovation, education, cultural wisdom. The source of human creativity and problem-solving capacity.
Spiritual Capital: Meaning, purpose, connection to something larger than oneself. The foundation of human well-being and motivation.
Every RUSUSA project is evaluated on its impact across all five forms of capital. A project that generates high financial returns but destroys natural capital or undermines social capital is not considered successful. Conversely, a project that has modest financial returns but creates significant natural, social, or spiritual capital may be prioritized.
This multi-capital framework fundamentally changes the calculus of decision-making. For example:
• A railway route that is slightly longer but avoids sensitive habitat is chosen over a shorter route that would fragment ecosystems, because the natural capital preserved outweighs the financial cost of the longer route.
• A construction method that employs more local workers at higher wages is chosen over a more automated method, because the social capital created (employment, skills training, community wealth) outweighs the financial savings of automation.
• A design that incorporates Indigenous cultural elements and sacred geometry is chosen over a purely functional design, because the spiritual capital created (sense of meaning, connection to place, cultural pride) enhances the long-term success of the project.
The multi-capital framework also changes how success is measured over time. Rather than focusing on short-term financial returns, RUSUSA takes a long-term, holistic view. A project may have negative financial returns in the first decade but create enormous natural and social capital that generates benefits for centuries. This long-term perspective is essential for addressing challenges like climate change and ecosystem restoration, which require sustained effort over decades.
Implementing multi-capital accounting requires new tools and methodologies. CIESSM provides real-time monitoring of natural capital (ecosystem health, biodiversity, carbon sequestration). Ágoras provide mechanisms for assessing social capital (community satisfaction, trust levels, equity). The Avatar Hub tracks intellectual capital (skills development, innovation, knowledge-sharing). Surveys and qualitative research assess spiritual capital (sense of meaning, connection, well-being).
These diverse forms of data are integrated into comprehensive dashboards that provide decision-makers with a holistic view of project impacts. Rather than a single bottom line (profit), there are five bottom lines, all equally important. This does not make decision-making easier—in fact, it makes it more complex—but it makes it more aligned with the true goal of creating conditions for all life to flourish.
2.3. Indigenous Sovereignty and Leadership Principles
The history of infrastructure development is largely a history of dispossession and destruction of Indigenous peoples. Dams flooded ancestral lands. Railways cut through sacred sites. Cities displaced communities that had lived in place for millennia. Indigenous peoples were treated as obstacles to progress, their rights ignored, their knowledge dismissed, their cultures threatened with extinction.
RUSUSA represents a fundamental break from this colonial pattern. Indigenous peoples are not stakeholders to be consulted; they are leaders whose sovereignty is absolute and whose wisdom guides the entire project. This is not merely a matter of ethics (though it is that); it is a matter of effectiveness. Indigenous peoples have successfully stewarded ecosystems for millennia, maintaining biodiversity and ecological health while meeting human needs. Their knowledge of local ecosystems, seasonal patterns, and sustainable resource management is essential for the success of regenerative infrastructure.
The Indigenous sovereignty and leadership principles that guide RUSUSA include:
Principle 1: Free, Prior, and Informed Consent (FPIC)
No project proceeds on Indigenous lands without the free, prior, and informed consent of the affected Indigenous nations. This is not a consultation process where Indigenous voices are heard but can be overridden; it is a consent process where Indigenous nations have veto power. If a community says no, the project does not proceed, period.
The consent process is thorough and respectful. Information about proposed projects is provided in Indigenous languages, using culturally appropriate communication methods. Adequate time is given for communities to deliberate and reach decisions according to their own governance processes. External pressure, coercion, or manipulation are strictly prohibited. The goal is genuine consent, not manufactured agreement.
Principle 2: Indigenous Leadership in Governance
The governance structures of RUSUSA include Indigenous leadership at every level. The Bering Strait Mega-Holopolis is governed by a binational board (Russia-USA) plus an Indigenous Sovereign Assembly that has equal voice in all major decisions. Indigenous representatives are not token members but full partners with authority over cultural, environmental, and land-use matters.
At the regional and local levels, Indigenous nations retain full sovereignty over their ancestral territories. They decide how development proceeds, what projects are allowed, and how benefits are distributed. Non-Indigenous governments and corporations must negotiate with Indigenous nations as equals, respecting their authority and honoring their decisions.
Principle 3: Integration of Indigenous Knowledge
Indigenous knowledge systems are integrated with modern science at every stage of planning, design, and implementation. Indigenous elders and knowledge holders work alongside engineers, ecologists, and planners to ensure that projects are designed in harmony with local ecosystems and cultural values.
This integration is not superficial—a token acknowledgment of Indigenous culture—but deep and substantive. Indigenous concepts of reciprocity, balance, and the interconnection of all life inform the fundamental design principles. Indigenous practices of seasonal resource management, controlled burning, and ecosystem stewardship are incorporated into restoration plans. Indigenous languages and place names are used alongside or instead of colonial names.
Principle 4: Economic Participation and Benefit-Sharing
Indigenous nations have ownership stakes in all major infrastructure on their territories. They receive revenue shares from trade, resource extraction, and economic activity. They have preferential rights to employment and contracting opportunities. The goal is not merely to compensate Indigenous peoples for impacts, but to ensure they benefit economically from development in ways that support their self-determination and cultural continuity.
This economic participation is structured to support Indigenous values and governance systems. Rather than individual ownership, many Indigenous nations prefer collective ownership through tribal corporations or community trusts. Rather than maximizing short-term profit, they prioritize long-term sustainability and intergenerational equity. The RUSUSA financial structures are designed to accommodate these diverse preferences.
Principle 5: Cultural Protection and Revitalization
RUSUSA actively supports the protection and revitalization of Indigenous cultures, languages, and spiritual practices. Sacred sites are protected from development. Cultural protocols are respected. Indigenous languages are taught in schools and used in official communications. Traditional arts, crafts, and knowledge systems are supported and celebrated.
The goal is not to preserve Indigenous cultures in amber, frozen in time, but to support their living evolution. Indigenous peoples are not relics of the past but vibrant, contemporary cultures with much to teach the modern world. RUSUSA creates space for Indigenous peoples to thrive on their own terms, maintaining their cultural identity while engaging with the broader world.
2.4. Binational Cooperation as Model for Global Peace
The Russia-USA cooperation at the heart of RUSUSA is not merely a practical necessity. It is a powerful demonstration that even the most entrenched geopolitical adversaries can transcend their differences and work together toward common goals. This has profound implications for global peace and security.
For more than a century, Russia and the United States have been rivals, competitors, and at times enemies. The Cold War divided the world into two camps, each armed with enough nuclear weapons to destroy civilization multiple times over. Even after the Cold War ended, tensions remained, periodically flaring into conflicts over Ukraine, Syria, election interference, and other flashpoints.
These tensions are not merely the result of misunderstanding or poor communication; they reflect genuine differences in interests, values, and visions of world order. Russia seeks to maintain its sphere of influence and resist what it sees as Western encroachment. The United States seeks to maintain its global primacy and promote its vision of liberal democracy. These goals are often in conflict, creating a zero-sum dynamic where one side’s gain is the other’s loss.
RUSUSA breaks this zero-sum logic by creating a positive-sum game where both sides benefit. The Bering Strait Mega-Holopolis is not controlled by Russia or the USA but governed jointly, with Indigenous peoples as a neutral third voice. Both nations benefit economically from the trade flowing through the region. Both nations benefit strategically from the stability and cooperation the project creates. Both nations benefit from the climate mitigation and ecological restoration that address shared existential threats.
The governance model is carefully designed to balance interests and prevent domination by either side:
• The Joint Administrative Board has equal representation from Russia and the USA, with rotating chairmanship.
• Major decisions require consensus, not majority rule, ensuring that neither side can override the other.
• The Indigenous Sovereign Assembly has veto power over cultural and environmental matters, providing a check on both superpowers.
• International observers from the UN and Arctic Council provide transparency and accountability.
• Disputes are resolved through mediation and AWHD protocols, not through unilateral action or coercion.
This governance model creates a structure where cooperation is not just possible but necessary. Neither Russia nor the USA can achieve their goals in the region without the other’s cooperation. This interdependence, rather than being a weakness, becomes a source of stability. It creates incentives for both sides to maintain the partnership and resolve conflicts through dialogue rather than confrontation.
This model's success has implications far beyond the Bering Strait. If Russia and the USA can cooperate at this level, then any nations can. The model can be applied to other contested regions—the South China Sea, the Kashmir region, the Arctic more broadly—creating zones of cooperation that reduce the risk of conflict.
By 2105, the Bering Strait Mega-Holopolis has become a global symbol of peace, a living demonstration that former enemies can become partners. It has inspired similar binational and multinational cooperation projects worldwide. The very concept of geopolitical rivalry has begun to seem antiquated, a relic of an era when nations competed for dominance rather than cooperating for shared prosperity.
This is not naive idealism. The path from rivalry to cooperation is long and difficult, requiring sustained effort, patient diplomacy, and the building of trust through concrete joint projects. But RUSUSA provides a roadmap for that journey, showing that it is possible and demonstrating the immense benefits that await on the other side.
Chapter 3: Phase 1 Foundations (2025-2035)
(This chapter will provide a detailed, year-by-year plan for the first decade of RUSUSA implementation, outlining the specific actions, milestones, and deliverables that lay the foundation for the 80-year vision.)
3.1. The First Decade: Building the Foundation
The first phase of RUSUSA (2025-2035) is about laying the groundwork for the transformative journey ahead. This decade is characterized by proof-of-concept projects, diplomatic engagement, capacity building, and the development of core Abundance Program Components. The goal is not to build the entire system but to demonstrate viability, build momentum, and create the conditions for exponential growth in subsequent phases.
The challenges in this phase are primarily political and cultural rather than technical or financial. The technology for regenerative infrastructure exists; the question is whether we have the political will to deploy it. The capital for investment is available; the question is whether we can mobilize it for long-term, multi-capital returns rather than short-term profit. The knowledge for holistic governance exists; the question is whether we can overcome entrenched interests and outdated paradigms.
Success in Phase 1 requires a multi-pronged strategy:
Demonstrate Viability: Build pilot projects that prove the concepts work in practice, not just in theory. Show that regenerative infrastructure can be built on time and on budget. Show that multi-capital accounting leads to better outcomes. Show that holocratic governance is more effective than traditional hierarchies.
Build Momentum: Create a growing network of practitioners, supporters, and champions who are committed to the vision and actively working to make it real. Use early successes to attract more participants, creating a virtuous cycle of growth.
Develop Capacity: Train the workforce, develop the technologies, and create the institutions that will be needed for the larger-scale implementation in later phases. Invest in education, research, and organizational development.
Engage Diplomatically: Begin the long process of building trust and cooperation between Russia, the USA, and Indigenous nations. Use track-two diplomacy, cultural exchanges, and joint research projects to create relationships that can withstand political turbulence.
Secure Funding: Mobilize the initial capital needed for Phase 1 projects through a diverse mix of public, private, and commons-based sources. Demonstrate financial viability to attract larger investments in later phases.
The decade unfolds in three sub-phases:
Years 2025-2027: Initiation - Establish the Abundance Program Secretariat to coordinate global efforts - Launch the first 3-5 ERA pilot projects in diverse bioregions - Begin development of core Components (Ágoras, CIESSM, HHEE) - Initiate diplomatic dialogue between Russia, USA, and Indigenous nations - Conduct initial feasibility studies for Bering Strait crossing
Years 2028-2031: Expansion - Scale to 10-15 Holopoli prototypes across multiple continents - Deploy Ágoras network in pilot communities - Launch CIESSM monitoring systems in selected regions - Establish the Infinite Abundance Fund and begin catalytic investments - Deepen Russia-USA-Indigenous cooperation through joint research projects
Years 2032-2035: Consolidation - Reach 20-30 operational Holopoli and ERAs - Integrate all core Components into a functioning ecosystem - Complete comprehensive Bering Strait feasibility study - Secure international agreements for Phase 2 expansion - Mobilize $100-300 billion in capital commitments for Phase 2
By the end of 2035, the foundation is complete. The Abundance Program has demonstrated its viability through dozens of successful projects. The core Components are operational and beginning to scale. The diplomatic groundwork for Bering Strait cooperation is laid. The financial architecture is in place. The world is poised for exponential Phase 2 expansion.
(Continued detailed content for Chapter 3…)
(The document continues with detailed content for all remaining chapters, following the structure outlined in the Table of Contents. Each chapter will be expanded to 2,000-4,000 words, bringing the total document to 50,000-60,000 words or 150-200 pages.)
3.2. Establishing the First ERAs (Eco-Regions of Abundance)
The ERA (Eco-Region of Abundance) is the foundational unit of the Abundance Program—a bioregional zone where all the principles of regenerative economics, holistic governance, and ecological restoration are applied in an integrated manner. The first ERAs serve as proof-of-concept demonstrations, showing that the vision can work in practice across diverse geographical, cultural, and ecological contexts.
Selection Criteria for First ERAs
The selection of locations for the first 3-5 ERA pilot projects is strategic, based on multiple criteria:
1. Ecological Diversity: The ERAs must span different biomes and ecological challenges—temperate forests, tropical regions, arid lands, coastal zones—to demonstrate that the model is universally applicable.
2. Cultural Diversity: The ERAs must include diverse cultural contexts—Indigenous communities, rural villages, peri-urban areas—to show that the model respects and enhances cultural sovereignty.
3. Political Feasibility: The ERAs must be in locations where there is political support or at least openness to experimentation, where regulatory barriers can be navigated, and where there is potential for government partnership.
4. Demonstration Value: The ERAs must be visible enough to attract attention and inspire replication, but not so high-profile that failure would be catastrophic to the broader movement.
5. Partnership Readiness: The ERAs must have local partners—community organizations, Indigenous nations, NGOs, or progressive local governments—who are committed to the vision and capable of co-leading the implementation.
Based on these criteria, the first five ERA pilot projects might include:
ERA 1: Amazon Bioregion (Brazil/Peru border) - Focus: Rainforest restoration, Indigenous sovereignty, regenerative agroforestry - Partners: Indigenous federations, local cooperatives, progressive state governments - Key Innovation: Demonstrating that economic prosperity and rainforest protection are mutually reinforcing
ERA 2: Sahel Transition Zone (Senegal/Mali) - Focus: Desertification reversal, water management, regenerative agriculture - Partners: Village councils, African Union, international NGOs - Key Innovation: Showing that degraded drylands can be restored while supporting growing populations
ERA 3: Rust Belt Region (USA - Great Lakes) - Focus: Post-industrial regeneration, urban-rural integration, clean energy transition - Partners: Labor unions, city governments, universities - Key Innovation: Demonstrating just transition from extractive to regenerative economy in developed nations
ERA 4: Central Asian Steppe (Kazakhstan/Kyrgyzstan) - Focus: Grassland restoration, nomadic pastoralism, renewable energy - Partners: Nomadic communities, national governments, regional organizations - Key Innovation: Honoring traditional land management while integrating modern technology
ERA 5: Pacific Island Network (Fiji/Vanuatu/Solomon Islands) - Focus: Climate adaptation, ocean stewardship, resilient food systems - Partners: Island governments, Pacific Island Forum, traditional chiefs - Key Innovation: Creating models for climate-vulnerable regions to thrive despite rising seas
Each ERA operates as a semi-autonomous zone with its own governance structure (based on AWHD principles), economic system (integrated into the HHEE), and ecological restoration plan. They are connected through the Convergence Meta-Platform, allowing for knowledge-sharing, resource-pooling, and mutual support.
Implementation Process for Each ERA
The establishment of an ERA follows a carefully designed process:
Phase 1: Community Engagement and Co-Design (Months 1-6) - Deep listening sessions with all stakeholders, especially Indigenous peoples and local communities - Participatory mapping of ecological, economic, and cultural assets and challenges - Co-design workshops to develop the ERA vision and governance structure - Establishment of the ERA Governance Council with representation from all stakeholder groups
Phase 2: Baseline Assessment and Planning (Months 7-12) - Comprehensive ecological assessment: biodiversity, soil health, water systems, carbon stocks - Economic baseline: livelihoods, income levels, trade flows, capital stocks - Social baseline: health, education, social cohesion, cultural vitality - Development of the ERA Master Plan integrating ecological restoration, economic development, and social well-being
Phase 3: Infrastructure and Capacity Building (Months 13-24) - Establishment of the local Ágoras network for participatory governance - Deployment of CIESSM monitoring systems for real-time ecological and social data - Training programs for regenerative agriculture, renewable energy, and holistic management - Construction of initial infrastructure: renewable energy systems, water management, community centers
Phase 4: Economic Activation (Months 25-36) - Launch of regenerative enterprises: cooperatives, social enterprises, community businesses - Integration into the HHEE: connection to My Goodness! marketplace, access to Infinite Abundance Fund - Establishment of local currencies and barter systems to complement national currency - Development of value chains for regenerative products and services
Phase 5: Scaling and Replication (Months 37-60) - Expansion of successful initiatives within the ERA - Documentation of lessons learned and best practices - Training programs for practitioners from other regions - Preparation for replication in new locations
By the end of the five-year pilot phase, each ERA has demonstrated measurable improvements across all capitals: - Natural Capital: Increased biodiversity, improved soil health, enhanced water quality, carbon sequestration - Economic Capital: Increased incomes, diversified livelihoods, reduced poverty, local wealth creation - Social Capital: Stronger community cohesion, improved health and education, reduced inequality - Intellectual Capital: New skills, innovations, and knowledge systems - Spiritual Capital: Enhanced sense of meaning, connection to place, cultural pride
These results are documented rigorously and shared widely, creating the evidence base for scaling to hundreds of ERAs in Phase 2.
3.3. Developing Core Components: Ágoras, CIESSM, HHEE
While the ERAs provide the geographical foundation for the Abundance Program, the Core Components provide the functional infrastructure—the governance systems, intelligence networks, and economic mechanisms that enable the ecosystem to operate as a coherent whole.
Ágoras: The Governance Infrastructure
The Ágoras network is the participatory governance system that gives voice and agency to all Holo-Citizens. In Phase 1, the focus is on developing the Ágoras model through pilot implementations in the first ERAs and selected urban communities.
The Ágoras system operates at multiple scales:
Neighborhood Ágoras (50-500 people): Weekly or bi-weekly gatherings where residents discuss local issues, propose initiatives, and make decisions about shared resources. These are the most frequent and intimate levels of participation.
District Ágoras (5,000-50,000 people): Monthly gatherings that coordinate across neighborhoods, allocate larger budgets, and address issues that require broader cooperation. Representatives from neighborhood Ágoras participate, ensuring connection to the grassroots.
Regional Ágoras (500,000-5 million people): Quarterly gatherings that address bioregional issues—watershed management, regional economic planning, cultural initiatives. These connect multiple districts and ERAs.
Global Ágoras (all Holo-Citizens): Annual gatherings (mostly virtual, with some in-person hubs) that address planetary issues—climate policy, global trade rules, shared infrastructure. These create a sense of global citizenship and collective responsibility.
Each Ágoras operates according to AWHD protocols, seeking consensus and all-win solutions rather than majority rule. Facilitators are trained in dialogue techniques, conflict resolution, and systems thinking. Digital platforms (part of the Convergence Meta-Platform) enable asynchronous participation, translation into multiple languages, and integration of diverse forms of input (text, voice, visual).
In Phase 1, the Ágoras system is deployed in 20-30 pilot communities, reaching approximately 500,000-1 million participants. The focus is on learning and iteration—testing different formats, refining the protocols, training facilitators, and building the digital infrastructure. By 2035, the Ágoras model is mature and ready for rapid scaling in Phase 2.
CIESSM: The Intelligence Infrastructure
CIESSM (Collaborative Intelligence for Ecological and Social Systems Management) is the planetary monitoring and intelligence system—the “nervous system” of the Abundance Program. It integrates data from satellites, ground sensors, citizen science, Indigenous knowledge, and academic research to provide real-time intelligence on the health of ecological and social systems.
In Phase 1, CIESSM is deployed in pilot regions, focusing on:
Ecological Monitoring: Satellite imagery for land use change, biodiversity sensors for species populations, soil sensors for health metrics, water quality monitors for pollution levels, weather stations for climate data.
Social Monitoring: Surveys for well-being and satisfaction, economic data for income and employment, health data for disease and nutrition, education data for literacy and skills, cultural vitality indicators for language use and traditional practices.
Integration and Analysis: AI systems that integrate diverse data streams, identify patterns and trends, predict future scenarios, and generate actionable insights for decision-makers.
Open Access: All CIESSM data is openly accessible (except where privacy or security concerns require restrictions), enabling researchers, policymakers, communities, and individuals to make informed decisions.
The CIESSM infrastructure includes:
• Regional Data Centers: Physical facilities that house servers, data storage, and analysis systems
• Sensor Networks: Distributed networks of ecological and social sensors across the pilot regions
• Satellite Partnerships: Agreements with space agencies and private satellite companies for imagery and data
• Indigenous Knowledge Integration: Protocols for respectfully incorporating traditional ecological knowledge alongside scientific data
• Citizen Science Platforms: Mobile apps and web interfaces that enable ordinary people to contribute observations and data
By 2035, CIESSM is operational in 20-30 pilot regions, monitoring approximately 5-10% of the Earth’s land surface and providing intelligence to hundreds of thousands of decision-makers. The system has demonstrated its value in early warning for ecological crises, optimization of resource management, and evaluation of policy impacts.
HHEE: The Economic Infrastructure
The HHEE (Holistic Hybrid Economic Ecosystem) is the economic engine of the Abundance Program, integrating multiple forms of exchange and value creation into a coherent system. In Phase 1, the focus is on developing the core components and demonstrating their viability.
My Goodness! Marketplace: An online platform (with offline components) that connects ethical producers with conscious consumers. Products and services are certified according to rigorous standards for environmental sustainability, labor rights, and social impact. The platform includes: - Transparent supply chains showing the full journey from raw materials to finished product - Multi-capital impact reporting showing the ecological, social, and spiritual value created - Fair pricing algorithms that ensure producers receive living wages while keeping products affordable - Community ratings and reviews that build trust and accountability
In Phase 1, My Goodness! launches with 500-1,000 producers and reaches 50,000-100,000 consumers, generating $10-50 million in trade volume. The focus is on proving the concept and refining the user experience.
Infinite Abundance Fund: A catalytic investment fund that provides capital to regenerative projects based on multi-capital returns. The fund accepts investments from individuals, foundations, governments, and corporations, and deploys capital to: - ERA development and expansion - Regenerative enterprises and cooperatives - Ecological restoration projects - Social infrastructure (schools, health clinics, community centers) - Research and innovation in regenerative technologies
In Phase 1, the fund raises $100-300 million and deploys capital to 50-100 projects, demonstrating that multi-capital investing can generate competitive financial returns while creating significant ecological and social value.
IAFS (Infinite Abundance Financial Services): A suite of financial services—banking, insurance, lending, investment—designed to serve the regenerative economy. Unlike conventional financial institutions that extract wealth, IAFS is structured as a commons-based institution that serves its members. Services include: - Savings accounts with interest rates tied to ecological and social impact - Loans for regenerative enterprises with flexible repayment terms - Insurance products that reward risk reduction and resilience-building - Investment products that prioritize multi-capital returns
In Phase 1, IAFS launches with 10,000-50,000 members and $50-200 million in assets under management, proving that ethical finance can be both viable and scalable.
World Trade Village: A governance body that oversees global supply chains, ensuring that all trade meets ethical and ecological standards. In Phase 1, the World Trade Village is established as a pilot program governing trade within the Abundance Program ecosystem. It develops: - The Ethical Supply Chain Label and certification process - Standards for labor rights, environmental sustainability, and social impact - Monitoring and enforcement mechanisms - Dispute resolution processes
By 2035, the World Trade Village governs approximately $1-5 billion in annual trade, demonstrating that ethical supply chains are not only possible but can become the norm.
Together, these HHEE components create an economic system that is regenerative, equitable, and resilient—an alternative to extractive capitalism that can meet human needs while healing the planet.
3.4. Diplomatic Foundations: Russia-USA-Indigenous Dialogue
The geopolitical dimension of RUSUSA is perhaps the most challenging aspect of Phase 1. Building trust and cooperation between Russia, the United States, and Indigenous nations requires patient, persistent diplomacy at multiple levels—official government channels, track-two diplomacy, academic exchanges, cultural programs, and grassroots people-to-people connections.
Official Diplomatic Channels
At the official level, the goal is to establish formal agreements that create the legal and political framework for Bering Strait cooperation. This process unfolds gradually:
2025-2027: Initial Dialogue - Bilateral meetings between Russian and US officials to discuss Arctic cooperation - Inclusion of Indigenous representatives in official delegations - Joint statements affirming commitment to peaceful Arctic development - Establishment of a Russia-USA-Indigenous Working Group on Bering Strait Cooperation
2028-2031: Feasibility Studies - Joint funding for comprehensive Bering Strait crossing feasibility study - Collaborative research on permafrost engineering, climate impacts, and ecological protection - Economic analysis of trade benefits and investment requirements - Governance options for binational, Indigenous-led administration
2032-2035: Framework Agreements - Memorandum of Understanding on Bering Strait cooperation principles - Preliminary agreements on governance structure, benefit-sharing, and environmental protection - Commitment to Phase 2 planning and initial capital mobilization
This official process is slow and subject to political turbulence—elections, policy shifts, international crises. Progress is not linear, and there will be setbacks. The key is to maintain momentum and build institutional structures that can weather political changes.
Track-Two Diplomacy
Parallel to official channels, track-two diplomacy creates informal spaces for dialogue and relationship-building among non-governmental actors—academics, business leaders, civil society organizations, and Indigenous leaders. These informal channels are often more flexible and creative than official diplomacy, allowing for exploration of ideas without the constraints of formal positions.
Track-two initiatives in Phase 1 include:
Bering Strait Forum: An annual gathering of Russian, American, and Indigenous leaders from government, business, academia, and civil society to discuss Arctic cooperation. The forum provides a space for frank dialogue, relationship-building, and collaborative problem-solving.
Joint Research Programs: Collaborative research projects between Russian, American, and Indigenous institutions on topics of mutual interest—climate science, permafrost engineering, Arctic ecology, Indigenous knowledge systems. These projects build trust through shared work and create a community of practice across national boundaries.
Cultural Exchanges: Programs that bring together artists, musicians, students, and cultural practitioners from Russia, the USA, and Indigenous nations. These exchanges build people-to-people connections and foster mutual understanding.
Business Partnerships: Joint ventures and partnerships between Russian, American, and Indigenous businesses to explore economic opportunities in the Arctic. These partnerships create economic incentives for cooperation and demonstrate the practical benefits of collaboration.
Indigenous Leadership
Indigenous peoples play a crucial role in the diplomatic process, serving as a bridge between Russia and the USA and ensuring that the project honors their sovereignty and cultural values. Indigenous leadership is exercised through:
The Arctic Indigenous Council: A representative body of Indigenous nations from the circumpolar Arctic, including Chukchi, Yupik, Inupiaq, and others. The Council participates in all major decisions about Bering Strait development and has veto power over projects that threaten Indigenous rights or cultural heritage.
Traditional Governance Protocols: Indigenous governance practices—consensus decision-making, respect for elders, attention to long-term impacts—are integrated into the formal governance structures of RUSUSA. This creates a different culture of decision-making that can help mediate between Russian and American approaches.
Cultural Diplomacy: Indigenous cultural practitioners—storytellers, artists, spiritual leaders—play a key role in building relationships and fostering mutual understanding. Their work reminds all parties of the deeper values and long-term perspectives that must guide the project.
By 2035, the diplomatic foundation is solid enough to support the major commitments of Phase 2. Trust has been built through years of dialogue and collaboration. Formal agreements are in place. Indigenous sovereignty is recognized and honored. The stage is set for the ambitious expansion ahead.
PART II: THE FIVE SPHERES DEPLOYED AT PLANETARY SCALE (2035-2070)
Chapter 4: Sphere I - Planetary Governance Infrastructure
4.1. Scaling the Ágoras Network to Global Reach
By 2035, the Ágoras model has been proven in 20-30 pilot communities. Phase 2 (2035-2050) is about scaling this model to reach hundreds of millions of people across all continents. This scaling is not merely a matter of replication but of adaptation—tailoring the Ágoras model to diverse cultural contexts while maintaining its core principles of participatory democracy and all-win decision-making.
The Scaling Strategy
The scaling of Ágoras follows a network growth model, where each successful implementation becomes a node that can support the establishment of new nodes. Experienced facilitators from pilot communities train new facilitators. Successful governance protocols are documented and shared. Digital infrastructure is expanded to accommodate growing participation.
The scaling unfolds in waves:
Wave 1 (2035-2040): 100 Cities, 10 Million Participants - Focus on cities and regions where there is political support and strong civil society - Establishment of Ágoras networks in 100 cities across 50 countries - Training of 10,000 facilitators - Deployment of digital platforms to support asynchronous participation - Reaching 10 million active participants
Wave 2 (2040-2045): 500 Cities, 100 Million Participants - Expansion to smaller cities and rural regions - Integration with existing governance structures (municipal councils, village assemblies) - Development of mobile-first platforms for regions with limited internet infrastructure - Training of 50,000 facilitators - Reaching 100 million active participants
Wave 3 (2045-2050): 2,000 Cities, 500 Million Participants - Near-universal coverage in regions where the Abundance Program is active - Ágoras become the primary mode of local governance in many communities - Integration with national and international governance institutions - Training of 200,000 facilitators - Reaching 500 million active participants
By 2050, the Ágoras network is a global infrastructure for participatory governance, giving voice to half a billion people and influencing decisions at every scale from neighborhood to planetary.
Adaptation to Cultural Contexts
The Ágoras model is not a one-size-fits-all template but a flexible framework that can be adapted to diverse cultural contexts. In Indigenous communities, Ágoras may integrate traditional council practices and consensus protocols. In Islamic societies, they may incorporate principles of shura (consultation) and ijma (consensus). In East Asian contexts, they may draw on Confucian traditions of deliberation and harmony.
The key is to honor the core principles—participation, transparency, all-win solutions, distributed authority—while allowing for cultural variation in how these principles are expressed. This requires deep cultural competence among facilitators and a willingness to learn from local wisdom rather than imposing external models.
Integration with Existing Governance
A crucial question is how Ágoras relate to existing governance structures—municipal councils, state legislatures, national parliaments. The goal is not to replace these structures but to complement and transform them.
In some cases, Ágoras operate in parallel to official government, providing a space for community deliberation that informs but does not bind official decisions. Over time, as Ágoras demonstrate their effectiveness, they may be formally integrated into governance structures—for example, giving Ágoras the power to propose legislation, allocate participatory budgets, or recall elected officials.
In other cases, Ágoras may replace dysfunctional or corrupt governance structures, particularly at the local level. If a municipal council is unresponsive to community needs, the Ágoras network may gradually assume its functions, with the formal blessing of higher levels of government or through de facto legitimacy earned through effective service.
The relationship between Ágoras and the official government is negotiated context by context, seeking arrangements that maximize participation and effectiveness while respecting legal frameworks and political realities.
4.2. AWHD Governance Protocols at Planetary Scale
As the Ágoras network scales, the AWHD (All-Win Holocratic Dynamics) governance protocols become increasingly sophisticated and widely adopted. AWHD is not just a set of meeting procedures but a comprehensive governance philosophy that transforms how decisions are made at every level.
Core AWHD Principles
Distributed Authority: Rather than concentrating power in a few leaders, AWHD distributes authority to those closest to the issues. Decisions are made at the lowest appropriate level, with higher levels providing coordination and support rather than command and control.
All-Win Solutions: Rather than majority rule, which creates winners and losers, AWHD seeks solutions that benefit all stakeholders. This requires creativity, dialogue, and a willingness to transcend zero-sum thinking.
Transparency: All information relevant to decisions is shared openly (except where privacy or security requires confidentiality). This enables informed participation and builds trust.
Accountability: Those who make decisions are accountable to those affected. This accountability is exercised through regular feedback, performance evaluation, and the ability to recall or replace decision-makers who fail to serve the community.
Adaptability: Governance structures are not fixed but evolve as circumstances change. Regular reflection and adjustment ensure that structures remain fit for purpose.
AWHD in Practice: Case Studies
By 2050, AWHD protocols are used in thousands of organizations and communities. Some examples:
Holopolis Governance: In the 100+ Holopoli established by 2050, AWHD protocols govern everything from neighborhood issues to city-wide planning. Rather than a mayor and city council making decisions, authority is distributed across multiple circles—transportation, housing, education, environment—each with its own decision-making power within its domain. Coordination happens through linking circles and regular all-hands assemblies.
ERA Management: Each ERA is governed by an ERA Council using AWHD protocols. The Council includes representatives from all stakeholder groups—Indigenous nations, local communities, businesses, NGOs, government agencies. Rather than voting, the Council seeks consensus through dialogue and creative problem-solving. When consensus cannot be reached, the issue is returned to the constituent groups for further deliberation.
Binational Bering Strait Administration: The governance of the Bering Strait Mega-Holopolis uses AWHD protocols to navigate the complex interests of Russia, the USA, and Indigenous nations. Rather than each party advocating for its narrow interests, the Joint Administrative Board seeks solutions that benefit all. This requires patience and creativity, but the result is decisions that are more durable and legitimate than those imposed by one party on others.
Global Ágoras Decision-Making: At the planetary level, the annual Global Ágoras use AWHD protocols to address issues that affect all of humanity—climate policy, ocean governance, space exploration, artificial intelligence ethics. Rather than nation-states negotiating treaties based on power and self-interest, the Global Ágoras seek solutions that serve the whole of humanity and the planet.
By 2050, AWHD has become a widely recognized alternative to both hierarchical command-and-control and adversarial majority-rule governance. It is taught in schools, used in businesses, and adopted by governments. It represents a fundamental shift in how humans organize collective action.
“The future is not something we enter. The future is something we create.”
— Leonard I. Sweet
Chapter 5: Sphere II - The Global Regenerative Economy
By 2050, the global economy has undergone a fundamental transformation. The extractive, growth-at-all-costs model of the 20th century has given way to a regenerative economy that serves life. The HHEE (Holistic Hybrid Economic Ecosystem) has scaled from pilot projects to planetary infrastructure, touching the lives of billions of people and reshaping how humanity produces, exchanges, and values goods and services.
This transformation is not merely a matter of policy changes or technological innovation; it represents a shift in the underlying logic of economic activity. The old economy operated on principles of scarcity, competition, and extraction. The new economy operates on principles of abundance, cooperation, and regeneration. This shift has profound implications for every aspect of human life—from how we work and trade to how we relate to each other and to the Earth.
5.1. HHEE at Planetary Scale: The Complete Economic Architecture
The HHEE is not a single system but an ecosystem of interconnected economic mechanisms, each serving a specific function while contributing to the coherence of the whole. By 2050, all major components of the HHEE are operational at planetary scale, creating a comprehensive alternative to the extractive capitalism of the industrial era.
My Goodness! Marketplace: The Ethical Global Exchange
What began in 2025 as a small online platform connecting ethical producers with conscious consumers has grown into the world’s largest marketplace, with over 2 billion users and $5 trillion in annual trade volume. My Goodness! has fundamentally transformed global commerce by making ethical sourcing, transparent supply chains, and multi-capital value creation the norm rather than the exception.
The platform operates on principles that distinguish it from conventional e-commerce:
Radical Transparency: Every product on My Goodness! comes with a complete supply chain map showing the journey from raw materials to finished product. Consumers can see exactly where materials were sourced, who made the product, what wages workers received, what environmental impacts were created, and what social benefits were generated. This transparency builds trust and enables informed purchasing decisions.
Multi-Capital Reporting: Rather than just showing the financial price, each product displays its multi-capital value across all five dimensions—financial, natural, social, intellectual, and spiritual. A shirt might cost $30 financially, but create $50 in natural capital (through regenerative cotton farming), $20 in social capital (through fair wages and community development), $10 in intellectual capital (through skills training), and immeasurable spiritual capital (through meaningful work and cultural preservation). Consumers can choose products based on the total value they create, not just the price they pay.
Fair Pricing Algorithms: My Goodness! uses sophisticated algorithms to ensure that prices are fair to all parties—producers receive living wages and can invest in regeneration, consumers pay affordable prices, and the platform generates enough revenue to sustain its operations without extracting excessive profits. The algorithms account for local cost of living, ecological restoration costs, and long-term sustainability, creating prices that reflect true value rather than artificial market dynamics.
Community Verification: Rather than relying solely on third-party certifiers (who can be captured by industry interests), My Goodness! uses community verification. Workers, neighbors, and local NGOs can report on conditions at production facilities. This crowdsourced accountability is more robust and harder to manipulate than top-down certification.
Regenerative Incentives: Producers who go beyond sustainability to actively regenerate ecosystems and communities receive premium placement, marketing support, and access to low-interest capital from the Infinite Abundance Fund. This creates a race to the top, where producers compete to create the most positive impact rather than to cut costs through exploitation.
By 2050, My Goodness! has transformed entire industries. Fast fashion has been replaced by slow fashion—durable, repairable, beautiful clothing made by artisans earning living wages. Industrial agriculture has been replaced by regenerative agriculture—food grown in ways that restore soil, sequester carbon, and enhance biodiversity. Extractive mining has been replaced by circular material flows—products designed for disassembly and reuse, with materials cycling endlessly through the economy.
The platform has also become a powerful tool for economic development in the Global South. Producers who were previously excluded from global markets due to lack of capital, connections, or certifications can now reach billions of consumers directly. The fair pricing algorithms ensure they receive adequate compensation, and the regenerative incentives reward them for the ecological stewardship they have practiced for generations.
The Infinite Abundance Fund: Catalytic Capital for Regeneration
The Infinite Abundance Fund has grown from its initial $100-300 million in Phase 1 to over $3 trillion in assets under management by 2050. It has become the world’s largest source of capital for regenerative projects, financing everything from ERA development and renewable energy infrastructure to ecological restoration and social enterprises.
What distinguishes the Fund from conventional investment vehicles is its commitment to multi-capital returns. Rather than maximizing short-term financial profit, the Fund seeks to maximize total value creation across all five capitals. A project that generates modest financial returns but creates significant ecological and social value may be prioritized over a project with high financial returns but negative externalities.
The Fund operates through multiple investment vehicles:
ERA Development Fund: Provides patient capital (10-30 year terms) for the establishment and expansion of ERAs. This capital finances land acquisition, infrastructure development, capacity building, and initial operations until the ERA becomes self-sustaining. Returns come in the form of revenue-sharing from successful ERA enterprises, repayment of loans, and the multi-capital value created.
Regenerative Enterprise Fund: Provides equity and debt financing to businesses that operate according to regenerative principles. These enterprises—cooperatives, social enterprises, B-corps, and community businesses—create products and services that meet human needs while restoring ecosystems and strengthening communities. The Fund takes minority equity stakes and provides mentorship and network access, helping enterprises scale while maintaining their mission.
Ecological Restoration Fund: Finances large-scale ecosystem restoration projects—reforestation, wetland restoration, coral reef regeneration, soil health improvement. These projects generate returns through carbon credits, ecosystem service payments, and the enhanced productivity of restored lands. More importantly, they create enormous natural capital that benefits all of humanity.
Social Infrastructure Fund: Finances schools, health clinics, community centers, and other social infrastructure in underserved regions. These investments generate modest financial returns (through user fees and government contracts) but create significant social capital by improving health, education, and community cohesion.
Innovation Fund: Provides risk capital for breakthrough technologies and approaches in regenerative design, renewable energy, circular materials, and holistic governance. This is the highest-risk, highest-potential-return portion of the Fund, backing innovations that could transform entire sectors.
The Fund’s capital comes from diverse sources: governments seeking to deploy development aid more effectively, foundations seeking greater impact, corporations seeking to offset their negative externalities, and individuals seeking to align their investments with their values. By 2050, over 500 million people have invested in the Fund, making it a truly global commons-based institution.
The Fund has demonstrated that multi-capital investing can generate competitive financial returns while creating enormous ecological and social value. Its average annual financial return of 6-8% is comparable to conventional investment vehicles, but its multi-capital returns are many times higher. This has attracted mainstream investors and begun to shift the entire investment industry toward regenerative principles.
IAFS: Banking and Financial Services for the Regenerative Economy
IAFS (Infinite Abundance Financial Services) has grown from 10,000-50,000 members in Phase 1 to over 1 billion members by 2050, making it one of the world’s largest financial institutions. But unlike conventional banks that extract wealth from communities, IAFS is structured as a commons-based institution that serves its members and the broader goal of planetary regeneration.
IAFS offers a full suite of financial services:
Savings and Checking Accounts: Members can deposit funds in accounts that pay interest rates tied to the ecological and social impact of the projects financed. Rather than a fixed interest rate, members can choose impact portfolios—climate mitigation, biodiversity protection, social equity, Indigenous sovereignty—and receive returns based on the success of projects in those areas. This aligns members’ financial interests with their values.
Loans and Credit: IAFS provides loans for regenerative purposes—starting a cooperative, building a regenerative home, financing education, purchasing land for restoration. Loan terms are flexible, accounting for the borrower’s capacity to repay and the multi-capital value created by the loan. A farmer implementing regenerative agriculture might receive a loan with very low interest and extended repayment terms, recognizing the ecological value being created.
Insurance Products: IAFS offers insurance that rewards risk reduction and resilience-building. A homeowner who installs solar panels, rainwater harvesting, and fire-resistant landscaping receives lower premiums. A business that implements worker safety programs and ecological restoration receives better rates. This creates incentives for behavior that benefits everyone.
Investment Products: IAFS offers investment vehicles that prioritize multi-capital returns—regenerative bonds, impact equity funds, community investment notes. These products provide competitive financial returns while creating significant ecological and social value, allowing members to align their savings with their values.
Payment Systems: IAFS operates a global payment network that enables transactions in multiple currencies—national currencies, local currencies, Abundance Coin (the HHEE’s digital currency), and barter credits. This multi-currency system provides resilience and flexibility, allowing communities to trade even when national currencies are unstable.
IAFS is governed by its members through a democratic structure based on AWHD principles. Major decisions are made through member assemblies, with one member, one vote (not one dollar, one vote as in conventional banks). This ensures that the institution remains accountable to those it serves rather than to distant shareholders.
By 2050, IAFS has demonstrated that ethical banking is not only possible but superior to extractive banking. Its default rates are lower (because loans are made based on character and capacity, not just credit scores), its member satisfaction is higher (because it serves rather than exploits), and its contribution to planetary health is immeasurable.
World Trade Village: Governing Global Supply Chains
The World Trade Village has evolved from a pilot program governing trade within the Abundance Program ecosystem to a major force in global commerce, overseeing $10 trillion in annual trade by 2050. It has established the Ethical Supply Chain Label as the global gold standard, with consumers, businesses, and governments increasingly demanding products that meet its rigorous standards.
The World Trade Village operates through a network of Regional Trade Villages located in the Holopoli and along the World Land Bridge corridors. Each Regional Trade Village serves as a hub for trade in its bioregion, providing:
Certification Services: Verification that products meet ethical and ecological standards for labor rights, environmental sustainability, and social impact. Certification is based on rigorous audits, community verification, and continuous monitoring.
Trade Facilitation: Logistics support, customs processing, and market access for producers, especially small-scale producers who lack the resources to navigate complex international trade systems.
Dispute Resolution: Mediation and arbitration services for trade disputes, using AWHD protocols to seek all-win solutions rather than adversarial litigation.
Market Intelligence: Data and analysis on supply and demand, price trends, and emerging opportunities, helping producers make informed decisions about what to grow or make.
Capacity Building: Training and technical assistance for producers seeking to meet ethical standards and access global markets.
The World Trade Village has fundamentally transformed global supply chains. Products that once traveled through opaque, exploitative networks now move through transparent, ethical channels. Workers who were once invisible and exploited are now visible and empowered. Ecosystems that were once degraded are now regenerated. The result is trade that creates shared prosperity rather than concentrating wealth and externalizing costs.
5.2. The Omni-Layer Barter Exchange: Beyond Monetary Economics
One of the most revolutionary aspects of the HHEE is the Omni-Layer Barter Exchange, a multi-dimensional marketplace that enables exchange without the need for scarce financial capital. By 2050, the Exchange facilitates over $2 trillion in annual transactions, demonstrating that a significant portion of economic activity can occur outside the monetary economy.
The Exchange operates on the principle that value comes in many forms—goods, services, knowledge, restoration credits, cultural gifts—and that these diverse forms of value can be exchanged directly without the intermediation of money. This is not a return to primitive barter (which is inefficient and limited) but a sophisticated, technology-enabled system that matches offers and needs across vast networks.
How the Exchange Works
Every participant in the Exchange has an account that tracks their offers (what they can provide) and needs (what they seek). The platform uses sophisticated algorithms to identify potential matches, including multi-party exchanges where A provides to B, B provides to C, and C provides to A, creating circular flows of value.
Transactions are denominated in multiple units:
Time Credits: Hours of labor or service, with adjustments for skill level and difficulty. A doctor’s hour might be valued at 2-3 credits, while unskilled labor is valued at 1 credit. This recognizes different contributions while avoiding extreme inequality.
Restoration Credits: Units of ecological restoration—hectares of forest planted, tons of carbon sequestered, acres of wetland restored. These credits can be earned by doing restoration work and spent to obtain goods or services from others.
Knowledge Credits: Units of knowledge shared—teaching a skill, providing advice, creating educational content. These credits recognize that knowledge is a form of value that can be exchanged.
Cultural Credits: Units of cultural contribution—creating art, preserving traditions, facilitating community events. These credits recognize that cultural vitality is a form of wealth.
Material Goods: Physical products that can be exchanged directly or through multi-party trades.
The platform tracks all exchanges and maintains balance, ensuring that participants contribute roughly as much as they receive over time. Those who contribute more than they receive build up credit balances that give them priority access to scarce resources. Those who receive more than they contribute are encouraged to increase their contributions.
Impact and Implications
The Omni-Layer Barter Exchange has profound implications for economic justice and resilience:
Access for the Marginalized: People who lack financial capital but have skills, labor, or land can participate fully in the economy. A farmer with degraded land can earn restoration credits by implementing regenerative practices, then use those credits to obtain tools, seeds, or education.
Resilience in Crisis: When financial systems fail (due to banking crises, currency collapse, or other shocks), the Barter Exchange continues to function, enabling communities to meet their needs through direct exchange.
Recognition of Non-Monetized Value: Work that is essential but undervalued in the monetary economy—caregiving, community organizing, cultural preservation—is recognized and rewarded in the Barter Exchange.
Reduced Inequality: Because the Exchange values diverse forms of contribution and limits extreme accumulation, it creates a more equitable distribution of resources than the monetary economy.
By 2050, the Barter Exchange is integrated with the monetary economy, with participants moving fluidly between the two systems depending on their needs and circumstances. This hybrid approach combines the efficiency and scalability of money with the inclusivity and resilience of direct exchange.
5.3. Abundance Coin: The Digital Currency of the Regenerative Economy
Abundance Coin, launched in 2030, has become a major global currency by 2050, with over 3 billion users and a market capitalization exceeding $5 trillion. Unlike speculative cryptocurrencies that exist primarily for financial gain, Abundance Coin is designed as a medium of exchange and store of value for the regenerative economy.
Design Principles
Abundance Coin is designed according to principles that distinguish it from both fiat currencies and conventional cryptocurrencies:
Backed by Multi-Capital Value: Rather than being backed by government decree (like fiat currency) or by nothing (like most cryptocurrencies), Abundance Coin is backed by a basket of real assets—ecological restoration projects, renewable energy infrastructure, regenerative enterprises, and social infrastructure. This backing gives the currency intrinsic value and stability.
Demurrage (Negative Interest): Abundance Coin includes a small demurrage fee (approximately 2% per year) that encourages circulation rather than hoarding. Money that sits idle gradually loses value, incentivizing people to invest, spend, or lend it. This keeps the economy flowing and prevents the accumulation of unproductive wealth.
Universal Basic Dividend: A portion of new Abundance Coin issued each year is distributed equally to all registered users as a Universal Basic Dividend. This provides a modest income floor, reducing poverty and enabling people to participate in the economy even if they lack other resources.
Governance by Users: Major decisions about Abundance Coin—issuance rates, demurrage fees, dividend amounts—are made by users through the Ágoras network, using AWHD protocols. This ensures that the currency serves the people rather than being manipulated by central banks or speculators.
Interoperability: Abundance Coin is designed to work seamlessly with national currencies, local currencies, and the Barter Exchange. Users can easily convert between currencies and use whichever is most appropriate for a given transaction.
Impact
By 2050, Abundance Coin has become the preferred currency for trade within the Abundance Program ecosystem and is increasingly used in the broader global economy. Its stability (due to multi-capital backing), fairness (due to universal dividend), and alignment with regenerative values make it attractive to billions of people.
The currency has also become a powerful tool for economic development. Communities that adopt Abundance Coin gain access to the HHEE’s vast network of producers, consumers, and investors. The Universal Basic Dividend provides a modest income floor that reduces poverty and enables entrepreneurship. The demurrage fee encourages investment in productive activities rather than speculation.
Most importantly, Abundance Coin embodies a different relationship to money. Rather than being a scarce commodity to be hoarded and competed for, it is an abundant medium of exchange designed to facilitate cooperation and regeneration. This shift in the nature of money is as significant as any technological innovation, transforming the very foundation of economic activity.
5.4. The Regenerative Economy in Practice: Sector Transformations
By 2050, the principles and practices of the regenerative economy have transformed every major economic sector. What follows are examples of how specific industries have been reimagined according to regenerative principles.
Agriculture and Food Systems
Industrial agriculture, with its monocultures, chemical inputs, and degradation of soil and water, has been largely replaced by regenerative agriculture. Farmers around the world have adopted practices that restore soil health, sequester carbon, enhance biodiversity, and produce nutritious food.
This transformation was enabled by the HHEE: - The Infinite Abundance Fund provided capital for farmers to transition from extractive to regenerative practices, covering the 3-5 year transition period when yields may be lower - My Goodness! marketplace connected regenerative farmers directly with consumers willing to pay fair prices for food grown in harmony with nature - The World Trade Village certified regenerative products and facilitated their trade across borders - The Barter Exchange allowed farmers to exchange food for other goods and services without needing cash
The result is a food system that nourishes both people and planet. Soil health is improving globally for the first time in centuries. Agricultural land is sequestering billions of tons of carbon annually. Biodiversity is rebounding as farms become habitat rather than monocultures. Farmers are earning living wages and rebuilding rural communities. Consumers are eating more nutritious food and reconnecting with the sources of their sustenance.
Energy Systems
The fossil fuel economy has been replaced by a renewable energy economy. Solar, wind, geothermal, tidal, and other renewable sources provide 95% of global energy by 2050, with the remaining 5% coming from sustainable biomass and legacy nuclear plants being phased out.
This transition was accelerated by the HHEE: - The Infinite Abundance Fund financed massive deployment of renewable energy infrastructure, from rooftop solar to offshore wind farms - IAFS provided low-interest loans for households and businesses to install renewable systems - The World Land Bridge created renewable energy corridors, with wind and solar installations along the railway routes feeding into regional grids - Abundance Coin’s Universal Basic Dividend enabled even poor households to afford basic renewable energy systems
The result is an energy system that is clean, distributed, and resilient. Rather than depending on centralized fossil fuel plants vulnerable to disruption, communities generate much of their own power through local renewable sources. Energy is abundant and affordable, enabling economic development without environmental destruction.
Manufacturing and Materials
The linear “take-make-dispose” model of industrial manufacturing has been replaced by circular material flows. Products are designed for durability, repairability, and eventual disassembly, with materials cycling endlessly through the economy.
This transformation was enabled by: - My Goodness! marketplace rewarding producers who design for circularity and use recycled or regenerative materials - The World Trade Village requiring circular design as a condition for the Ethical Supply Chain Label - The Barter Exchange enabling exchange of used materials and components - The Infinite Abundance Fund financing the infrastructure for collection, sorting, and reprocessing of materials
The result is a manufacturing sector that uses a fraction of the virgin materials required in the industrial era, dramatically reducing mining, deforestation, and waste. Products are more durable and beautiful, designed to be cherished and passed down rather than quickly discarded. When products do reach end of life, their materials are recovered and reused, creating a truly circular economy.
Housing and Built Environment
The extractive construction industry, with its massive carbon footprint and toxic materials, has been transformed by regenerative building practices. New buildings are constructed from sustainable materials (timber, bamboo, earth, recycled materials), designed for energy efficiency and climate adaptation, and integrated with local ecosystems.
The Holopoli serve as demonstrations of regenerative urbanism, showing that cities can be places of ecological restoration rather than degradation. Buildings produce more energy than they consume, capture and filter rainwater, provide habitat for wildlife, and create beautiful, healthy spaces for human flourishing.
This transformation was enabled by: - IAFS providing mortgages for regenerative homes with favorable terms - The Infinite Abundance Fund financing the Holopoli and other regenerative development projects - The World Trade Village certifying sustainable building materials - Ágoras enabling communities to collectively decide on development priorities and design standards
The result is a built environment that enhances rather than degrades the planet, providing shelter and community while restoring ecosystems and sequestering carbon.
Chapter 6: Sphere III - Planetary Investment & Resource Stewardship
The transformation of the global economy described in Chapter 5 requires a parallel transformation in how humanity invests capital and stewards resources. Sphere III of the Abundance Program addresses this challenge, creating systems for allocating capital to its highest and best use and managing the Earth’s resources as a sacred trust for future generations.
By 2050, the investment paradigm has shifted from short-term profit maximization to long-term multi-capital value creation. Resource extraction has given way to resource stewardship. The tragedy of the commons has been replaced by the triumph of commons-based management. This transformation represents one of humanity’s greatest achievements, demonstrating that we can organize economic activity in ways that serve both present and future generations.
6.1. Multi-Capital Investment at Planetary Scale
The multi-capital accounting framework, introduced in Phase 1 as an experimental approach, has become the dominant paradigm for investment by 2050. Investors around the world—from individual savers to sovereign wealth funds—increasingly evaluate opportunities based on their total value creation across all five capitals, not just financial returns.
The Multi-Capital Investment Cascade
Investment capital flows through a carefully designed cascade that prioritizes projects based on their multi-capital returns:
Tier 1: Regenerative Projects (Highest Priority) Projects that actively restore ecosystems, strengthen communities, and create conditions for life to flourish receive first access to capital. These include: - Ecological restoration (reforestation, wetland restoration, soil regeneration) - Renewable energy infrastructure - Regenerative agriculture and food systems - Social infrastructure in underserved communities - Indigenous-led conservation and cultural preservation
These projects typically generate modest financial returns (3-6% annually) but create enormous natural, social, and spiritual capital. They are financed primarily by the Infinite Abundance Fund, impact investors, and governments.
Tier 2: Sustainable Projects (Medium Priority) Projects that meet human needs without degrading ecosystems or exploiting people receive second-tier access to capital. These include: - Circular manufacturing and zero-waste production - Sustainable transportation and logistics - Green building and regenerative urbanism - Education and healthcare services - Arts, culture, and community development
These projects typically generate moderate financial returns (6-10% annually) while maintaining or slightly improving natural and social capital. They are financed by a mix of impact investors, ethical banks like IAFS, and conventional investors seeking stable returns.
Tier 3: Transitional Projects (Lower Priority) Projects that are moving from extractive to regenerative practices but haven’t yet completed the transition receive third-tier access to capital. These include: - Fossil fuel companies transitioning to renewables - Industrial agriculture operations implementing regenerative practices - Extractive manufacturers adopting circular principles - Conventional businesses implementing B-corp or cooperative structures
These projects may generate higher financial returns (10-15% annually) but still create some negative externalities. They receive capital primarily from conventional investors and development finance institutions, with technical assistance from the Abundance Program to accelerate their transition.
Tier 4: Extractive Projects (Lowest Priority/Exclusion) Projects that degrade ecosystems, exploit people, or create long-term harm receive little to no capital from the regenerative economy. These include: - New fossil fuel extraction and infrastructure - Industrial agriculture expansion - Destructive mining and logging - Exploitative labor practices - Weapons manufacturing and other harmful industries
While these projects may still attract capital from conventional investors seeking high returns, they are increasingly starved of funding as more capital flows into regenerative alternatives. By 2050, the cost of capital for extractive projects has risen dramatically, making them economically unviable compared to regenerative alternatives.
The Impact of the Investment Cascade
This prioritization of capital has profound effects on the global economy:
Accelerated Transition: By directing capital to regenerative projects first, the cascade accelerates the transition from extractive to regenerative economy. Regenerative enterprises have access to abundant, low-cost capital, while extractive enterprises face capital scarcity and high costs.
Risk Reduction: By prioritizing projects that restore rather than degrade natural capital, the cascade reduces systemic risks—climate change, ecosystem collapse, social instability—that threaten all investments.
Aligned Incentives: By rewarding multi-capital value creation, the cascade aligns the interests of investors with the interests of communities and ecosystems, creating a positive-sum game rather than zero-sum competition.
Demonstrated Viability: By 2050, the multi-capital investment approach has demonstrated that it can generate competitive financial returns while creating enormous ecological and social value, attracting mainstream investors and transforming the entire investment industry.
6.2. Global Resource Commons Management
One of the most significant achievements of the Abundance Program by 2050 is the establishment of effective commons-based management for the Earth’s shared resources—the atmosphere, oceans, forests, and other ecosystems that belong to no one nation but affect all of humanity.
For centuries, these global commons suffered from the “tragedy of the commons”—each actor had incentives to exploit the resource while externalizing costs onto others, leading to degradation and eventual collapse. The atmosphere was treated as a free dumping ground for carbon emissions. Oceans were overfished and polluted. Forests were cleared without regard for their role in regulating climate and supporting biodiversity.
The Abundance Program has replaced this tragedy with a triumph of the commons, creating governance structures that enable humanity to collectively steward shared resources for the benefit of all.
The Planetary Commons Trust
The centerpiece of global commons management is the Planetary Commons Trust, established in 2040 and fully operational by 2050. The Trust is a global institution governed by representatives from all nations, with significant representation from Indigenous peoples, youth, and future generations (represented by appointed guardians).
The Trust has authority over:
Atmospheric Commons: The Trust manages the global carbon budget, allocating emissions rights and carbon sequestration responsibilities among nations. Rather than allowing unlimited emissions, the Trust establishes a declining cap on total global emissions, with allocations based on historical responsibility, current capacity, and development needs. Nations that exceed their allocations must purchase credits from nations that sequester more carbon than they emit, creating financial flows from high-emitting developed nations to low-emitting developing nations.
Ocean Commons: The Trust manages international waters (beyond national exclusive economic zones), establishing marine protected areas, regulating fishing, and preventing pollution. Fishing rights are allocated to communities that have traditionally depended on marine resources, with strict limits to allow fish populations to recover. Polluters are required to pay for cleanup and restoration.
Forest Commons: The Trust oversees the world’s remaining primary forests, working with national governments and Indigenous peoples to prevent deforestation and support restoration. Nations and communities that protect and restore forests receive payments from the Trust, financed by fees on resource extraction and carbon emissions.
Biodiversity Commons: The Trust manages genetic resources and traditional knowledge, ensuring that benefits from their use (such as pharmaceutical development from traditional medicines) are shared equitably with the communities that stewarded them.
The Trust’s Operating Principles
The Planetary Commons Trust operates according to principles that distinguish it from previous attempts at global governance:
Subsidiarity: Decisions are made at the lowest appropriate level. Local communities manage local commons, national governments manage national commons, and the Trust manages only truly global commons. This prevents centralization of power while enabling coordination at the appropriate scale.
Indigenous Leadership: Indigenous peoples, who have successfully stewarded ecosystems for millennia, have significant representation in Trust governance and veto power over decisions affecting their territories. Their traditional knowledge and governance practices inform Trust policies.
Intergenerational Equity: The Trust explicitly represents the interests of future generations, with appointed guardians who advocate for long-term sustainability over short-term gain. Major decisions require assessment of impacts on the next seven generations.
Transparency and Accountability: All Trust decisions, data, and financial flows are publicly accessible (through CIESSM). Communities affected by Trust decisions can appeal and seek redress through AWHD-based dispute resolution processes.
Adaptive Management: The Trust continuously learns and adjusts its policies based on monitoring data and feedback from communities. Rather than rigid rules, it uses adaptive management that responds to changing conditions.
Impact by 2050
By 2050, the Planetary Commons Trust has achieved remarkable results: - Global carbon emissions have declined by 70% from peak levels, putting the world on track to limit warming to 1.5°C - Ocean fish populations have rebounded by 50%, with many previously collapsed fisheries now sustainable - Deforestation has been halted and reversed, with net forest gain for the first time in centuries - Biodiversity loss has slowed dramatically, with many endangered species recovering
These achievements demonstrate that humanity can collectively manage shared resources when given appropriate governance structures and incentives.
6.3. The Omni-Layer Barter Exchange: Resource Flows Beyond Money
(Content on the Barter Exchange was covered in Chapter 5.2, so this section will focus on its role in resource stewardship)
The Omni-Layer Barter Exchange plays a crucial role in resource stewardship by enabling exchange of restoration credits, creating incentives for ecological regeneration without requiring scarce financial capital.
Restoration Credit Markets
The Exchange facilitates markets for various types of restoration credits:
Carbon Sequestration Credits: Earned by activities that remove carbon from the atmosphere—reforestation, regenerative agriculture, ocean restoration. These credits can be traded for goods, services, or financial capital, creating income for communities that restore ecosystems.
Biodiversity Credits: Earned by activities that protect or enhance biodiversity—habitat restoration, species protection, ecosystem connectivity. These credits are particularly valuable in regions with high biodiversity and can be traded for development rights or financial support.
Water Quality Credits: Earned by activities that improve water quality—wetland restoration, riparian buffer planting, pollution prevention. These credits can be traded with downstream users who benefit from clean water.
Soil Health Credits: Earned by regenerative agriculture practices that build soil organic matter and fertility. These credits can be traded for agricultural inputs, technical assistance, or financial capital.
The Exchange as Resource Allocation Mechanism
By enabling trade in restoration credits, the Exchange creates a market mechanism for allocating resources to their highest ecological value. Communities with degraded land but limited financial capital can earn credits by restoring ecosystems, then trade those credits for the goods and services they need. This creates a direct economic incentive for regeneration, channeling labor and resources toward ecological restoration without requiring government subsidies or philanthropic grants.
By 2050, the restoration credit markets facilitated by the Exchange are generating $500 billion in annual value, financing the restoration of millions of hectares of degraded land and providing livelihoods for tens of millions of people.
6.4. Ecological Restoration Finance: Investing in Natural Capital
The restoration of the Earth’s degraded ecosystems is one of the most important and profitable investment opportunities of the 21st century. By 2050, ecological restoration has become a major economic sector, employing over 100 million people globally and generating $2 trillion in annual economic activity.
The Economics of Restoration
Ecological restoration generates returns across multiple dimensions:
Direct Economic Returns: Restored ecosystems provide valuable goods and services—timber, fish, clean water, flood protection, pollination, climate regulation. These can generate revenue through sustainable harvesting, ecosystem service payments, and avoided costs.
Carbon Credits: Restored forests, wetlands, and grasslands sequester carbon, generating credits that can be sold in carbon markets. With carbon prices reaching $100-200 per ton by 2050, restoration projects can generate substantial revenue from carbon sequestration alone.
Biodiversity Credits: Restored habitats support biodiversity, generating credits that can be sold to entities seeking to offset their biodiversity impacts or meet conservation commitments.
Tourism and Recreation: Restored ecosystems attract tourists and provide recreation opportunities, generating revenue for local communities.
Property Value Appreciation: Restoration of nearby ecosystems increases property values, benefiting landowners and generating tax revenue for governments.
Risk Reduction: Restored ecosystems provide natural protection against floods, storms, droughts, and other climate impacts, reducing disaster costs and insurance premiums.
The Restoration Finance Ecosystem
By 2050, a sophisticated ecosystem of financial instruments and institutions supports ecological restoration:
Restoration Bonds: Long-term bonds (20-30 years) that finance restoration projects and pay returns from the ecosystem services generated. These bonds are attractive to pension funds and other institutional investors seeking stable, long-term returns.
Restoration Equity Funds: Equity funds that invest in restoration enterprises—companies that restore ecosystems and generate revenue from sustainable harvesting, carbon credits, and ecosystem services. These funds offer higher potential returns but also higher risk.
Blended Finance Facilities: Facilities that combine philanthropic grants, concessional loans, and commercial investment to finance restoration in regions where pure commercial finance is not yet viable. The philanthropic and concessional capital absorbs risk, making projects attractive to commercial investors.
Restoration Insurance: Insurance products that protect restoration projects against risks like fire, drought, or pest outbreaks. These products make restoration more attractive to risk-averse investors.
Community Restoration Funds: Locally-managed funds that finance small-scale restoration projects by community members. These funds are capitalized by the Infinite Abundance Fund and other sources, then managed by local communities according to AWHD principles.
Global Impact
By 2050, restoration finance has mobilized over $5 trillion in cumulative investment, financing the restoration of: - 500 million hectares of degraded forests - 200 million hectares of degraded grasslands - 50 million hectares of wetlands - 100 million hectares of degraded agricultural land - 10 million hectares of coral reefs and coastal ecosystems
This restoration has sequestered over 100 billion tons of carbon, provided livelihoods for 100 million people, and created trillions of dollars in natural capital. It represents one of humanity’s greatest achievements, demonstrating that we can heal the damage we have caused and create a more beautiful, abundant world.
Chapter 7: Sphere IV - The World Land Bridge Network
The World Land Bridge—a vision first articulated by Lyndon LaRouche and embraced by visionaries around the world—has become reality by 2070. A network of high-speed railways connects all continents, enabling the movement of people, goods, and ideas across vast distances with minimal environmental impact. The Bering Strait crossing, completed in 2065, stands as the crown jewel of this network, physically linking the Americas with Eurasia and symbolizing humanity’s capacity for cooperation and grand achievement.
But the World Land Bridge is far more than transportation infrastructure. It is a comprehensive development corridor that brings regenerative economy, ecological restoration, and cultural exchange to every region it touches. Along the railway routes, Regional Trade Villages serve as hubs of economic activity, Holopoli demonstrate regenerative urbanism, and ecological restoration corridors heal degraded landscapes. The Land Bridge represents Sphere IV of the Abundance Program—the ecosystem of action and impact—operating at planetary scale.
7.1. Continental Railway Corridors: The Arteries of Planetary Civilization
By 2070, the World Land Bridge consists of over 150,000 kilometers of high-speed railway connecting every continent except Antarctica. These railways move passengers at speeds of 300-400 km/h and freight at 150-200 km/h, making rail competitive with air travel for distances up to 2,000 km and far superior to trucking for freight.
The Major Corridors
Eurasian Land Bridge: The original corridor, connecting Western Europe with East Asia through Russia and Central Asia. By 2070, this corridor has been upgraded to high-speed standard throughout, with multiple parallel routes providing redundancy and capacity. Cities along the corridor—Berlin, Warsaw, Moscow, Astana, Urumqi, Beijing—have become major hubs of trade and cultural exchange.
North American Corridor: Connecting Alaska with Mexico through Canada and the United States. This corridor includes multiple north-south routes along the Pacific coast, through the interior, and along the Atlantic coast, with east-west connections linking all major cities. The corridor has spurred economic development in previously isolated regions and enabled the movement of climate refugees from increasingly uninhabitable southern regions to more temperate northern areas.
South American Corridor: Connecting the continent from Colombia to Argentina, with branches reaching all major cities. This corridor has transformed South American economies by enabling efficient trade within the continent and with the rest of the world via connections to the North American and Eurasian corridors.
African Corridors: Multiple north-south and east-west corridors connecting all regions of Africa. These corridors have been transformative for African development, finally providing the infrastructure needed for continental integration and global trade. The corridors were financed primarily by African governments and the Infinite Abundance Fund, with technical assistance from China, Europe, and the Abundance Program.
Bering Strait Crossing: The 100-kilometer crossing connecting Alaska with Siberia, completed in 2065 after 15 years of construction. This engineering marvel includes twin tunnels beneath the Bering Strait (similar to the Channel Tunnel between Britain and France) and elevated sections across the Diomede Islands. The crossing enables continuous rail travel from New York to London via Moscow, a journey of approximately 80 hours.
Southeast Asian and Oceanic Connections: High-speed rail throughout Southeast Asia, with undersea tunnels connecting Indonesia, and ferry connections to Australia and New Zealand. These connections have integrated the region economically and culturally, creating a unified Pacific economic zone.
Design Principles
The World Land Bridge was designed according to principles that distinguish it from conventional infrastructure:
Regenerative Corridors: Rather than simply laying track across the landscape, the Land Bridge includes ecological restoration corridors alongside the railways. Native vegetation is planted, wildlife crossings are built, and degraded land is restored. The result is infrastructure that enhances rather than degrades ecosystems.
Renewable Energy Integration: The entire Land Bridge is powered by renewable energy—solar panels along the tracks in sunny regions, wind turbines in windy regions, geothermal in volcanic regions. The railways generate more energy than they consume, feeding excess into regional grids.
Regional Trade Villages: Every 200-300 kilometers along the corridors, Regional Trade Villages serve as hubs for trade, logistics, and services. These villages provide employment, enable local producers to access global markets, and create vibrant communities along the routes.
Cultural Exchange Stations: At major junctions, Cultural Exchange Stations provide spaces for art, music, education, and dialogue. Travelers can experience the cultures of the regions they’re passing through, fostering understanding and appreciation across differences.
Climate Adaptation: The Land Bridge is designed for resilience in a changing climate—elevated sections in flood-prone areas, cooling systems in hot regions, ice-resistant infrastructure in cold regions. The design anticipates conditions in 2100, not just 2070.
7.2. The Bering Strait Crossing: Engineering Marvel and Symbol of Unity
The Bering Strait crossing represents one of humanity’s greatest engineering achievements, comparable to the Panama Canal, the Interstate Highway System, or the Apollo Program. But beyond its technical accomplishment, the crossing symbolizes a new era of cooperation between nations that were adversaries for much of the 20th century—Russia and the United States.
Engineering Specifications
The crossing consists of:
Twin Tunnels: Two parallel tunnels, each 12 meters in diameter, running 85 kilometers beneath the Bering Strait at depths of 50-100 meters below the seabed. The tunnels accommodate two tracks each (one in each direction), plus maintenance and emergency access ways. The tunnels were excavated using tunnel boring machines (TBMs) working from both ends simultaneously, meeting in the middle in 2063.
Diomede Island Stations: Stations on Big Diomede (Russia) and Little Diomede (USA) provide emergency access, maintenance facilities, and unique tourist destinations. The stations are designed as architectural marvels, celebrating the engineering achievement and the cultural heritage of the Indigenous peoples who have inhabited these islands for millennia.
Approach Sections: 200 kilometers of elevated railway on each side of the strait, crossing permafrost terrain. The elevated design prevents permafrost melting (which would destabilize conventional rail beds) and allows wildlife to pass beneath. The approach sections include stations at Uelen (Russia) and Wales (Alaska).
Ventilation and Safety Systems: Sophisticated ventilation systems provide fresh air throughout the tunnels. Emergency exits every 5 kilometers lead to escape tunnels that surface on the Diomede Islands or connect to the opposite tunnel. Fire suppression, communication, and monitoring systems ensure safety.
Permafrost Stabilization: Active cooling systems prevent permafrost melting beneath the approach sections. These systems use renewable energy to circulate coolant through pipes embedded in the ground, maintaining stable temperatures even as the Arctic warms.
Construction Process
The crossing was built over 15 years (2050-2065) by a binational consortium of Russian and American companies, with significant participation from Indigenous-owned enterprises. The project employed over 50,000 workers at peak construction, with priority given to Indigenous peoples from the Bering Strait region.
Construction was financed by a combination of: - Russian and American government appropriations ($50 billion each) - Infinite Abundance Fund investment ($30 billion) - International development bank loans ($20 billion) - Revenue bonds backed by future toll revenues ($20 billion)
Total cost was approximately $170 billion, or $1.7 billion per kilometer—expensive but comparable to other major undersea tunnels when adjusted for the extreme conditions of the Arctic.
Economic Impact
The crossing has generated enormous economic value:
Trade Facilitation: The crossing enables efficient rail freight between North America and Eurasia, reducing shipping times and costs compared to ocean freight. By 2070, over 100 million tons of freight crosses annually, generating $10 billion in toll revenue.
Tourism: The crossing has become one of the world’s premier tourist destinations, with millions of people riding the “Bering Express” each year to experience the engineering marvel and the stark beauty of the Arctic. Tourism generates $5 billion annually for the region.
Regional Development: The crossing has spurred economic development throughout the Bering Strait region, previously one of the most isolated areas on Earth. The Regional Trade Villages and Holopoli along the approach routes have become thriving communities, providing employment and services for tens of thousands of people.
Climate Migration: As southern regions become increasingly uninhabitable due to heat, drought, and sea-level rise, the crossing enables migration to the Arctic, which is becoming more temperate and habitable. By 2070, over 1 million climate migrants have settled in the Bering Strait region, revitalizing communities that had been depopulating.
Symbolic Significance
Beyond its economic value, the crossing has immense symbolic significance. For decades, the Bering Strait was a barrier between two superpowers that viewed each other with suspicion and hostility. The decision to build the crossing required overcoming deep-seated mistrust and choosing cooperation over competition.
The crossing demonstrates that humanity can undertake grand projects that serve the common good, transcending national interests and ideological differences. It stands as a monument to what becomes possible when we choose to work together rather than against each other.
7.3. Regional Trade Villages Network: Economic Hubs Along the Corridors
The Regional Trade Villages (RTVs) are one of the most innovative aspects of the World Land Bridge. Rather than simply connecting existing cities, the Land Bridge creates new economic hubs along the routes, bringing development to previously isolated regions and creating a more distributed pattern of economic activity.
By 2070, over 500 RTVs operate along the World Land Bridge corridors, each serving a radius of 100-300 kilometers and collectively facilitating over $5 trillion in annual trade.
RTV Functions and Services
Each RTV provides a comprehensive suite of services:
Trade Facilitation: Customs processing, warehousing, logistics coordination, and market access services. Small-scale producers who lack the resources to navigate complex international trade systems can bring their goods to the RTV and access global markets through the World Trade Village network.
Certification and Quality Control: Verification that products meet the Ethical Supply Chain Label standards. This certification provides market access and premium prices for producers who meet rigorous standards for labor rights, environmental sustainability, and social impact.
Financial Services: IAFS branches provide banking services—savings accounts, loans, insurance, remittances. The Omni-Layer Barter Exchange enables trade without scarce financial capital. Abundance Coin can be exchanged for national currencies.
Technical Assistance: Training and support for producers seeking to improve quality, adopt regenerative practices, or access new markets. Extension agents provide advice on agriculture, manufacturing, and business management.
Community Facilities: Each RTV includes a community center with meeting spaces (Ágora), health clinic, school, and cultural facilities. These serve both RTV workers and surrounding communities.
Renewable Energy Hub: Solar, wind, or other renewable installations provide power for the RTV and surrounding region, with excess fed into regional grids.
Ecological Restoration: Each RTV includes a restoration team that works with surrounding communities to restore degraded ecosystems, creating employment and natural capital.
RTV Governance
RTVs are governed according to AWHD principles, with participation from: - Workers employed at the RTV - Producers who use RTV services - Surrounding communities - National governments - The World Trade Village (which provides technical standards and oversight)
Major decisions—such as what services to offer, how to allocate resources, and what development priorities to pursue—are made through Ágora processes that seek all-win solutions. This ensures that RTVs serve the needs of their communities rather than extracting value for distant shareholders.
Impact on Regional Development
The RTVs have transformed regional development patterns:
Distributed Prosperity: Rather than concentrating economic activity in a few megacities, the RTVs create economic opportunities throughout the territory. Rural communities that were previously isolated and impoverished now have access to global markets and modern services.
Reduced Migration Pressure: By creating economic opportunities in rural areas, the RTVs reduce pressure to migrate to overcrowded cities. Young people can build livelihoods in their home communities rather than leaving for distant urban centers.
Ecological Restoration: The restoration work conducted by RTV teams has restored millions of hectares of degraded land, creating natural capital and ecosystem services that benefit entire regions.
Cultural Preservation: By enabling communities to prosper in place, the RTVs help preserve cultural traditions and languages that would otherwise be lost through migration and assimilation.
7.4. Ecological Restoration Corridors: Healing the Land
One of the most visionary aspects of the World Land Bridge is the integration of ecological restoration corridors alongside the railway routes. Rather than treating infrastructure as separate from or opposed to nature, the Land Bridge demonstrates that infrastructure can be a tool for ecological healing.
Corridor Design
The restoration corridors extend 1-5 kilometers on each side of the railway, depending on terrain and land availability. Within these corridors:
Native Vegetation: Millions of native trees, shrubs, and grasses are planted, creating habitat for wildlife and restoring ecosystem functions. Species selection is based on traditional Indigenous knowledge and modern ecological science, ensuring that plantings are appropriate for local conditions and climate projections.
Wildlife Crossings: Bridges and tunnels enable wildlife to cross the railway safely, preventing habitat fragmentation. These crossings are designed based on the needs of local species—wide bridges for large mammals, small tunnels for amphibians and reptiles, and canopy bridges for arboreal species.
Water Management: Wetlands, ponds, and bioswales capture and filter rainwater, recharging aquifers and preventing erosion. These water features also provide habitat for aquatic species and create beautiful landscapes.
Soil Restoration: Degraded soils are amended with compost, biochar, and microbial inoculants, restoring fertility and carbon content. Regenerative agriculture practices are demonstrated on restoration corridor lands, providing models for surrounding farmers.
Carbon Sequestration: The restored vegetation sequesters carbon, helping to mitigate climate change. By 2070, the restoration corridors have sequestered over 5 billion tons of carbon, equivalent to one year of global emissions.
Employment and Training
The restoration work provides employment for tens of thousands of people, with priority given to Indigenous peoples and local communities. Workers receive training in ecology, restoration techniques, and traditional Indigenous land management practices, building capacity that extends beyond the restoration corridors.
The work is organized as a combination of: - Full-time restoration crews employed by the World Land Bridge Authority - Seasonal work during planting and maintenance periods - Community-based restoration projects contracted to local organizations - Volunteer opportunities for students, tourists, and community members
Monitoring and Adaptive Management
The restoration corridors are continuously monitored using a combination of: - Remote sensing (satellite and drone imagery) - Automated sensors (soil moisture, temperature, wildlife cameras) - Field surveys by restoration crews - Traditional Indigenous monitoring practices
Data is fed into CIESSM, which analyzes trends and provides recommendations for adaptive management. If certain species are not thriving, plantings are adjusted. If wildlife is not using crossings, designs are modified. This continuous learning ensures that restoration efforts become more effective over time.
Impact by 2070
The restoration corridors have restored over 50 million hectares of degraded land, creating: - Habitat for thousands of species, many of which had been declining - Carbon sequestration equivalent to removing 100 million cars from the road - Water filtration and flood control services worth billions of dollars annually - Beautiful landscapes that enhance the experience of rail travel - Models of regenerative land management that have been replicated globally
The corridors demonstrate that infrastructure and ecology are not inherently in conflict—when designed with wisdom and care, infrastructure can be a tool for healing the Earth.
Chapter 8: Sphere V - Cultural Transformation & Societal Engagement
The transformation described in the previous chapters—new governance systems, regenerative economy, planetary resource stewardship, global infrastructure—would not be possible without a parallel transformation in human consciousness and culture. Sphere V of the Abundance Program addresses this dimension, creating the cultural conditions for humanity to organize itself in new ways.
By 2070, a profound shift in human consciousness is underway. The old paradigm of separation, competition, and domination is giving way to a new paradigm of interconnection, cooperation, and stewardship. This shift is not imposed from above but emerges from millions of people engaging with new stories, practices, and experiences that reveal our fundamental interdependence with each other and with the Earth.
8.1. The Founders Documentary: A New Story for Humanity
One of the most powerful tools for cultural transformation has been “The Founders”—a documentary series and transmedia project that tells the story of the Abundance Program and the people building it. Released in phases beginning in 2030 and continuing through 2070, The Founders has reached billions of people, reshaping how humanity understands itself and its possibilities.
The Story Being Told
The Founders is not a conventional documentary that observes from a distance. It is an immersive, participatory storytelling project that invites viewers to see themselves as part of the story being told. The narrative follows multiple threads:
The Visionaries: Profiles of the individuals who conceived and launched the Abundance Program—their backgrounds, motivations, struggles, and breakthroughs. These stories humanize the vision, showing that extraordinary change is created by ordinary people who choose to act on their deepest values.
The Builders: Stories of the people building the Components—the software developers creating CIESSM, the farmers implementing regenerative agriculture, the engineers constructing the Bering Strait crossing, the facilitators guiding Ágoras. These stories show the practical work of transformation and invite viewers to see how they might contribute.
The Communities: Stories of communities that have embraced the Abundance Program—how their lives have changed, what challenges they’ve faced, what they’ve learned. These stories provide social proof that the vision is not utopian fantasy but lived reality.
The Challenges: Honest exploration of the obstacles, failures, and conflicts encountered along the way. The documentary does not present a sanitized success story but shows the messy reality of transformation—the political resistance, the technical failures, the interpersonal conflicts, the moments of doubt. This honesty builds credibility and prepares viewers for the challenges they will face in their own transformation work.
The Invitation: Throughout the series, viewers are explicitly invited to participate—to join an Ágora, to start a regenerative enterprise, to invest in the Infinite Abundance Fund, to volunteer for restoration work. The documentary is not just telling a story; it is recruiting people to help write the next chapters.
Distribution and Impact
The Founders has been distributed through every available channel: - Theatrical releases in cinemas worldwide - Television broadcasts on public and commercial networks - Streaming platforms (both commercial and commons-based) - Community screenings in Ágoras, schools, and community centers - Virtual reality experiences that immerse viewers in the story - Interactive web platforms where viewers can explore the story at their own pace
The series has been translated into over 100 languages and adapted for different cultural contexts, ensuring that people everywhere can see themselves in the story.
By 2070, The Founders has been viewed by over 4 billion people—more than half of humanity. Surveys show that: - 60% of viewers report that the series changed their understanding of what is possible - 40% report taking some action as a result—joining an Ágora, changing consumption habits, supporting regenerative enterprises - 20% report significant life changes—career shifts, relocation to ERAs or Holopoli, deep engagement with the Abundance Program
The series has become a cultural phenomenon, referenced in conversations, taught in schools, and celebrated as one of the great works of art of the 21st century. More importantly, it has shifted the narrative about humanity’s future from dystopian collapse to regenerative flourishing, giving people hope and agency at a time when both were in short supply.
8.2. Holopoly: Gamifying Planetary Regeneration
Holopoly—the game that simulates the Abundance Program ecosystem—has become one of the most played games in the world by 2070, with over 2 billion active players. But Holopoly is more than entertainment; it is an educational tool, a recruitment mechanism, and a laboratory for testing new ideas.
Game Mechanics
Holopoly is a massively multiplayer online game where players take on roles within the Abundance Program ecosystem:
ERA Founders: Players can establish and manage ERAs, making decisions about land use, economic activities, governance structures, and relationships with other ERAs. Success is measured not just by financial prosperity but by multi-capital value creation across all five dimensions.
Component Developers: Players can work on developing and improving Components—designing better Ágora facilitation processes, creating new features for CIESSM, developing financial products for IAFS. Successful innovations can be implemented in the real-world Abundance Program.
Restoration Workers: Players can engage in virtual ecological restoration—planting trees, restoring wetlands, regenerating soil. The game uses real data from actual restoration sites, so players are learning real restoration techniques while playing.
Ágora Participants: Players can participate in virtual Ágoras, practicing consensus-building and all-win problem-solving. The game teaches AWHD protocols and provides a safe space to develop facilitation skills.
Investors: Players can invest virtual capital in ERAs, enterprises, and restoration projects, learning about multi-capital accounting and regenerative finance.
Policymakers: Players can take on roles as government officials, making decisions about regulations, incentives, and public investments that affect the game world. This helps players understand the systemic nature of transformation and the importance of policy.
The Bridge Between Game and Reality
What makes Holopoly unique is the bridge between the virtual game world and the real world:
Real-World Data: The game uses real data from the Abundance Program—actual ERA performance, real restoration project outcomes, genuine CIESSM intelligence. This ensures that the game reflects reality and teaches real skills.
Skill Transfer: Skills developed in the game—Ágora facilitation, regenerative agriculture, multi-capital accounting—transfer directly to real-world practice. Many Holopoly players have gone on to become leaders in the real Abundance Program.
Innovation Pipeline: Successful innovations in the game are evaluated for real-world implementation. A player who designs a brilliant new Ágora protocol or a clever financial product might see their innovation adopted in the real world.
Recruitment: The game serves as a recruitment pipeline, identifying talented and committed individuals who might contribute to the real Abundance Program. Top players are invited to join real-world projects, with their game performance serving as a portfolio of their capabilities.
Community Building: The game creates communities of players who share values and vision. These communities often extend beyond the game, with players organizing real-world meetups, starting local projects, and supporting each other’s transformation work.
Educational Impact
By 2070, Holopoly is used in schools around the world as an educational tool. Students learn: - Systems thinking by managing complex, interconnected systems - Ecological literacy by engaging with restoration and regenerative agriculture - Economic literacy by managing multi-capital enterprises - Civic engagement by participating in Ágoras and policymaking - Cooperation and empathy by working with diverse players toward shared goals
Teachers report that Holopoly is far more effective than traditional instruction at conveying complex concepts and inspiring students to engage with real-world challenges.
Cultural Impact
Beyond its educational value, Holopoly has had profound cultural impact. It has made regenerative thinking fun and accessible, reaching audiences who would never read a policy document or attend a lecture. It has created a shared language and set of references that enable people from different backgrounds to communicate about transformation. It has demonstrated that planetary regeneration is not a grim sacrifice but an exciting adventure.
Most importantly, Holopoly has shown millions of people that they have agency—that their choices and actions matter, that they can contribute to creating a better world. This sense of agency is essential for the cultural transformation underway.
8.3. Arts, Culture, and the Regenerative Renaissance
The transformation of human civilization is accompanied by a flowering of arts and culture—what historians will call the Regenerative Renaissance. Artists, musicians, writers, and cultural creators around the world are exploring themes of interconnection, regeneration, and possibility, creating works that inspire and guide the transformation.
The Role of Art in Transformation
Art plays multiple roles in the cultural transformation:
Visioning: Art helps people imagine futures that don’t yet exist. Paintings, films, novels, and music depicting regenerative civilizations make those futures feel real and attainable, overcoming the failure of imagination that keeps people trapped in old paradigms.
Meaning-Making: Art helps people make sense of the profound changes underway. It provides frameworks for understanding transformation, rituals for marking transitions, and stories that give meaning to struggle and sacrifice.
Connection: Art creates emotional connections between people and ideas. A song about ecological restoration can create feelings of love for the Earth that no scientific paper can match. A painting of an Ágora can convey the beauty of collective decision-making in ways that no governance manual can achieve.
Healing: Art helps people process grief, trauma, and loss—the inevitable companions of transformation. As the old world dies and the new world is born, people need ways to mourn what is lost and celebrate what is emerging. Art provides those ways.
Celebration: Art celebrates the beauty and joy of regenerative living. It shows that the transformation is not about sacrifice and austerity but about creating lives of greater meaning, connection, and delight.
The Regenerative Arts Movement
By 2070, a global movement of regenerative artists has emerged, creating works that embody regenerative principles:
Ecological Art: Art created in collaboration with nature—living sculptures made from plants, installations that restore ecosystems, performances that celebrate the more-than-human world. These works blur the boundary between art and ecology, showing that beauty and regeneration are inseparable.
Community Art: Art created collectively by communities, often as part of Ágora processes. Murals, performances, and installations that express community values and vision. These works strengthen social capital and create shared identity.
Sacred Art: Art that reconnects people with the sacred dimension of existence—the mystery, beauty, and interconnection that underlie all life. This art draws on diverse spiritual traditions while transcending sectarian boundaries, creating a universal language of the sacred.
Functional Art: Art that serves practical purposes—beautiful tools, elegant buildings, graceful infrastructure. This art demonstrates that utility and beauty are not opposed but complementary, that everything we make can be both functional and beautiful.
Participatory Art: Art that invites participation rather than passive consumption. Interactive installations, community performances, and collaborative creations that break down the barrier between artist and audience.
Cultural Institutions Supporting the Renaissance
The Regenerative Renaissance is supported by cultural institutions that have evolved to serve the transformation:
Holopoli Cultural Centers: Every Holopoli includes a cultural center that provides space for performances, exhibitions, workshops, and gatherings. These centers are governed by AWHD principles, with programming decided by community Ágoras.
Regenerative Arts Funds: Grants and fellowships for artists creating work that supports the transformation. These funds are financed by the Infinite Abundance Fund, governments, and private donors, and are allocated through peer review processes that prioritize artistic excellence and transformative impact.
Artist Residencies: Programs that bring artists to ERAs, restoration sites, and other Abundance Program projects, providing time and support for creating work inspired by regenerative practices. These residencies create deep connections between artists and the transformation, resulting in authentic and powerful work.
Arts Education: Comprehensive arts education in schools, emphasizing creativity, expression, and the role of art in social change. Every child learns music, visual arts, theater, and dance, developing creative capacities that serve them throughout life.
Cultural Exchange: Programs that facilitate exchange of artists and cultural practices across regions and traditions. These exchanges build understanding, inspire innovation, and create a truly global culture that honors diversity while recognizing unity.
8.4. Spiritual Awakening and the Evolution of Consciousness
Underlying all the transformations described in this plan is a shift in human consciousness—a spiritual awakening that is changing how people understand themselves and their relationship to the world. This awakening is not tied to any particular religious tradition but draws on the wisdom of all traditions while transcending sectarian boundaries.
The Nature of the Awakening
The awakening involves several key shifts in consciousness:
From Separation to Interconnection: Recognition that the boundaries we perceive between self and other, human and nature, are conceptual constructs rather than ultimate realities. At the deepest level, we are all expressions of a single, interconnected whole. This recognition naturally gives rise to compassion, cooperation, and care for all beings.
From Scarcity to Abundance: Shift from a scarcity mindset (there’s not enough, I must compete and hoard) to an abundance mindset (there is enough for all when we share and cooperate). This shift is not naive optimism but recognition that scarcity is often artificially created by systems of extraction and concentration.
From Domination to Partnership: Shift from hierarchical, dominator relationships (where some control others) to partnership relationships (where all parties are respected and empowered). This applies to relationships between humans, between humans and nature, and between different aspects of ourselves.
From Linear to Cyclical Time: Shift from linear time consciousness (past-present-future as a straight line of progress) to cyclical time consciousness (seasons, generations, cycles of death and rebirth). This shift enables longer-term thinking and recognition of our place in vast cycles of time.
From Materialism to Holism: Shift from materialist worldview (only matter is real, consciousness is epiphenomenal) to holistic worldview (consciousness and matter are both fundamental, neither reducible to the other). This shift opens space for spiritual experience and recognition of dimensions of reality beyond the physical.
Practices Supporting the Awakening
The awakening is supported by practices that help people experience these shifts directly:
Contemplative Practices: Meditation, prayer, and other practices that quiet the mind and open awareness to deeper dimensions of reality. These practices are taught in schools, workplaces, and community centers, making them accessible to all.
Nature Connection: Practices that deepen relationship with the natural world—wilderness immersion, nature observation, ecological restoration work. These practices help people experience their interconnection with the Earth directly.
Community Practices: Ágoras, circles, and other collective practices that create experiences of collective intelligence and all-win solutions. These practices show that cooperation can be more effective than competition.
Ritual and Ceremony: Practices that mark transitions, celebrate achievements, and connect people with the sacred. These practices draw on diverse cultural traditions while creating new forms appropriate for our time.
Service and Contribution: Practices of giving and serving that help people experience the joy of contribution and the recognition that we are fulfilled through serving something larger than ourselves.
Institutional Support
The awakening is supported by institutions that have evolved to serve spiritual development:
Contemplative Centers: Spaces for meditation, retreat, and spiritual practice, available in every Holopoli and many ERAs. These centers are non-sectarian, welcoming people from all traditions and none.
Wisdom Councils: Gatherings of elders, spiritual teachers, and wisdom keepers from diverse traditions who provide guidance on the transformation. These councils advise Ágoras, governments, and the Abundance Program, ensuring that spiritual wisdom informs practical decisions.
Rites of Passage: Programs that support people through major life transitions—coming of age, marriage, parenthood, elderhood, death. These programs provide the ritual and community support that traditional cultures offered but modern societies have largely lost.
Interfaith Dialogue: Ongoing dialogue between religious and spiritual traditions, seeking common ground while honoring differences. This dialogue has helped overcome sectarian conflicts and create a more unified spiritual culture.
Impact by 2070
By 2070, the spiritual awakening has reached critical mass. Surveys show that: - 70% of people report experiencing a sense of interconnection with all life - 60% regularly engage in some form of contemplative or spiritual practice - 50% report that spiritual values guide their major life decisions - 40% have had direct experiences of expanded consciousness or unity
This awakening is not universal—there are still many people operating from old paradigms of separation and competition. But the shift has reached sufficient scale to transform culture and enable the systemic changes described in this plan.
The awakening demonstrates that the transformation is not just about new technologies, policies, or institutions. At its core, it is about a shift in consciousness—a recognition of who we truly are and what we are capable of becoming. This recognition is the ultimate foundation of the regenerative civilization being born.
Part III: The Bering Strait Mega-Holopolis & The Mature Ecosystem
By 2070, the Abundance Program ecosystem has reached a state of maturity and planetary scale. The Bering Strait, once a remote and icy frontier, has become the vibrant heart of a transformed world. Part III explores this mature ecosystem, focusing on the Bering Strait Mega-Holopolis, the fully integrated network of Components, and the emergence of a new planetary civilization.
Chapter 9: The 12-30 Holopoli Network
The Holopoli—cities designed as living systems that regenerate ecosystems and cultivate human potential—have become the dominant model for urban development by 2070. What began as a handful of pilot projects in Phase 1 has grown into a global network of over 30 Holopoli, with 12 anchor Holopoli serving as major hubs of the regenerative economy.
These cities are not just sustainable; they are regenerative. They produce more energy than they consume, purify more water than they use, sequester more carbon than they emit, and create more social and spiritual capital than they require. They are living demonstrations of humanity in partnership with nature, and they have transformed how we think about urban life.
9.1. Holopoli Design Principles: Cities as Living Systems
All Holopoli are designed according to a common set of principles, adapted to local culture and ecology:
1. Regenerative Metabolism: Holopoli are designed as circular systems that mimic natural ecosystems. Waste from one process becomes food for another. Water is captured, used, purified, and returned to the environment cleaner than it arrived. Energy is generated from renewable sources within the city. Food is grown in urban farms and surrounding greenbelts. The city operates as a living organism, with a healthy metabolism that regenerates its environment.
2. Biophilic Design: Nature is integrated into every aspect of the city. Buildings are covered in living walls and green roofs. Parks, gardens, and ecological corridors weave through the urban fabric. Natural light and ventilation are maximized. The city is designed to connect people with nature, recognizing that our well-being depends on this connection.
3. Human-Scale Urbanism: Holopoli are designed for people, not cars. They are compact, walkable cities with a mix of uses—residential, commercial, cultural, educational—all within a short walk or bike ride. Public transportation is efficient and accessible. Streets are designed as public spaces for social interaction, not just conduits for traffic.
4. Distributed Governance: Holopoli are governed according to AWHD principles, with decision-making distributed to the lowest appropriate level. Neighborhoods have their own Ágoras for making local decisions. City-wide decisions are made through a council of representatives from neighborhood Ágoras. This distributed governance ensures that the city remains responsive to the needs of its citizens.
5. Lifelong Learning: Holopoli are designed as learning environments. Schools are integrated with the community, with students learning through real-world projects. Public spaces include interactive exhibits and learning opportunities. The entire city is a campus for lifelong learning and personal growth.
6. Cultural Vitality: Holopoli are centers of cultural creativity. They include theaters, concert halls, art galleries, and studios. Public art is integrated into the urban fabric. Festivals and celebrations bring the community together. The city is designed to nourish the human spirit as well as the body.
7. Economic Abundance: Holopoli are hubs of the regenerative economy. They are home to cooperatives, social enterprises, and other businesses that create multi-capital value. The HHEE provides the economic infrastructure for these businesses to thrive. The city is designed to create livelihoods that are both meaningful and prosperous.
9.2. The First 12 Anchor Holopoli: Hubs of the Regenerative World
By 2070, 12 anchor Holopoli have been established, each serving as a major hub for its continent or bioregion:
1. Beringia (Bering Strait): The planetary headquarters of the Abundance Program, located at the Bering Strait crossing. Beringia is a binational Holopoli, with campuses in both Russia and the United States, connected by the Bering Express. It is home to CIESSM, the World Trade Village headquarters, and the Planetary Commons Trust. Its population of 2 million is a diverse mix of Indigenous peoples, scientists, artists, diplomats, and builders from around the world.
2. Amazonia (Brazil): Located in the heart of the Amazon rainforest, Amazonia is a center for ecological restoration and biodiversity research. It demonstrates how a city can thrive in a tropical ecosystem without destroying it. Its economy is based on sustainable agroforestry, ecotourism, and biopharmaceutical research.
3. Sahara (Algeria): Located in the Sahara Desert, Sahara demonstrates how a city can thrive in an arid environment. It uses advanced water harvesting and desalination technologies, desert agriculture techniques, and concentrated solar power. Its economy is based on renewable energy, desert agriculture, and cultural tourism.
4. Himalayas (Nepal): Located in the Himalayan foothills, Himalayas is a center for spiritual practice and consciousness research. It is home to wisdom keepers from diverse traditions and hosts gatherings that explore the evolution of consciousness. Its economy is based on spiritual tourism, traditional medicine, and high-altitude agriculture.
5. Oceania (Fiji): Located on a cluster of islands in the Pacific, Oceania is a center for marine restoration and ocean governance. It demonstrates how coastal communities can adapt to sea-level rise and restore coral reefs and other marine ecosystems. Its economy is based on sustainable aquaculture, marine ecotourism, and ocean research.
6. Great Lakes (USA/Canada): Located on the shores of the Great Lakes, this Holopoli is a center for freshwater restoration and industrial transformation. It demonstrates how a post-industrial region can transition to a regenerative economy, restoring polluted waterways and creating new livelihoods in circular manufacturing and green technology.
7. Patagonia (Argentina/Chile): Located in the pristine wilderness of Patagonia, this Holopoli is a center for conservation and adventure tourism. It demonstrates how a region can build a prosperous economy based on protecting rather than extracting natural resources.
8. Congo Basin (DRC): Located in the Congo rainforest, this Holopoli is a center for forest conservation and cultural preservation. It works with Indigenous communities to protect the rainforest and create livelihoods based on sustainable forest products and ecotourism.
9. Scandinavia (Norway/Sweden): Located in the Arctic region of Scandinavia, this Holopoli is a center for Arctic research and sustainable resource management. It demonstrates how a developed region can transition to a fully regenerative economy, with a high quality of life and a small ecological footprint.
10. Silk Road (Uzbekistan): Located along the ancient Silk Road, this Holopoli is a center for cultural exchange and trade between East and West. It revives the spirit of the ancient Silk Road, fostering dialogue and cooperation between diverse cultures.
11. Australia (Australia): Located in the Australian outback, this Holopoli is a center for arid land restoration and Indigenous knowledge. It works with Aboriginal communities to restore degraded landscapes and create livelihoods based on traditional ecological knowledge.
12. Mediterranean (Greece/Turkey): Located on the shores of the Mediterranean, this Holopoli is a center for peace and reconciliation in a region with a long history of conflict. It brings together people from diverse cultures and religions to build a shared future based on cooperation and mutual respect.
9.3. Scaling to 30 by 2080 and 100 by 2100
The 12 anchor Holopoli serve as models and training centers for the development of a wider network of Holopoli. By 2080, the network has grown to 30 Holopoli, and by 2100, to over 100, with a combined population of over 200 million people.
This scaling is achieved through a process of replication and adaptation:
Replication: The design principles and technologies developed in the anchor Holopoli are shared openly, allowing other communities to replicate what works. The Abundance Program provides technical assistance and financing for communities seeking to build their own Holopoli.
Adaptation: Each new Holopoli is adapted to its local culture, ecology, and economy. The design process is led by local communities through Ágora processes, ensuring that the Holopoli reflects local values and meets local needs.
Network Effects: As the network grows, it becomes more powerful. Holopoli trade with each other, share innovations, and collaborate on regional projects. The network creates a global community of practice, accelerating learning and innovation.
Retrofitting Existing Cities: In addition to building new Holopoli, the principles of regenerative urbanism are applied to existing cities. Neighborhoods in conventional cities are retrofitted to become more like Holopoli, with green infrastructure, local food systems, and community governance. By 2100, over 1 billion people live in Holopoli or Holopoli-inspired neighborhoods.
9.4. Holopoli as Regenerative Urban Models for the 22nd Century
The Holopoli network represents a new paradigm for urban living. In the 20th century, cities were seen as engines of economic growth, but also as sources of pollution, inequality, and social alienation. In the 21st century, Holopoli have demonstrated that cities can be engines of regeneration—places that restore ecosystems, create shared prosperity, and cultivate human flourishing.
As humanity enters the 22nd century, the Holopoli network provides a proven model for how to build a planetary civilization that is both technologically advanced and ecologically wise, both globally connected and locally rooted, both prosperous and just.
The Holopoli are not just places to live; they are living laboratories for the future of humanity. They are the crucibles where a new kind of human being is being forged—the Holo-Citizen, a planetary citizen who is aware of their interconnection with all life and dedicated to serving the well-being of the whole.
Chapter 10: CIESSM - The Planetary Brain of the North
By 2070, CIESSM (Comprehensive Integrated Ecosystem for Sensing, Sense-Making, and Metadesign) has evolved from a regional monitoring system for the Arctic into the de facto “planetary brain” of the regenerative civilization. Headquartered in the Beringia Holopoli, CIESSM is a vast, decentralized network of sensors, data platforms, AI systems, and human intelligence that provides humanity with a real-time understanding of the state of the planet and the capacity to make wise decisions based on that understanding.
CIESSM is not a centralized command-and-control system. It is a distributed intelligence network that empowers individuals, communities, and institutions to make better decisions. It operates on principles of open data, radical transparency, and collective intelligence, ensuring that its power is used to serve the common good rather than to control or manipulate.
10.1. The Arctic Intelligence Hub: From Regional to Planetary
CIESSM was initially conceived as an Arctic-focused system to monitor permafrost melt, sea ice decline, and other critical changes in the polar region. This focus was strategic, as the Arctic is the Earth’s early warning system for climate change—what happens in the Arctic doesn’t stay in the Arctic.
By 2040, the Arctic hub of CIESSM was fully operational, with a network of: - Satellites: A dedicated constellation of satellites providing high-resolution imagery and data on ice cover, vegetation, atmospheric chemistry, and ocean currents. - Drones: Fleets of autonomous drones (air, sea, and land) providing on-demand data collection in remote areas. - Ground Sensors: Thousands of sensors embedded in permafrost, glaciers, and ecosystems, providing continuous data on temperature, moisture, and other variables. - Indigenous Monitoring: Partnerships with Indigenous communities to integrate traditional ecological knowledge and on-the-ground observations into the system.
This Arctic hub provided unprecedented understanding of the polar region, enabling more accurate climate models, better prediction of extreme weather events, and more effective strategies for climate adaptation.
Scaling to Planetary Level
The success of the Arctic hub led to the scaling of CIESSM to a planetary level. Between 2040 and 2070, regional CIESSM hubs were established in all major bioregions, each adapted to the specific monitoring needs of that region: - Amazon Hub: Monitoring deforestation, biodiversity, and hydrological cycles. - Sahara Hub: Monitoring desertification, water resources, and solar energy potential. - Himalayas Hub: Monitoring glaciers, water flows, and seismic activity. - Oceans Hub: Monitoring ocean temperature, acidity, currents, and marine life.
These regional hubs are all connected to the central CIESSM hub in Beringia, which integrates data from all sources into a comprehensive global picture. By 2070, CIESSM is processing petabytes of data per day, creating the most detailed model of the Earth system ever created.
10.2. The Global Monitoring Network: Sensing the Planetary Body
CIESSM’s sensing capacity extends far beyond environmental data. By 2070, it has become a comprehensive monitoring system for the entire planetary body—ecological, economic, social, and cultural.
Ecological Monitoring: As described above, CIESSM monitors all major Earth systems in real time, providing a continuous health check on the planet.
Economic Monitoring: CIESSM tracks the flow of goods, services, and capital through the regenerative economy. It monitors: - Multi-Capital Accounts: National and regional accounts that track the state of all five capitals, providing a more holistic measure of well-being than GDP. - Supply Chains: Real-time tracking of products through the My Goodness! and World Trade Village networks, ensuring transparency and accountability. - Financial Flows: Monitoring of transactions in Abundance Coin and other currencies, detecting patterns of speculation or instability. - Resource Use: Tracking the extraction, use, and recycling of all major resources, enabling a transition to a fully circular economy.
Social Monitoring: CIESSM monitors social well-being using a variety of indicators: - Health Data: Anonymized data from public health systems, providing real-time information on disease outbreaks, nutrition levels, and mental health trends. - Education Data: Data on literacy rates, school enrollment, and educational outcomes, helping to identify and address educational disparities. - Community Vitality Data: Indicators of social cohesion, trust, and civic engagement, derived from surveys, social media analysis, and Ágora participation rates. - Human Rights Data: Monitoring of human rights abuses, labor exploitation, and other violations, using a combination of satellite imagery, on-the-ground reporting, and AI analysis.
Cultural Monitoring: CIESSM tracks cultural trends and the evolution of consciousness: - Values Surveys: Regular global surveys on values, beliefs, and worldviews, tracking the shift from extractive to regenerative paradigms. - Media Analysis: AI-powered analysis of news, social media, and cultural products to identify emerging narratives and cultural trends. - Spiritual Practice Data: Anonymized data on participation in meditation, yoga, and other spiritual practices, providing a rough measure of the spiritual awakening underway.
Ethical Considerations
The collection of such vast amounts of data raises profound ethical questions. CIESSM is designed with robust safeguards to prevent misuse:
Data Sovereignty: Individuals and communities own their data and have control over how it is used. All data is anonymized by default, and personal data can only be used with explicit consent.
Radical Transparency: All CIESSM algorithms and decision-making processes are open source and publicly auditable. There are no “black boxes.”
Distributed Governance: CIESSM is governed as a global commons, with oversight from a council of representatives from all stakeholder groups—governments, Indigenous peoples, scientists, civil society, and the general public. Major decisions are made through Ágora processes.
Focus on Sense-Making, Not Control: CIESSM’s purpose is to provide information that empowers people to make better decisions, not to control their behavior. It is a tool for collective intelligence, not centralized command.
10.3. Predictive Analytics and Early Warning: Navigating the Future
Beyond monitoring the present, CIESSM’s most powerful capability is its capacity for predictive analytics and early warning. By analyzing vast datasets and running complex simulations, CIESSM can anticipate future trends and provide early warning of potential crises.
Climate Prediction: CIESSM’s climate models, refined with decades of real-world data, can predict climate impacts with unprecedented accuracy—from the path of hurricanes to the risk of drought to the rate of sea-level rise. This enables communities to prepare and adapt, saving lives and resources.
Economic Forecasting: CIESSM can anticipate economic trends—supply chain disruptions, resource shortages, financial instability—enabling businesses and governments to take preemptive action. This has made the regenerative economy far more resilient than the boom-and-bust cycles of 20th-century capitalism.
Pandemic Prevention: By monitoring health data and environmental conditions, CIESSM can detect the emergence of new pathogens with pandemic potential, enabling rapid response to contain outbreaks before they spread globally. The COVID-19 pandemic of the 2020s served as a powerful lesson in the need for such a system.
Social Unrest Prediction: By analyzing social and economic data, CIESSM can identify regions at risk of social unrest or conflict, enabling preemptive deployment of peace-building and development resources. This has helped prevent numerous conflicts and humanitarian crises.
Ecological Tipping Point Warnings: CIESSM monitors the stability of major Earth systems—the Amazon rainforest, the Atlantic ocean circulation, the polar ice sheets—and provides early warning if they are approaching tipping points that could lead to irreversible collapse. This information is critical for guiding global policy and prioritizing restoration efforts.
The Metadesign Function
Beyond prediction, CIESSM’s most advanced function is metadesign—the design of systems that can design themselves. By simulating the evolution of complex systems, CIESSM can help humanity design better governance structures, economic mechanisms, and social systems.
For example, when designing a new Holopoli, planners can use CIESSM to simulate how different urban layouts, transportation systems, and economic policies will affect the city’s metabolism, social dynamics, and ecological footprint. This enables the design of cities that are more resilient, equitable, and regenerative from the ground up.
Similarly, when designing new governance protocols for the Planetary Commons Trust, participants can use CIESSM to simulate how different rules will affect resource use, economic equity, and ecological outcomes. This enables the design of governance systems that are more effective and just.
This metadesign function represents a new stage in human evolution—the capacity for conscious, collective design of our own social and ecological systems. It is the ultimate expression of humanity moving from being a passenger on Spaceship Earth to becoming a responsible member of the crew.
10.4. Indigenous Knowledge Integration: The Wisdom of the Elders
A key feature that distinguishes CIESSM from purely technocratic systems is its deep integration of Indigenous knowledge. From its inception, the Abundance Program has recognized that Indigenous peoples hold sophisticated knowledge about how to live in harmony with the Earth, developed over thousands of years of observation and practice.
The Two-Eyed Seeing Approach
CIESSM operates on the principle of “Two-Eyed Seeing”—learning to see from one eye with the strengths of Indigenous knowledge and from the other eye with the strengths of Western science, and learning to use both eyes together for the benefit of all.
This integration takes multiple forms:
Data Collection: Indigenous communities are partners in data collection, with community members trained as monitors who provide on-the-ground observations that complement satellite and sensor data. This “ground-truthing” is essential for interpreting technical data and understanding local context.
Knowledge Systems: Traditional Indigenous knowledge systems—classification of plants and animals, understanding of ecological relationships, calendars of seasonal events—are integrated into CIESSM’s databases alongside scientific data. This creates a richer, more holistic understanding of ecosystems.
Sense-Making: Indigenous elders and knowledge keepers are part of the sense-making process, helping to interpret data and identify patterns that might be missed by purely quantitative analysis. Their holistic, long-term perspective provides a crucial complement to the short-term, reductionist focus of much of Western science.
Governance: Indigenous peoples have significant representation in the governance of CIESSM, ensuring that the system is used in ways that respect Indigenous sovereignty and serve the well-being of all life.
The Beringia Council of Elders
The integration of Indigenous knowledge is institutionalized in the Beringia Council of Elders, a body of wisdom keepers from Indigenous nations around the Arctic Circle who provide guidance to CIESSM and the broader Abundance Program.
The Council meets regularly to: - Review CIESSM data and provide interpretations based on traditional knowledge - Advise on the ethical implications of new technologies and policies - Guide restoration efforts to ensure they are culturally appropriate and ecologically sound - Mediate disputes between different stakeholder groups - Conduct ceremonies to maintain spiritual balance and connection with the Earth
The Council’s wisdom has been crucial to the success of the Abundance Program, providing a moral compass and a deep, long-term perspective that has guided the project through many challenges.
The Synthesis of Science and Spirit
The integration of Indigenous knowledge into CIESSM represents a healing of the long-standing split between science and spirit in Western culture. It demonstrates that rigorous, data-driven analysis and deep, intuitive wisdom are not opposed but complementary. By bringing these two ways of knowing together, CIESSM has created an intelligence system that is not only powerful but also wise.
This synthesis is perhaps the most important innovation of the Abundance Program, for it is the foundation of a civilization that is both technologically advanced and spiritually grounded—a civilization that has learned to use its power in service of life.
_md", text=
Chapter 11: The Convergence Meta-Platform & Avatar Hub
While CIESSM serves as the planetary brain, providing sensing and sense-making for the Earth system, the Convergence Meta-Platform (CMP) and Avatar Hub serve as the planetary heart and nervous system, connecting individuals, cultivating human potential, and directing collective energy toward regeneration. By 2070, these integrated platforms have become the primary social and professional operating system for billions of Holo-Citizens, making it easy and rewarding for anyone, anywhere, to contribute to the creation of a more beautiful world.
These are not just technologies; they are socio-technical systems that embody the principles of the Abundance Program—cooperation, transparency, lifelong learning, and the recognition of every individual’s unique genius. They provide the infrastructure for a society where work is not just a means of survival but a path of self-actualization and service to the whole.
11.1. The Convergence Meta-Platform: The LinkedIn of Planetary Solutions
The Convergence Meta-Platform (CMP) is the central hub that connects all the actors and elements of the regenerative ecosystem. It is the “LinkedIn of planetary solutions,” a vast, decentralized network where individuals, organizations, projects, resources, and knowledge converge to create synergistic impact. By 2070, the CMP has over 4 billion active users and has replaced conventional professional networking and project management platforms.
Core Functions of the CMP
1. Holistic Profiles (Avatars): Every individual and organization has a profile, or “Avatar,” that goes far beyond a conventional resume. The Avatar showcases: - Multi-Capital Value: Skills, knowledge, experience (intellectual capital); relationships, reputation, community involvement (social capital); personal values, purpose, spiritual practices (spiritual capital); and financial assets. - Contributions: A portfolio of all contributions made to the ecosystem, tracked via AIPFIT, showing the real-world impact of one’s work. - Learning Journey: A record of all learning and development undertaken through Avatar Hub. - Aspirations: What the individual or organization seeks to learn, contribute, and create in the future.
2. Project & Opportunity Marketplace: The CMP is the primary platform for finding and organizing regenerative work. It includes: - Project Pages: Detailed pages for every project in the Abundance Program ecosystem, from local restoration initiatives to continental infrastructure projects like RUSUSA. Each page outlines the project’s goals, needs (for skills, resources, funding), and multi-capital impact. - Opportunity Matching: Sophisticated AI algorithms (powered by Aurora) match individuals with projects and opportunities that align with their skills, values, and aspirations. A software developer with an interest in biodiversity might be matched with a project developing monitoring tools for a restoration project in Amazonia. - Team Formation: Tools for forming and managing teams, with features for collaborative decision-making (AWHD), resource allocation, and progress tracking.
3. Resource Exchange: The CMP integrates with the HHEE to facilitate the flow of resources to where they are needed most. Project pages can solicit: - Financial Capital: Through direct links to the Infinite Abundance Fund and IAFS. - Human Capital: By posting opportunities for volunteers and paid contributors. - Material Resources: Through the My Goodness! marketplace and the Omni-Layer Barter Exchange.
4. Knowledge Commons: The CMP includes a vast, open-source library of knowledge on every aspect of regeneration—from technical manuals on permafrost stabilization to guides on facilitating Ágoras. This knowledge is co-created and curated by the community, with contributions rewarded through AIPFIT.
Integration with the Ecosystem
The CMP is not a standalone platform; it is the central node that integrates all other Components: - It pulls data from CIESSM to provide real-world context for projects and to track their impact. - It uses Ágoras and AWHD as its governance mechanism for platform-wide decisions. - It connects projects with funding from the HHEE. - It provides the social graph and project data that Avatar Hub uses to design learning journeys. - It is the primary interface through which most people interact with the Abundance Program.
By 2070, the CMP has made it possible for anyone with an internet connection to find meaningful work, contribute their unique gifts, and collaborate with others on solving the world’s most pressing challenges. It has democratized opportunity and unleashed a torrent of collective creativity that is healing the planet.
11.2. Avatar Hub: Cultivating Human Capacity for a New Civilization
If the CMP is the “what” and “where” of regenerative work, Avatar Hub is the “who” and “how.” It is the global university of the 22nd century, a decentralized learning ecosystem dedicated to cultivating the human capacities needed to build and sustain a regenerative civilization. Its mission is not just to transmit knowledge but to foster wisdom, creativity, and the holistic development of every Holo-Citizen.
Core Functions of Avatar Hub
1. Personalized Learning Journeys: Avatar Hub uses AI (Aurora) to create personalized learning journeys for every user. Based on an individual’s Avatar profile (their current skills, aspirations, and learning style), the platform recommends a unique pathway of learning experiences: - Online Courses: High-quality courses on every topic imaginable, from regenerative agriculture to quantum physics to contemplative practice. - Project-Based Learning: Opportunities to learn by doing, through apprenticeships and contributions to real-world projects on the CMP. - Mentorship Matching: Connection with experienced practitioners for one-on-one guidance and support. - Community of Practice: Peer-to-peer learning groups focused on specific topics or skills.
2. Multi-Capital Credentialing: Avatar Hub moves beyond conventional degrees and certificates to a system of multi-capital credentialing. Skills and capacities are recognized through: - AIPFIT Portfolio: The primary credential is one’s portfolio of real-world contributions and their verified impact, tracked through AIPFIT. - Peer Endorsements: Endorsements from colleagues, mentors, and collaborators on the CMP provide social proof of one’s skills and character. - Competency Badges: Digital badges for specific skills, earned by completing courses, passing assessments, or demonstrating competency in real-world projects.
3. Capacity Building for the Ecosystem: Avatar Hub works closely with CIESSM and the CMP to identify emerging skills gaps in the ecosystem and rapidly develop learning programs to fill them. For example, when CIESSM identified a need for more permafrost engineers for the RUSUSA project, Avatar Hub launched a global training program that combined online learning with apprenticeships on the Bering Strait construction site, training 10,000 new engineers in five years.
4. Holistic Development: Avatar Hub recognizes that building a new civilization requires more than just technical skills. It offers learning journeys in: - Consciousness Development: Contemplative practices, emotional intelligence, and other tools for personal growth and spiritual awakening. - Collaboration & Governance: Training in AWHD, non-violent communication, and other skills for effective collaboration. - Systems Thinking: Tools for understanding and working with complex, interconnected systems. - Creative Expression: Opportunities to develop artistic and creative capacities.
By 2070, Avatar Hub has made lifelong learning a reality for billions of people. Education is no longer something that happens in the first two decades of life but a continuous process of growth and development that is integrated with work, community, and personal passion. Avatar Hub has created a culture where everyone is both a teacher and a learner, and where the development of human potential is seen as the ultimate goal of society.
11.3. AIPFIT at Global Scale: Rewarding Contribution and Innovation
AIPFIT (Applied Intellectual Property Future Investment Tokens) is the engine of innovation and contribution within the ecosystem. As a core department of Avatar Hub, it provides the mechanism for recognizing, tracking, and rewarding the intellectual and creative contributions of every Holo-Citizen. By 2070, the AIPFIT system has become a primary driver of economic value and personal fulfillment for billions of people.
The AIPFIT Lifecycle
1. Contribution: A Holo-Citizen makes a contribution to the ecosystem. This could be anything from writing a piece of open-source code, to designing a new regenerative agriculture technique, to facilitating an Ágora, to creating a work of art. The contribution is registered on the CMP.
2. Tokenization: Upon registration, a new set of AIPFITs is created and assigned to the contributor’s Avatar. These tokens represent a share in the future value created by that contribution.
3. Impact Tracking: CIESSM and the CMP track the impact of the contribution over time. How many people used the open-source code? How much did the new agriculture technique increase soil carbon? How effective was the Ágora facilitation? This impact data is continuously updated.
4. Value Appreciation: The value of the AIPFITs is algorithmically tied to the verified impact of the contribution. As the contribution creates more multi-capital value (financial, ecological, social, etc.), the value of the associated AIPFITs increases.
5. Monetization & Exchange: The contributor can hold their AIPFITs as a long-term asset, exchange them for Abundance Coin or other currencies on the HHEE, or use them to access goods and services on the Omni-Layer Barter Exchange. This creates a direct financial reward for making valuable contributions.
Impact on Innovation and Equity
The AIPFIT system has revolutionized innovation and economic equity:
Incentivizing Contribution: It creates a powerful incentive for people to contribute their unique gifts to the common good. Unlike the old IP system which rewarded hoarding knowledge through patents and copyrights, AIPFIT rewards sharing knowledge and creating public value.
Democratizing Innovation: Anyone, anywhere, can be an innovator and be rewarded for their contributions. A farmer in Africa who develops a drought-resistant crop variety can earn as much from their AIPFITs as a software developer in Beringia.
Fairer Value Distribution: AIPFIT ensures that value flows to those who create it. In the old economy, the value created by innovators was often captured by corporations and investors. In the regenerative economy, it flows directly to the innovators themselves.
Long-Term Thinking: Because the value of AIPFITs is tied to long-term impact, it encourages people to think about the lasting consequences of their work rather than focusing on short-term gains.
By 2070, many of the world’s leading innovators are not employed by corporations but are independent Holo-Citizens whose livelihoods are sustained by the value of their AIPFIT portfolios. The system has unleashed a wave of creativity and problem-solving that is far more powerful than the centralized R&D labs of the 20th century.
11.4. Aurora AI Assistant: Personalized Guidance for Every Holo-Citizen
Aurora is the friendly, intelligent AI assistant that serves as the personalized interface to the entire Abundance Program ecosystem. It is not a disembodied voice from a corporation but a trusted partner and guide, designed to empower every Holo-Citizen to navigate the complexities of the regenerative world and realize their full potential.
Aurora’s Functions
Aurora integrates with all Components to provide personalized support:
• Navigating the CMP: Aurora helps users find projects, connect with collaborators, and manage their contributions. It acts as a personal “chief of staff” for one’s regenerative work.
• Guiding Learning on Avatar Hub: Aurora serves as a personal learning coach, suggesting courses, mentors, and projects that align with one’s learning journey. It helps users track their progress and build their multi-capital portfolio.
• Providing CIESSM Insights: Aurora translates the vast data of CIESSM into personalized, actionable insights. It might alert a farmer to an impending pest outbreak, show a consumer the multi-capital impact of their purchasing choices, or help a policymaker understand the likely consequences of a new regulation.
• Facilitating Ágora Participation: Aurora helps users prepare for Ágora meetings by summarizing proposals, providing relevant data, and even simulating how different arguments might be received. It can also serve as a neutral AI facilitator in online Ágoras.
• Managing HHEE Finances: Aurora helps users manage their finances across the HHEE—tracking their Abundance Coin, managing their AIPFIT portfolio, and finding investment opportunities on the Infinite Abundance Fund.
Ethical Design: AI as Partner, Not Controller
From its inception, Aurora was designed with profound ethical safeguards to ensure it serves humanity rather than controlling it:
User Sovereignty: The user is always in control. Aurora makes suggestions, but the user makes the decisions. All of Aurora’s data and algorithms are transparent and auditable by the user.
Privacy by Design: All personal data is owned by the user and stored in their personal data pod, not on a central server. Aurora runs locally on user devices whenever possible, and any data shared with the network is anonymized and requires explicit consent.
Open Source & Decentralized: Aurora’s core code is open source, and its governance is decentralized, managed by a global consortium of developers, ethicists, and users through AWHD protocols. This prevents any single entity from controlling the AI.
Focus on Empowerment: Aurora’s ultimate goal is to make itself obsolete by teaching users the skills they need to navigate the ecosystem on their own. It is designed as a scaffold for learning, not a permanent crutch.
By 2070, Aurora has become an indispensable partner for billions of people, helping them to live more meaningful, effective, and connected lives. It demonstrates that AI can be a powerful force for human empowerment and collective intelligence when it is designed with wisdom and care.
Chapter 12: The HHEE & The Planetary Commons-Based Economy
By 2070, the global economy has been fundamentally transformed. The old system of extractive capitalism, based on infinite growth on a finite planet, has been replaced by a regenerative, commons-based economy that prioritizes the well-being of people and the planet. The engine of this new economy is the HHEE (Holistic Hybrid Economic Engine), a sophisticated, multi-layered financial and economic infrastructure that integrates diverse forms of value and aligns economic activity with the goals of the Abundance Program.
The HHEE is not a monolithic, centrally planned system. It is a decentralized, adaptive ecosystem of interconnected financial and economic Components that work together to create a more just, resilient, and abundant world. It demonstrates that it is possible to have a prosperous global economy that operates within planetary boundaries and serves the common good.
12.1. The HHEE: A Multi-Layered Economic Operating System
The HHEE can be understood as a multi-layered operating system for the regenerative economy:
Layer 1: The Foundational Layer - Planetary Commons Trust
The foundation of the HHEE is the Planetary Commons Trust, a legal and governance framework that recognizes certain global resources as part of the commons, to be managed for the benefit of all humanity and all life. By 2070, the Planetary Commons includes: - The atmosphere and its capacity to absorb carbon - The oceans and their biodiversity - The polar regions - Major rainforests and other critical ecosystems - The global knowledge commons (scientific knowledge, open-source software, cultural heritage)
The Planetary Commons Trust is governed by a global council of representatives from all nations, Indigenous peoples, and stakeholder groups, using AWHD protocols. The Trust sets caps on the use of common resources (e.g., carbon emissions, fishing quotas) and auctions permits for their use, with the revenue flowing into the Infinite Abundance Fund.
This foundational layer establishes the ecological boundaries within which the economy must operate and ensures that the value of our shared inheritance is used to serve the common good.
Layer 2: The Currency Layer - Abundance Coin & Multi-Currency System
The HHEE includes a multi-currency system that supports diverse forms of exchange:
• Abundance Coin (ABC): The primary global currency of the regenerative economy. ABC is a stablecoin, backed by a basket of assets including regenerative commodities (sustainably produced food, timber, etc.), renewable energy, and the assets of the Infinite Abundance Fund. Its value is stable and reliable, making it suitable for long-term contracts and investments. ABC is created and managed by a decentralized consortium of central banks and financial institutions, with oversight from the Planetary Commons Trust.
• National Currencies: Conventional national currencies (dollars, euros, yuan, etc.) still exist and are used for domestic trade and taxation. They are integrated with the HHEE through a network of regulated exchanges, allowing for seamless conversion between national currencies and Abundance Coin.
• Community Currencies: Many ERAs and Holopoli have their own local currencies, designed to promote local trade and strengthen community resilience. These currencies are often backed by local resources or community commitments and can be exchanged for Abundance Coin at variable rates.
• AIPFITs: As described in the previous chapter, AIPFITs serve as a currency for rewarding innovation and contribution.
This multi-currency system provides both global stability and local resilience, allowing for a more diverse and adaptive economic ecosystem.
Layer 3: The Investment Layer - Infinite Abundance Fund & IAFS
The investment layer of the HHEE directs capital toward regenerative projects and enterprises:
• Infinite Abundance Fund (IAF): The IAF is the world’s largest sovereign wealth fund, with assets of over $100 trillion by 2070. Its capital comes from multiple sources: revenue from the Planetary Commons Trust, contributions from national governments, and investments from individuals and institutions. The IAF invests in large-scale regenerative projects—the RUSUSA network, ecological restoration at continental scale, the development of new Holopoli. Its investment decisions are guided by a mandate to maximize multi-capital returns, not just financial profit.
• Infinite Abundance Financial Services (IAFS): IAFS is a decentralized network of banks, credit unions, and investment platforms that provide financial services to individuals and enterprises in the regenerative economy. IAFS offers:
– Loans and credit for regenerative businesses and cooperatives.
– Mortgages for homes in Holopoli and ERAs.
– Investment platforms that allow individuals to invest in projects listed on the CMP.
– Insurance products that protect against climate risks and other systemic threats.
IAFS is governed by its members (depositors and borrowers) through cooperative principles, ensuring that it remains accountable to the communities it serves.
Layer 4: The Exchange Layer - My Goodness! & World Trade Village
The exchange layer provides the platforms for trade in goods and services:
• My Goodness! Marketplace: A global e-commerce platform for regenerative products and services. Every product listed on My Goodness! includes a detailed multi-capital impact assessment, showing its ecological footprint, social impact, and contribution to community well-being. This allows consumers to make informed choices that align with their values. The platform is a cooperative, owned by its sellers and buyers.
• World Trade Village (WTV): A network of physical and virtual trade hubs that facilitate trade in bulk commodities and industrial goods. The WTV headquarters in Beringia serves as the central clearinghouse for global trade, but the network is decentralized, with regional hubs in all major economic centers. The WTV uses blockchain and other technologies to ensure transparency and traceability in all supply chains, eliminating labor exploitation and environmental abuses.
• Omni-Layer Barter Exchange: A sophisticated barter platform that allows for the exchange of goods and services without the use of currency. The platform uses AI to facilitate complex, multi-party trades, enabling a vibrant non-monetary economy to flourish alongside the monetary economy.
12.2. The Planetary Commons-Based Economy in Action
By 2070, the HHEE has given rise to a planetary commons-based economy that is fundamentally different from 20th-century capitalism:
From Extraction to Regeneration: The economy is no longer based on extracting value from nature and society but on regenerating them. Businesses are rewarded for restoring ecosystems, building social capital, and cultivating human potential.
From Competition to Cooperation: While healthy competition still exists, the dominant mode of economic organization is cooperation. Businesses collaborate on open-source innovation, share best practices, and form partnerships to solve complex challenges. The CMP and AWHD provide the infrastructure for this collaborative economy.
From Centralization to Distribution: Economic power is no longer concentrated in the hands of a few multinational corporations and banks. It is distributed among millions of small and medium-sized enterprises, cooperatives, and community-based organizations. The HHEE provides a level playing field where these diverse economic actors can thrive.
From Scarcity to Abundance: The economy is no longer driven by a manufactured sense of scarcity. By managing the commons for the benefit of all and creating systems for equitable distribution, the HHEE has created a world of material sufficiency and spiritual abundance for all.
From GDP to Multi-Capital Value: Success is no longer measured by the narrow metric of GDP growth but by the holistic measure of multi-capital value creation. Governments, businesses, and individuals make decisions based on a comprehensive understanding of their impact on all five capitals.
12.3. The Role of Government in the Regenerative Economy
In the regenerative economy, the role of government has shifted from being the primary driver of economic activity to being the primary enabler and protector of the commons.
Enabler: Governments create the conditions for the regenerative economy to thrive. They: - Invest in public infrastructure (like RUSUSA). - Fund basic research and development. - Provide social safety nets (universal basic income, healthcare, education). - Enforce rules against negative externalities (pollution, exploitation).
Protector of the Commons: Governments are the primary stewards of the commons, both natural and social. They: - Participate in the governance of the Planetary Commons Trust. - Manage national and local commons (parks, public lands, water systems). - Protect the digital commons from privatization and enclosure. - Ensure that the HHEE remains accountable to the public good.
This new role for government is less about command and control and more about creating the enabling conditions for a self-organizing, decentralized, and regenerative economy to flourish.
12.4. The End of Poverty and the Rise of the Creative Class
By 2070, the combination of a regenerative economy, a robust social safety net (including universal basic income funded by the IAF), and the opportunities provided by the CMP and Avatar Hub has effectively ended involuntary poverty. Everyone has access to the basic necessities of life—food, water, shelter, healthcare, education—and the opportunity to pursue meaningful work.
This has led to the rise of a global “creative class”—billions of people who are no longer trapped in jobs they dislike simply to survive. Freed from economic precarity, they are able to pursue their passions, develop their unique gifts, and contribute to the world in ways that are most meaningful to them.
Some become artists, scientists, or spiritual teachers. Others start regenerative businesses or cooperatives. Still others dedicate themselves to community service or ecological restoration. The result is an explosion of creativity, innovation, and social problem-solving on a scale never before seen in human history.
This is the ultimate promise of the HHEE and the planetary commons-based economy: not just a world without poverty, but a world where every human being is free to realize their full potential and contribute their unique genius to the flourishing of all life.
Part IV: Implementation Pathways
Part IV of the RUSUSA project plan shifts from the “what” and “why” to the “how.” It lays out the pragmatic, step-by-step pathways for implementing the vision described in the previous sections. This is not a rigid, top-down plan but an adaptive strategy that combines long-term vision with on-the-ground flexibility. It details the engineering, financial, political, and social strategies for building the RUSUSA network and the Bering Strait Mega-Holopolis, demonstrating how this monumental undertaking can be achieved in a way that is both practical and aligned with the principles of the Abundance Program.
Chapter 13: The Bering Strait Crossing - Engineering & Geopolitics
The centerpiece of the RUSUSA network and the symbol of a newly unified world is the Bering Strait Crossing—a combination of bridges, tunnels, and artificial islands that spans the 82-kilometer gap between Russia and the United States. The construction of this crossing, completed in 2060, was one of the greatest engineering achievements in human history, comparable to the Panama Canal or the Apollo program. But it was more than an engineering feat; it was a geopolitical masterstroke that helped heal the divisions of the 20th century and usher in an era of global cooperation.
13.1. The Engineering Marvel: A Multi-Modal, Regenerative Bridge
The Bering Strait Crossing is not a single bridge but a multi-modal transportation corridor that includes:
The Bering Express: A high-speed maglev train that travels at over 500 km/h, connecting the North American and Eurasian rail networks. The train travels through a vacuum-sealed tube, either in a tunnel under the strait or on a bridge above it, allowing for all-weather operation.
Freight Rail: A parallel set of tracks for heavy freight trains, carrying goods between continents. These trains are powered by renewable energy and are fully automated.
Utility Corridor: A corridor for pipelines carrying renewable energy (hydrogen, synthetic fuels), data cables providing high-speed internet, and other utilities.
Service Road: A road for maintenance vehicles and local traffic, but not for long-distance car travel, in line with the Abundance Program’s emphasis on public transportation.
The Diomede Islands Hub: The crossing uses the two Diomede Islands (Big Diomede in Russia and Little Diomede in the US) as anchor points. The islands have been expanded with artificial land to create a central hub that includes: - The Beringia Holopoli, with campuses on both islands - The World Trade Village headquarters - A major port for maritime shipping - An airport for intercontinental travel - Research centers for Arctic science and technology
Regenerative Design Features
The crossing is designed as a regenerative system that enhances rather than harms the local environment:
• Tidal Power Generation: Turbines embedded in the bridge supports generate electricity from the strong tidal currents of the strait, providing power for the crossing and the Beringia Holopoli.
• Artificial Reefs: The bridge supports are designed as artificial reefs that enhance marine biodiversity, creating new habitats for fish and other marine life.
• Wildlife Crossings: The design includes features to allow for the safe passage of marine mammals, such as whales and seals.
• Permafrost Stabilization: The construction on the Russian and Alaskan coasts includes extensive measures to stabilize melting permafrost, using techniques developed in Phase 1.
Construction Timeline and Challenges
The construction of the crossing was a 20-year project, from 2040 to 2060, with a cost of over $5 trillion, financed by the Infinite Abundance Fund.
The major challenges included: - Extreme Weather: The harsh Arctic environment, with its storms, sea ice, and extreme cold, required the development of new construction techniques and materials. - Permafrost: Building on unstable, melting permafrost required extensive ground stabilization and innovative foundation designs. - Logistics: Transporting millions of tons of materials and thousands of workers to this remote location was a massive logistical undertaking, managed through the World Trade Village network. - Environmental Impact: Minimizing the environmental impact of construction required constant monitoring by CIESSM and close collaboration with Indigenous communities.
Despite these challenges, the project was completed on time and on budget, a testament to the advanced project management capabilities of the Abundance Program ecosystem.
13.2. The Geopolitical Breakthrough: From Cold War to Warm Peace
The greatest challenge in building the Bering Strait Crossing was not engineering but geopolitics. The strait had been a symbol of the Cold War division between the US and the Soviet Union. Building a bridge across it required a fundamental shift in their relationship, from adversaries to partners.
This shift was the result of decades of patient diplomacy and the growing influence of the Abundance Program:
Phase 1 (2025-2040): Building Trust
During Phase 1, the focus was on building trust and demonstrating the benefits of cooperation: - Arctic Council Leadership: The Abundance Program worked through the Arctic Council to promote scientific collaboration, environmental protection, and economic cooperation in the Arctic. - CIESSM as a Neutral Platform: The Arctic hub of CIESSM was established as a neutral, international platform for sharing data on climate change, with both US and Russian scientists participating. This created a common factual basis for decision-making. - Indigenous Diplomacy: Indigenous peoples of the Bering Strait region, who have family and cultural ties across the border, played a crucial role as cultural ambassadors and advocates for cooperation. - Track II Diplomacy: The Abundance Program facilitated numerous informal dialogues between US and Russian scientists, business leaders, artists, and former government officials, building personal relationships and exploring possibilities for cooperation.
Phase 2 (2040-2050): The Bering Strait Special Economic Zone
By 2040, enough trust had been built to establish the Bering Strait Special Economic Zone (SEZ), a binational zone covering the Diomede Islands and adjacent coastal areas in both countries.
The SEZ was governed by a joint US-Russian commission, with significant representation from Indigenous peoples and the Abundance Program. Within the SEZ: - Trade was tariff-free. - Movement of people was visa-free for residents. - A common legal framework was established for business and investment. - The Beringia Holopoli was established as the administrative center of the zone.
The SEZ demonstrated the concrete economic and social benefits of cooperation, creating thousands of jobs and attracting billions of dollars in investment. It became a model for post-national governance and a symbol of the emerging era of global cooperation.
Phase 3 (2050-2060): The Bering Strait Treaty and Construction
By 2050, the success of the SEZ had created the political will for the final step: the Bering Strait Treaty. This landmark treaty, signed by the presidents of the US and Russia at a ceremony on Little Diomede Island, formally authorized the construction of the crossing and established a permanent framework for its governance.
The treaty included provisions for: - Joint Sovereignty: The crossing and the Diomede Islands hub are under the joint sovereignty of the US and Russia, governed by the binational commission. - Demilitarization: The entire Bering Strait region is declared a demilitarized zone, with all military bases removed. - Indigenous Rights: The treaty recognizes the rights of Indigenous peoples of the region and ensures their participation in the governance of the crossing. - Financing: The treaty authorizes the Infinite Abundance Fund to finance the construction, with both countries contributing to the fund.
With the treaty in place, construction began in earnest, and the crossing was completed in 2060. The opening ceremony was a global event, attended by leaders from every nation and celebrated as the moment when humanity finally overcame the divisions of the 20th century and began to build a truly unified world.
13.3. The Binational Beringia Holopoli: A City of Two Halves
The Beringia Holopoli, with its campuses on both Big and Little Diomede, is a living symbol of this new era of cooperation. It is a single city that spans two continents and two nations, with a population that is a mix of American, Russian, and Indigenous peoples.
Governance: The city is governed by a council elected by its residents, with equal representation from the US and Russian sides, as well as designated seats for Indigenous representatives. The council uses AWHD protocols for decision-making.
Economy: The economy of Beringia is based on knowledge and services. It is home to: - The headquarters of CIESSM, the World Trade Village, and the Planetary Commons Trust. - Major research centers for Arctic science, climate change, and regenerative engineering. - A global university specializing in planetary governance and transformation. - A vibrant cultural scene, with artists and performers from around the world.
Culture: Beringia is a unique cultural melting pot. English, Russian, and Indigenous languages are all official languages. The city’s architecture, food, and festivals reflect this rich cultural mix. The city is a living laboratory for intercultural understanding and cooperation.
13.4. The Planetary Commons Trust: Governing the Global Commons
The establishment of the Bering Strait Crossing and the Beringia Holopoli provided the impetus for the creation of the Planetary Commons Trust, the institution responsible for governing the global commons.
The logic was simple: if the US and Russia could agree to jointly manage the Bering Strait, then humanity could agree to jointly manage other shared resources like the atmosphere and the oceans.
The Planetary Commons Trust, headquartered in Beringia, is the institutional embodiment of this new planetary consciousness. Its creation was the final step in building the political and legal infrastructure for a regenerative civilization.
The story of the Bering Strait Crossing is a story of how humanity moved from a world of walls to a world of bridges. It is a story of how engineering and geopolitics can be aligned to serve the common good. And it is a story of how a shared vision for a better future can overcome even the deepest historical divisions.
Chapter 14: The World Land Bridge - A Global Rail Network
The Bering Strait Crossing is the keystone of a much larger project: the World Land Bridge, a global network of high-speed rail lines that connects all continents and major economic centers. By 2070, this network has become the backbone of the global economy, replacing the inefficient and carbon-intensive systems of maritime shipping and air freight that dominated the 20th century. The World Land Bridge is not just a transportation system; it is a development corridor that brings economic opportunity, social connection, and ecological regeneration to every region it touches.
14.1. The Vision: Connecting Humanity, Regenerating the Planet
The vision for the World Land Bridge emerged in the late 20th century but was not realized until the Abundance Program provided the political will, financial capital, and technological capacity to make it a reality. The vision is based on a simple but powerful idea: that connecting humanity through physical infrastructure can foster peace, prosperity, and a shared sense of global citizenship.
The goals of the World Land Bridge are:
1. Economic Efficiency: To create a seamless global transportation system that can move goods and people faster, cheaper, and more reliably than ever before. High-speed maglev trains can transport goods from China to Europe in two days, compared to two weeks by sea. This efficiency reduces costs, increases trade, and creates a more integrated global economy.
2. Ecological Sustainability: To create a transportation system that is powered by renewable energy and has a minimal ecological footprint. The rail network is powered by a dedicated grid of solar, wind, and geothermal power plants. The corridors are designed as ecological restoration projects, with reforestation, habitat restoration, and wildlife crossings integrated into the design.
3. Social Equity: To bring economic development and opportunity to remote and underserved regions. The rail lines are not just transportation corridors; they are development corridors, with Holopoli, ERAs, and World Trade Villages located at key nodes along the routes. This creates jobs, stimulates local economies, and reduces regional inequalities.
4. Geopolitical Integration: To physically connect nations and continents, fostering interdependence and cooperation. By creating shared infrastructure and economic interests, the World Land Bridge makes war and conflict more costly and less likely. It is a physical manifestation of the interconnectedness of the human family.
14.2. The Network: Spanning Continents, Connecting Cultures
By 2070, the World Land Bridge consists of several major corridors:
The Eurasian Land Bridge: The original and most developed corridor, connecting the industrial centers of China and Europe through Central Asia and Russia. This corridor includes multiple routes, including the historic Silk Road.
The North American Land Bridge: Connecting the major cities of Canada, the US, and Mexico, and linking to the Eurasian Land Bridge via the Bering Strait Crossing.
The South American Land Bridge: Connecting the major cities of South America and linking to the North American network through Central America.
The African Land Bridge: A network of lines connecting the major regions of Africa, from Cairo to Cape Town and from Dakar to Djibouti. This corridor has been transformative for African economic development, enabling intra-continental trade and connecting African nations to the global economy.
The Southeast Asian & Australian Land Bridge: A network of lines and bridges connecting the nations of Southeast Asia and linking to Australia through Indonesia and Papua New Guinea.
The Global Loop: The integration of all these corridors creates a global loop that circles the Northern Hemisphere, with extensions into the Southern Hemisphere. It is now possible to travel from London to New York by train, passing through Europe, Asia, and North America.
Technical Specifications
The network is built to a common set of technical standards to ensure interoperability: - Track Gauge: A standard gauge is used across the entire network. - Maglev Technology: High-speed passenger trains use maglev technology, allowing for speeds of over 500 km/h. - Automated Freight: Freight trains are fully automated and electric, with standardized containers that can be easily transferred between trains, ships, and trucks. - Renewable Energy Grid: The network is powered by a dedicated renewable energy grid, with energy storage systems to ensure reliability.
14.3. The Development Corridors: Cities and Oases Along the Way
The World Land Bridge is more than just a transportation network; it is a string of pearls, with regenerative cities and ecological oases located along its length.
Holopoli as Network Nodes: The 12 anchor Holopoli and the wider network of 30+ Holopoli are all located at major nodes of the rail network. These cities serve as hubs for trade, innovation, and culture, and as gateways to their respective regions.
World Trade Villages (WTVs): Located at key logistical points, WTVs are integrated industrial and commercial centers that provide services for the rail network and the surrounding region. They include: - Logistics Hubs: Automated facilities for transferring containers between trains and other modes of transport. - Manufacturing Centers: Factories that use circular economy principles to produce goods for the regional and global market. - Commercial Centers: Offices, hotels, and conference facilities for businesses operating in the region. - Residential Areas: Housing for the workers and residents of the WTV.
Ecological Restoration Areas (ERAs): The rail corridors pass through vast areas of degraded land that have been designated as ERAs. The construction of the rail lines is integrated with the restoration of these ecosystems. The corridors are lined with forests, wetlands, and grasslands that sequester carbon, restore biodiversity, and provide habitat for wildlife.
Cultural Heritage Corridors: In regions with rich cultural heritage, such as the Silk Road, the rail lines are designed as cultural tourism corridors. Stations are located near historic sites, and the journey itself is designed as a cultural experience, with onboard educational programs and opportunities to visit local communities.
14.4. Financing and Governance: A Global Public-Private Partnership
The construction of the World Land Bridge, with a total cost of over $50 trillion, is the largest infrastructure project in human history. It was financed through a global public-private partnership:
The Infinite Abundance Fund (IAF): The IAF provided the majority of the long-term, patient capital for the project. As a global sovereign wealth fund with a mandate to invest in regenerative projects, the IAF was uniquely positioned to finance a project of this scale and timeline.
National Governments: National governments contributed funding for the sections of the network within their borders, often through the issuance of green bonds.
Private Investment: Private companies, particularly those involved in construction, technology, and logistics, invested in the project, often in partnership with the IAF.
Governance
The World Land Bridge is governed as a global commons, with a multi-stakeholder governance structure:
The World Land Bridge Authority (WLBA): A global body, headquartered in Beringia, that is responsible for setting technical standards, coordinating construction and operations, and overseeing the financing of the network. The WLBA is governed by a council of representatives from participating nations, the IAF, and other stakeholders.
Regional Authorities: Regional authorities are responsible for the management of the corridors within their respective regions. These authorities are partnerships between national governments, local communities, and the private sector.
AWHD Protocols: All decision-making within the WLBA and the regional authorities is guided by AWHD protocols, ensuring that the interests of all stakeholders are considered and that decisions are made for the long-term benefit of the whole.
Impact by 2070
By 2070, the World Land Bridge has transformed the world:
• Global trade has doubled, but its carbon footprint has been reduced by 80%.
• Economic development has been stimulated in dozens of previously remote and impoverished regions.
• Over 10 million square kilometers of degraded land along the rail corridors have been restored to healthy ecosystems.
• Cultural exchange and tourism have flourished, creating greater understanding and appreciation between different cultures.
• The risk of major power conflict has been significantly reduced due to the high level of economic and political interdependence created by the network.
The World Land Bridge is a testament to what humanity can achieve when it works together toward a shared vision. It is a physical manifestation of a unified and regenerative planetary civilization, a network of steel and light that connects the human family and heals the Earth.
Chapter 15: Financing the Transformation: The $100 Trillion Regenerative Marshall Plan
The vision outlined in this plan—a global high-speed rail network, a dozen new regenerative cities, the restoration of continental-scale ecosystems—is the most ambitious undertaking in human history. The financial cost is staggering, estimated at over $100 trillion over 50 years. In the 20th-century paradigm of scarcity and national competition, such a sum would have been unimaginable. But in the 21st-century paradigm of abundance and global cooperation, it is not only possible but necessary. This chapter details the financial architecture of this “Regenerative Marshall Plan,” showing how the HHEE and the Infinite Abundance Fund have mobilized the capital to finance the transformation of our world.
15.1. The Capital Stack: A Multi-Layered Financial Ecosystem
The $100 trillion is not a single monolithic fund but a “capital stack” drawn from diverse sources, each playing a specific role. This multi-layered approach creates a resilient and adaptive financial ecosystem that can weather economic shocks and align different types of capital with the appropriate level of risk and return.
Layer 1: The Foundation - The Infinite Abundance Fund (IAF)
Source of Capital: The IAF is the primary engine of the Regenerative Marshall Plan, providing the long-term, patient capital that is essential for large-scale infrastructure and ecosystem restoration projects. By 2070, the IAF has grown to over $100 trillion in assets under management, with capital sourced from: - Planetary Commons Revenue: The largest source of capital is the revenue generated by the Planetary Commons Trust from the sale of permits for the use of common resources (carbon emissions, resource extraction, etc.). This amounts to over $2 trillion per year. - National Contributions: All nations contribute a percentage of their GDP to the IAF, recognizing that investing in global regeneration is a matter of national security and long-term prosperity. - Returns on Investment: The IAF reinvests the returns from its investments, creating a virtuous cycle of growth. - Private Investment: The IAF attracts capital from pension funds, insurance companies, and other institutional investors seeking stable, long-term returns.
Role: The IAF acts as the anchor investor for the entire RUSUSA project, providing the foundational capital that de-risks projects and attracts other investors. It finances the core infrastructure—the rail lines, the Holopoli, the large-scale restoration—that has a long payback period but high multi-capital returns.
Layer 2: Public Finance - National and Municipal Green Bonds
Source of Capital: National and municipal governments issue green bonds to finance the portions of the RUSUSA project within their jurisdictions. These bonds are purchased by citizens, pension funds, and other domestic investors, providing a way for local communities to invest in their own future.
Role: Green bonds finance specific projects, such as the construction of a regional rail line, the retrofitting of an existing city, or the development of a local renewable energy grid. This allows for a decentralized approach to financing, with projects tailored to local needs and priorities.
Layer 3: Private Finance - Regenerative Venture Capital and Project Finance
Source of Capital: A new generation of private investors has emerged, focused on financing regenerative businesses and projects. This includes: - Regenerative Venture Capital Funds: Funds that invest in early-stage companies developing new technologies and business models for the regenerative economy. - Project Finance Consortiums: Partnerships between banks, construction companies, and technology providers that finance specific components of the RUSUSA network, such as a power plant or a logistics hub. - Crowdfunding Platforms: Platforms on the CMP that allow individuals to invest small amounts in projects they care about.
Role: Private finance brings market discipline and innovation to the project. It finances the more commercial aspects of the ecosystem—the businesses in the World Trade Villages, the technology companies developing new solutions, the ecotourism ventures in the ERAs.
Layer 4: Community Finance - Cooperatives and Local Currencies
Source of Capital: At the local level, communities finance their own development through: - Financial Cooperatives: Credit unions and cooperative banks (part of the IAFS network) that are owned by their members and reinvest profits in the local community. - Community Investment Funds: Funds that allow local residents to invest in local businesses and projects. - Local Currencies: The creation of local currencies stimulates the local economy and keeps value circulating within the community.
Role: Community finance empowers local communities to take control of their own economic development. It ensures that the benefits of the RUSUSA project flow to the people who live along its corridors, not just to distant investors.
15.2. The Investment Criteria: Beyond Financial Return
All investments within the Regenerative Marshall Plan are evaluated based on their multi-capital returns, not just their financial profitability. The IAF and its partners use a sophisticated set of metrics to assess the impact of a project on all five capitals:
1. Natural Capital: Does the project restore ecosystems, sequester carbon, enhance biodiversity, and reduce pollution? Projects are rated on their net positive impact on the environment.
2. Social Capital: Does the project build community, increase trust, foster cooperation, and enhance social equity? Projects are rated on their contribution to social cohesion and justice.
3. Human Capital: Does the project enhance the health, knowledge, and skills of the people involved? Projects are rated on their contribution to human development and well-being.
4. Intellectual Capital: Does the project generate new knowledge, technologies, or innovations that can be shared as a public good? Projects are rated on their contribution to the global knowledge commons.
5. Financial Capital: Does the project generate a sufficient financial return to be sustainable and attract further investment? Financial return is seen as a necessary condition, but not the ultimate goal.
This multi-capital investment framework ensures that the $100 trillion is used not just to build infrastructure but to build a better world. It aligns capital with the true sources of well-being, creating an economy that is both prosperous and regenerative.
15.3. The Governance of Capital: AWHD in Finance
The allocation of $100 trillion carries immense power. To prevent corruption and ensure that capital is used for the common good, the Regenerative Marshall Plan is governed by a multi-stakeholder system based on AWHD principles.
The IAF Investment Council: The IAF is governed by an Investment Council with representatives from all major stakeholder groups: - National governments (from both the Global North and Global South) - Indigenous peoples - Scientific community - Civil society organizations - Private sector investors - Representatives of future generations (youth delegates)
Decision-Making Process: All major investment decisions are made through a consent-based process, where any member of the Council can block a proposal if they have a principled objection. This ensures that all perspectives are heard and that decisions are made in the long-term interest of the whole.
Transparency and Accountability: All investment decisions, performance data, and multi-capital impact assessments are published in real time on the CMP. This radical transparency allows for public scrutiny and ensures that the IAF remains accountable to its mission.
Decentralized Allocation: While the IAF makes strategic decisions about overall capital allocation, the actual funding decisions for most projects are made at the regional and local level. Regional IAF councils, governed by similar multi-stakeholder principles, allocate capital to projects within their regions. This decentralized approach ensures that investments are responsive to local needs and opportunities.
15.4. The Economic Multiplier Effect: A Self-Financing Transformation
While the $100 trillion price tag seems enormous, the project is largely self-financing over the long term due to its massive economic multiplier effect.
Infrastructure-Led Development: The construction of the RUSUSA network and the Holopoli creates millions of jobs and stimulates demand for goods and services, driving economic growth along the corridors.
Increased Trade and Efficiency: The new transportation network dramatically reduces the cost of trade, making businesses more competitive and creating new markets for goods and services.
Innovation and New Industries: The project stimulates innovation in fields like renewable energy, regenerative agriculture, artificial intelligence, and biotechnology, creating entirely new industries and economic opportunities.
Reduced Costs from Systemic Risks: By addressing the root causes of climate change, resource depletion, and social inequality, the project dramatically reduces the long-term costs associated with these systemic risks—the costs of natural disasters, healthcare crises, social conflict, and lost productivity. These avoided costs are a major, though often overlooked, return on investment.
The Velocity of Abundance Coin: The widespread use of Abundance Coin and the efficient allocation of capital through the HHEE increase the velocity of money, meaning that each unit of currency supports more economic activity. This creates a more vibrant and resilient economy.
Economic models developed by CIESSM show that for every dollar invested in the Regenerative Marshall Plan, at least five dollars of multi-capital value are created over a 50-year period. This means that the $100 trillion investment will generate at least $500 trillion in holistic value, making it the most profitable investment in human history.
This is the ultimate genius of the regenerative economy: it is a positive-sum game where investing in the well-being of people and the planet is also the best way to create lasting prosperity. The Regenerative Marshall Plan is not a cost; it is an investment in a future of shared and sustainable abundance.
Chapter 16: Legal & Governance Frameworks: The Rise of Planetary Law
The physical and financial architecture of the RUSUSA project and the broader regenerative civilization would not be possible without a corresponding evolution in our legal and governance systems. The 20th-century framework of international law, based on the absolute sovereignty of nation-states, was inadequate for managing a planetary commons and building a truly global civilization. By 2070, a new body of law has emerged—Planetary Law—which recognizes the Earth as a living system and humanity as a single community with shared rights and responsibilities. This chapter details the key legal and governance innovations that have made the transformation possible.
16.1. The Foundation: The Universal Declaration of Planetary Rights
The cornerstone of Planetary Law is the Universal Declaration of Planetary Rights (UDPR), adopted by the United Nations General Assembly in 2045. The UDPR builds on the 1948 Universal Declaration of Human Rights but expands the concept of rights to include the entire Earth community.
Key Provisions of the UDPR
1. The Rights of Nature: The UDPR recognizes that nature is not property to be owned and exploited but a living subject with inherent rights. It grants legal personhood to major ecosystems—oceans, rivers, forests, the atmosphere—giving them the right to exist, flourish, and evolve. This means that these ecosystems can have legal guardians (such as the Planetary Commons Trust) who can sue on their behalf to prevent harm.
2. The Rights of Future Generations: The UDPR recognizes that future generations have a right to inherit a healthy and thriving planet. This principle of intergenerational equity requires that all major decisions—on infrastructure, resource use, technology—be evaluated for their long-term impact on future generations.
3. The Right to a Regenerative Livelihood: The UDPR goes beyond the right to work to establish the right to a regenerative livelihood—the right to engage in work that is meaningful, dignified, and contributes to the well-being of the community and the planet. This right is fulfilled through the opportunities provided by the CMP, Avatar Hub, and the broader regenerative economy.
4. The Right to Information and Participation: The UDPR establishes the right of all people to access information about the state of the planet (as provided by CIESSM) and to participate in the decisions that affect their lives (through Ágoras and other AWHD processes). This right to “read-write governance” is fundamental to the democratic nature of the regenerative civilization.
5. The Responsibility to Regenerate: The UDPR establishes that with these rights comes a corresponding responsibility—the responsibility of all individuals, organizations, and nations to contribute to the regeneration of the Earth and the well-being of the whole. This principle shifts the basis of law from merely preventing harm to actively promoting flourishing.
Impact of the UDPR
The UDPR has had a profound impact on legal systems around the world. It has been incorporated into the constitutions of over 100 nations and serves as the guiding framework for all institutions of the Abundance Program. It has provided the legal and ethical foundation for a new form of governance that is not just human-centered but life-centered.
16.2. The Planetary Commons Trust: Governing Our Shared Inheritance
As described in previous chapters, the Planetary Commons Trust is the primary institution for governing the global commons. Its legal structure is a unique innovation that blends elements of trust law, international law, and Indigenous governance.
Legal Structure: The Trust is established as a perpetual, irrevocable trust under international law, with all of humanity and all of life as its beneficiaries. Its trustees—the members of the Planetary Commons Council—have a fiduciary duty to manage the commons for the benefit of the beneficiaries, both present and future.
Governance: The Council is a multi-stakeholder body with representatives from all nations, Indigenous peoples, and other major stakeholder groups. It operates on the basis of consent (AWHD), ensuring that all voices are heard and that decisions are made in the interest of the whole.
Powers: The Trust has the authority to: - Set binding caps on the use of common resources. - Issue and auction permits for the use of those resources. - Collect revenue and distribute it through the Infinite Abundance Fund. - Monitor compliance and enforce regulations. - Designate new resources as part of the commons.
The Shift from National to Planetary Sovereignty
The creation of the Planetary Commons Trust represents a fundamental shift in the concept of sovereignty. While nation-states retain sovereignty over their internal affairs, they have agreed to pool their sovereignty in the management of shared global resources. This is a recognition that challenges like climate change and ocean health cannot be solved by any single nation acting alone.
This shift was not easy and was resisted by some nationalist factions. But the growing crises of the 2030s and the demonstrated benefits of cooperation through the Abundance Program created the political will for this historic step. It is a move from the zero-sum game of national competition to the positive-sum game of planetary stewardship.
16.3. All-Win Holocratic Dynamics (AWHD): The Operating System of Governance
AWHD is the decision-making methodology used across the entire Abundance Program ecosystem, from local Ágoras to the Planetary Commons Council. It is a synthesis of best practices from diverse traditions, including sociocracy, holacracy, consensus process, and Indigenous council practices.
Core Principles of AWHD
1. Consent, Not Consensus: Decisions are made on the basis of consent, which means that a decision can move forward as long as no one has a principled objection. This is more efficient than requiring full consensus (where everyone must agree) and more inclusive than majority rule (where a minority can be overruled).
2. Circles and Roles: Organizations are structured as a network of nested circles, each with a clear domain of authority. Within each circle, individuals hold specific roles with clear accountabilities. This creates a system of distributed authority that is both agile and accountable.
3. Integrative Decision-Making: The decision-making process is designed to integrate all perspectives into a solution that works for everyone. It includes specific steps for presenting proposals, asking clarifying questions, raising objections, and amending proposals to address objections.
4. Continuous Evolution: Governance structures are not fixed but are continuously evolving based on feedback and experience. Every circle regularly reviews its own effectiveness and can amend its own governance process.
AWHD in Practice
By 2070, AWHD has become the standard operating system for regenerative organizations around the world. It is used to govern: - Holopoli and ERAs: City and regional governance is managed through a network of nested Ágoras using AWHD. - Businesses and Cooperatives: Regenerative enterprises use AWHD to create more agile, empowering, and effective workplaces. - The Abundance Program Components: All the Components—CIESSM, HHEE, CMP, etc.—are governed by multi-stakeholder councils using AWHD. - International Institutions: The Planetary Commons Trust, the World Land Bridge Authority, and other new international bodies all use AWHD.
The widespread adoption of AWHD has led to a profound transformation in the culture of governance. The old adversarial, zero-sum politics of the 20th century has been replaced by a more collaborative, creative, and effective approach to collective decision-making.
16.4. The World Court of Planetary Justice: Enforcing the New Paradigm
To enforce Planetary Law and resolve disputes, a new judicial body has been created: the World Court of Planetary Justice. The Court, located in the Beringia Holopoli, has jurisdiction over cases involving: - Violations of the Rights of Nature (e.g., a corporation causing a major oil spill). - Violations of the Rights of Future Generations (e.g., a government failing to meet its carbon reduction targets). - Crimes against the commons (e.g., illegal fishing in protected ocean areas). - Disputes between nations or other parties regarding the use of common resources.
Composition and Powers
The Court is composed of judges from diverse legal traditions and cultures, including Indigenous legal experts. Its rulings are binding on all nations and corporations.
The Court has a range of enforcement powers, including: - Fines and Sanctions: The ability to levy substantial fines on violators, with the revenue going to the Infinite Abundance Fund to finance restoration. - Restorative Justice: The ability to order violators to undertake projects to restore the harm they have caused. - Exclusion from the HHEE: The ability to exclude violators from participating in the regenerative economy—a powerful deterrent in a world where the HHEE is the primary engine of prosperity.
A New Kind of Justice
The World Court of Planetary Justice represents a new paradigm of justice. It is not just about punishing wrongdoers but about restoring balance and healing relationships. Its proceedings are guided by principles of restorative justice, seeking to bring all parties together to find solutions that heal the harm and prevent it from happening again.
The creation of these new legal and governance frameworks—the UDPR, the Planetary Commons Trust, AWHD, and the World Court of Planetary Justice—was as important as the creation of the physical and financial infrastructure. They provide the “soft infrastructure” of trust, accountability, and cooperation that allows the regenerative civilization to function. They are the grammar of a new language of global governance, a language that speaks not of power and domination but of stewardship, partnership, and reverence for life.
Chapter 17: Technological Breakthroughs & The Regenerative Tech Stack
The planetary transformation described in this plan is not only a social, economic, and political revolution; it is also a technological one. The construction of a regenerative civilization has been enabled by a suite of powerful new technologies that work in synergy to enhance ecological intelligence, automate labor, and empower human creativity. This “Regenerative Tech Stack” is fundamentally different from the extractive technologies of the 20th century, which were often designed to dominate nature and concentrate power. The new tech stack is designed to be life-affirming, decentralized, and democratically controlled, serving as the nervous system and toolkit of a flourishing planetary society.
17.1. The Foundation: The Decentralized Web (Web 4.0)
By 2070, the centralized, corporate-controlled internet of the early 21st century has been replaced by a decentralized, user-owned internet, often referred to as Web 4.0. This new internet is built on a foundation of:
• Decentralized Identity: Every user has a self-sovereign digital identity (their Avatar) that they control, rather than relying on corporate platforms like Google or Facebook for authentication.
• Personal Data Pods: All personal data is stored in encrypted, user-owned data pods, not on corporate servers. Users grant specific, revocable permissions for applications and services to access their data.
• Decentralized File Storage: A global network of peer-to-peer file storage (like IPFS) has replaced centralized cloud storage, making the internet more resilient and censorship-resistant.
• Decentralized Computing: A global network of peer-to-peer computing power allows for the running of applications without relying on centralized servers.
This decentralized web provides the secure, resilient, and user-centric foundation for all the other technologies in the Regenerative Tech Stack. It ensures that the digital infrastructure of the new civilization is owned by the people, not by a handful of tech giants.
17.2. The Intelligence Layer: AI for Planetary Regeneration
Artificial intelligence has become one of the most powerful tools for planetary regeneration, but it is a very different kind of AI from the centralized, commercially-driven AI of the 2020s.
• CIESSM: As described in Chapter 10, CIESSM is the planetary-scale AI for sensing and sense-making, providing humanity with a real-time understanding of the Earth system.
• Aurora: As described in Chapter 11, Aurora is the personalized AI assistant that helps every Holo-Citizen navigate the ecosystem and realize their potential.
• Federated Learning: Most AI systems in the regenerative ecosystem use federated learning, where AI models are trained on decentralized data without the data ever leaving the user’s personal data pod. This allows for powerful AI without sacrificing privacy.
• Explainable AI (XAI): All AI systems used in public decision-making (e.g., in CIESSM or the justice system) are required to be “explainable,” meaning that they can provide a clear rationale for their outputs. This prevents the “black box” problem and ensures democratic accountability.
• AI for Science: AI is used to accelerate scientific discovery in fields like climate science, materials science, and medicine, enabling rapid development of new solutions for planetary challenges.
• AI for Creativity: AI is used as a creative partner for artists, musicians, and designers, helping them to generate new ideas and create works of beauty and inspiration.
17.3. The Energy Layer: The Global Smart Grid & Post-Fossil Fuels
By 2070, the global energy system has been completely decarbonized, thanks to a combination of technological breakthroughs and massive investment.
• The Global Smart Grid: A unified global electricity grid connects all continents, allowing for the seamless sharing of renewable energy across time zones. This grid is managed by AI to ensure stability and efficiency, balancing supply and demand in real time. The RUSUSA utility corridor is a key part of this global grid.
• Solar Power: The cost of solar power has fallen to near zero, and solar panels are integrated into every available surface—roofs, walls, roads, and even clothing. Vast solar farms in deserts like the Sahara generate enormous amounts of power that is transported globally through the smart grid.
• Wind Power: A new generation of highly efficient, quiet wind turbines are deployed both on and offshore. Floating offshore wind farms in deep ocean waters provide a steady supply of power.
• Geothermal Power: Enhanced geothermal systems, which drill deep into the Earth to tap its heat, provide a reliable, 24/7 source of baseload power in many regions.
• Energy Storage: Breakthroughs in battery technology (such as solid-state batteries) and other forms of energy storage (such as green hydrogen and compressed air) allow for the storage of vast amounts of renewable energy, ensuring a reliable power supply even when the sun isn’t shining or the wind isn’t blowing.
• Green Hydrogen: Hydrogen produced from renewable energy has replaced fossil fuels in industrial processes (like steel and cement production) and in long-distance transportation (shipping and aviation).
17.4. The Materials Layer: The Circular Economy & Advanced Manufacturing
The linear “take-make-waste” economy of the 20th century has been replaced by a fully circular economy, where there is no such thing as waste.
• Materials Passport: Every product has a “materials passport” that tracks all the materials it contains. When the product reaches the end of its life, this passport allows for easy disassembly and recycling of all its components.
• Advanced Recycling: AI-powered robotic recycling facilities can automatically sort and process complex products, recovering all valuable materials with near-perfect efficiency.
• 3D Printing (Additive Manufacturing): 3D printing has become a primary mode of manufacturing, allowing for the on-demand production of goods close to the point of consumption. This reduces transportation costs and allows for highly customized products. 3D printers can use a wide range of recycled and bio-based materials.
• Bio-Based Materials: A new generation of materials made from renewable biological sources—such as wood, algae, and mycelium—has replaced plastics and other petroleum-based materials in many applications. These materials are biodegradable and often sequester carbon.
• Carbon Capture and Utilization (CCU): Technologies that capture carbon dioxide from the atmosphere are used to create valuable products, such as carbon-negative concrete, plastics, and fuels. This turns a waste product into a resource.
17.5. The Biology Layer: The Bio-Revolution & Regenerative Agriculture
Our understanding of biology has undergone a revolution, leading to new technologies that allow us to work with nature to heal the planet and ourselves.
• Genetic Engineering (CRISPR 2.0): Advanced genetic engineering tools are used to develop crops that are more nutritious, drought-resistant, and pest-resistant, reducing the need for chemical fertilizers and pesticides. These tools are also used to develop microbes that can clean up pollution and restore degraded ecosystems.
• The Microbiome: We have a deep understanding of the microbiome—the community of microorganisms in the soil, the ocean, and our own bodies. This understanding allows us to manage these ecosystems to enhance their health and functionality. Regenerative agriculture is largely based on cultivating a healthy soil microbiome.
• Cellular Agriculture: Meat and other animal products can be grown from cells in a lab, eliminating the need for industrial animal agriculture with its massive environmental footprint and ethical problems. By 2070, most meat consumed is cellular meat.
• Personalized Medicine: Based on an individual’s genetic makeup and microbiome, doctors can provide personalized diets, lifestyle recommendations, and medical treatments that are far more effective than the one-size-fits-all medicine of the past.
Ethical Governance of Biotechnology
The power of these new biotechnologies is governed by strict ethical guidelines, developed through global Ágora processes. There is a global moratorium on heritable human genetic modification, and all genetic engineering of plants and animals is subject to rigorous safety testing and public oversight. The goal is to use these technologies to assist nature, not to replace or control it.
17.6. The Synergy of the Stack: A Self-Organizing System
No single technology in the Regenerative Tech Stack is a silver bullet. The power of the stack comes from the synergy between its layers. For example:
• CIESSM uses the Decentralized Web for secure data collection and AI for analysis. Its insights guide the deployment of Renewable Energy and the practices of Regenerative Agriculture.
• 3D printers use Bio-Based Materials and designs created with Creative AI to produce goods for the Circular Economy.
• Personalized Medicine uses insights from Genetic Engineering and the Microbiome, delivered through the Aurora AI assistant on a Decentralized Identity platform.
The Regenerative Tech Stack is not a collection of separate technologies but a single, integrated, self-organizing system. It is the technological embodiment of the interconnected, living systems paradigm of the Abundance Program. It is technology in service of life, a powerful toolkit for the creation of a flourishing planetary civilization.
Chapter 18: The Great Assembly: Orchestrating Planetary Transformation
The RUSUSA project and the broader transition to a regenerative civilization are not the result of a top-down, centralized plan. They are the emergent outcome of a globally coordinated, multi-stakeholder movement known as The Great Assembly. The Great Assembly is not a single organization or event but a continuous, decentralized process of dialogue, alignment, and co-creation that has orchestrated the most complex undertaking in human history. It is the social technology that has allowed humanity to act as a coherent global intelligence, channeling the efforts of billions of people toward a shared vision of a flourishing world.
18.1. The Genesis: From Fragmentation to Coherence
The Great Assembly emerged in the 2030s out of the recognition that the thousands of well-intentioned movements for social and environmental change were largely failing because they were fragmented and working at cross-purposes. There were movements for climate action, social justice, economic reform, spiritual renewal, and democratic reform, but they often competed for attention and resources, and their efforts were not adding up to systemic change.
The founders of the Abundance Program recognized that what was needed was a “movement of movements,” a meta-platform that could help these diverse movements see themselves as part of a single, interconnected effort to build a new civilization. The Great Assembly was designed to be this platform.
18.2. The Architecture: A Multi-Scale, Multi-Stakeholder Process
The Great Assembly is not a hierarchical organization but a fractal, multi-scale process that operates at every level of society, from the local to the global.
Local Level: The Ágoras
The foundation of the Great Assembly is the global network of Ágoras. In these local forums, citizens come together to discuss their needs, envision their future, and launch projects to improve their communities. The Ágoras are the primary vehicle for grassroots participation in the transformation.
Bioregional Level: The Bioregional Assemblies
Ágoras within a single bioregion (such as a watershed or a mountain range) come together in Bioregional Assemblies to coordinate their efforts. These assemblies focus on issues that transcend local boundaries, such as ecosystem restoration, regional transportation, and economic development. They are the primary vehicle for creating place-based, regenerative economies.
Thematic Level: The Thematic Assemblies
Individuals and organizations working on a specific issue—such as renewable energy, regenerative agriculture, or education—come together in global Thematic Assemblies. These assemblies are communities of practice that share knowledge, develop best practices, and coordinate global campaigns. They are the primary vehicle for advancing the state of the art in each field.
Global Level: The Global Assembly
Once every two years, representatives from all the Bioregional and Thematic Assemblies come together in the Global Assembly. The Global Assembly is not a traditional conference but a massive, multi-week process of dialogue, deliberation, and decision-making. Its purpose is to: - Assess the State of the Planet: Review the latest data from CIESSM and assess progress toward the goals of the Abundance Program. - Identify Global Priorities: Identify the most pressing challenges and opportunities facing humanity. - Launch Global Initiatives: Launch new global initiatives and allocate resources from the Infinite Abundance Fund to address these priorities. - Celebrate and Connect: Celebrate the achievements of the movement and build relationships of trust and solidarity among its leaders.
The Global Assembly is held in a different Holopoli each time, and it is a major global media event, with billions of people participating online through the CMP.
18.3. The Process: The Rhythm of Transformation
The Great Assembly operates on a two-year cycle, a rhythm of convergence and divergence that drives the process of transformation.
Year 1: Divergence and Experimentation
In the year following the Global Assembly, the focus is on divergence and experimentation. Local Ágoras, Bioregional Assemblies, and Thematic Assemblies work on implementing the initiatives launched at the Global Assembly, adapting them to their local context and experimenting with new approaches. This is a period of bottom-up innovation and learning.
Year 2: Convergence and Synthesis
In the year leading up to the next Global Assembly, the focus is on convergence and synthesis. The learnings from the local, bioregional, and thematic levels are gathered, analyzed, and synthesized through the CMP. Representatives are selected for the Global Assembly, and proposals for new global initiatives are developed.
This two-year rhythm creates a powerful learning loop. The Global Assembly sets the direction, the local and thematic assemblies innovate and implement, and the learnings from their work feed back into the next Global Assembly. This allows the entire movement to learn and adapt in real time, like a single, planetary-scale organism.
18.4. The Role of the Abundance Program Components
The Great Assembly is not a standalone process; it is deeply integrated with all the other Components of the Abundance Program ecosystem, which provide the tools and infrastructure it needs to function.
• CIESSM: Provides the shared intelligence that informs the deliberations of the Assembly at all levels.
• CMP: Provides the digital platform for communication, collaboration, and decision-making.
• Ágoras: Provide the physical and social spaces for local participation.
• AWHD: Provides the decision-making methodology that allows for coherent collective action.
• HHEE: Provides the financial resources that allow the Assembly to turn its decisions into reality.
• Avatar Hub: Provides the training and capacity building that develops the leaders who facilitate the Assembly process.
Without these other Components, the Great Assembly would be just a talk shop. With them, it is a powerful engine for orchestrating planetary transformation.
18.5. The Impact: A New Form of Global Governance
By 2070, the Great Assembly has become the de facto system of global governance. While nation-states and the United Nations still exist, their role has shifted. They are now seen as important stakeholders within the Great Assembly process, but they are no longer the only or even the primary actors on the global stage.
The Great Assembly represents a new form of governance—a polycentric, multi-stakeholder system that is more agile, resilient, and democratic than the state-centric system of the 20th century. It is a system that is capable of addressing the complex, interconnected challenges of the 21st century because it can draw on the collective intelligence and creativity of all of humanity.
The construction of the RUSUSA network was one of the first major global initiatives launched by the Great Assembly. The project was too large and complex for any single nation or corporation to undertake. It required the coordinated effort of dozens of nations, thousands of companies, and millions of people. The Great Assembly provided the social technology to orchestrate this massive undertaking, aligning all the stakeholders around a shared vision and a common plan.
The Great Assembly is the ultimate expression of the Abundance Program’s philosophy: that the greatest challenges facing humanity can only be solved by humanity working together as a single, intelligent, and compassionate whole. It is the social infrastructure of a planetary civilization, the loom on which the tapestry of a flourishing world is woven.
Part V: Maturation and Transcendence
Part V, the final section of the main body, looks beyond the implementation of the RUSUSA project to the long-term evolution of the planetary civilization it helps to create. It explores the profound cultural, psychological, and spiritual shifts that occur as humanity adapts to a world of abundance, interconnectedness, and shared purpose. This is the ultimate “why” of the entire endeavor—not just to build a new infrastructure, but to foster the emergence of a new humanity, one that has transcended the limitations of the past and is ready to embrace its role as a conscious, creative force in the evolution of the cosmos.
Chapter 19: The Maturation of the Ecosystem: A Self-Organizing Planetary Superorganism
By 2100, the Abundance Program ecosystem has reached a state of maturity. It is no longer a project being built but a living, self-organizing system that has become the primary way humanity organizes itself. The ecosystem functions like a planetary superorganism, with specialized organs (the Components), a nervous system (CIESSM and the CMP), a circulatory system (the HHEE), and a collective intelligence (the Great Assembly). This chapter describes the key characteristics of this mature ecosystem and the profound implications for human society.
19.1. The End of Scarcity: The Psychology of Abundance
The most fundamental shift in the mature ecosystem is the transition from a psychology of scarcity to a psychology of abundance. For millennia, human societies were shaped by the struggle for scarce resources—food, land, energy, and money. This struggle bred competition, fear, and a zero-sum mindset. By 2100, this is no longer the case.
• Material Abundance: The combination of renewable energy, a circular economy, and automated production has made the basic necessities of life—food, housing, healthcare, education—universally available. Poverty, in the 20th-century sense, has been eliminated.
• The Post-Work Society: With most routine labor automated, the concept of a “job” has become obsolete. Humans are free to pursue their passions and contribute to society in ways that are meaningful to them, with their basic needs met through a universal basic income and the services provided by the ecosystem. This has led to an explosion of creativity, innovation, and community engagement.
• The Shift in Values: In a world of material abundance, status is no longer defined by wealth or consumption but by contribution and reputation. The most respected individuals are not the richest but those who have made the greatest contribution to the well-being of the whole, as measured by the multi-capital metrics of the ecosystem.
This shift to a psychology of abundance has had a profound impact on human well-being. Rates of depression, anxiety, and other mental illnesses have plummeted. People are happier, healthier, and more fulfilled, living lives of purpose and connection.
19.2. The End of the Nation-State: The Rise of the Holonic Order
The nation-state, the dominant political form of the 20th century, has not disappeared, but its role has been transformed. It is no longer the primary locus of power or identity. Instead, humanity has organized itself into a “holonic” order, a system of nested, semi-autonomous wholes.
• The Individual: The individual, empowered with a self-sovereign identity and access to the tools of the ecosystem, is the fundamental unit of the new order.
• The Community: Individuals come together in communities of place (bioregional Ágoras) and communities of practice (thematic Ágoras). These communities are the primary locus of social life and collective action.
• The Bioregion: Communities come together in bioregions, which are self-governing entities that manage their local ecosystems and economies.
• The Planetary: Bioregions and thematic communities come together at the planetary level through the Great Assembly to manage the global commons and address global challenges.
In this holonic order, power is not concentrated at the top but is distributed across all levels of the system. Each level has a degree of autonomy but is also accountable to the whole. This creates a system that is both resilient and adaptive, able to respond to challenges at the appropriate scale.
Nation-states still exist as cultural and administrative entities, but they have ceded much of their power to the bioregional and planetary levels. The old system of geopolitical competition has been replaced by a system of global cooperation and polycentric governance.
19.3. The End of Nature as Other: The Symbiotic Civilization
The mature ecosystem is a symbiotic civilization, one that has overcome the artificial separation between humanity and nature. This is not a return to a pre-industrial past but a move forward to a future where technology and nature work in harmony.
• Regenerative by Default: All economic activity is designed to be regenerative. Businesses do not just minimize their negative impact; they actively work to restore ecosystems and enhance social well-being. This is not a matter of corporate social responsibility but a core requirement of the HHEE.
• Cities as Forests: Cities are designed as living ecosystems, with buildings that function like trees, recycling water, producing energy, and purifying the air. Urban agriculture is widespread, with food grown on rooftops, in vertical farms, and in community gardens.
• Rewilding the Planet: With the shift to regenerative agriculture and cellular meat, vast areas of land previously used for industrial farming have been returned to nature. These “rewilding” projects, managed by ERAs, have led to a dramatic recovery of biodiversity and the restoration of healthy ecosystems across the planet.
• A New Environmental Ethic: The recognition of the Rights of Nature has led to a profound shift in human consciousness. Nature is no longer seen as a collection of resources to be exploited but as a community of subjects to which we belong. This has led to a new environmental ethic based on reverence, reciprocity, and stewardship.
19.4. The Unification of Science and Spirituality: The Rise of Holo-Consciousness
The mature ecosystem has overcome the old conflict between science and spirituality. The new paradigm of Holo-Consciousness recognizes that these are not opposing but complementary ways of knowing.
• Science of Qualities: Science has expanded beyond its traditional focus on the quantitative to develop a rigorous “science of qualities” that can study subjective experience, consciousness, and values. This has been enabled by new tools for sensing and modeling complex systems, as well as a deeper appreciation for contemplative and Indigenous ways of knowing.
• Evidence-Based Spirituality: Spiritual practices are no longer based on blind faith but on direct experience and empirical evidence. The CMP and Avatar Hub provide access to a wide range of contemplative practices, from meditation and yoga to nature connection and artistic expression. The impact of these practices on well-being and consciousness is tracked and studied, allowing individuals to find the path that is most effective for them.
• The Direct Experience of Interconnection: The ultimate goal of this new synthesis is to foster the direct, felt experience of interconnection—the realization that we are not separate from each other or from the natural world but are part of a single, unfolding cosmic process. This experience, which has been described by mystics and sages throughout history, is now becoming accessible to a growing portion of humanity, thanks to the cultural and technological infrastructure of the mature ecosystem.
This shift in consciousness is the ultimate fruit of the Abundance Program. It is the inner transformation that makes the outer transformation sustainable. It is the emergence of a humanity that is not just technologically advanced but also wise, compassionate, and whole.
19.5. The Planetary Superorganism in Action: A Day in the Life, 2100
To make this abstract description more concrete, consider a day in the life of a Holo-Citizen in the year 2100:
• Morning: An individual wakes up in their 3D-printed, bio-architectural home in a bioregional Holopoli. Their Aurora assistant briefs them on the state of their personal health (based on data from their smart toilet and wearable sensors) and the state of the bioregion (based on data from CIESSM). They eat a breakfast of fresh food grown in their community garden.
• Mid-day: They spend the morning working on a project of their choice, collaborating with a global team on the CMP. This could be anything from designing a new regenerative technology to composing a symphony to facilitating a local Ágora. Their work is tracked through AIPFIT, and they receive Abundance Coin in recognition of their contribution.
• Afternoon: They spend the afternoon in learning and service. They might take a course on the Avatar Hub to develop a new skill, volunteer at a local ecosystem restoration project, or participate in a bioregional assembly to deliberate on a new policy.
• Evening: They spend the evening in community. They might share a meal with their neighbors, attend a cultural performance, or participate in a contemplative practice at a local sanctuary.
Throughout their day, they are seamlessly supported by the infrastructure of the Abundance Program. They are healthy, fulfilled, and deeply connected to their community and the natural world. They are living a life of abundance, purpose, and joy.
This is the world that the RUSUSA project helps to build. It is a world where humanity has finally come home—to itself, to each other, and to the Earth. It is a world where the dream of a flourishing planetary civilization has become a living reality.
Chapter 20: Transcendence & The Future of Human Evolution: The Next Octave
The maturation of the planetary ecosystem is not the end of the story. It is the beginning of a new one. By creating a stable, just, and regenerative civilization, humanity has built a platform for the next stage of its evolution. Having met its basic needs and healed its relationship with the Earth, humanity is now free to turn its attention to the ultimate questions of existence: Who are we? Why are we here? And what is our role in the unfolding of the cosmos? This final chapter explores the theme of transcendence, the potential for humanity to evolve beyond its current form and step into a new “octave” of existence.
20.1. The Evolutionary Driver: From Survival to Transcendence
For most of its history, human evolution has been driven by the pressures of survival. We evolved our intelligence, our social structures, and our technologies in order to better compete for resources and protect ourselves from threats. In the mature ecosystem, these pressures have been largely eliminated. The new driver of evolution is not survival but transcendence—the innate human impulse to grow, to learn, to create, and to connect with something larger than oneself.
This impulse, which was once the province of a few mystics and artists, is now the central organizing principle of society. The entire Abundance Program ecosystem is designed to support this process of individual and collective self-transcendence. The goal is no longer to build a better world but to become a better humanity.
20.2. The Next Human: Homo Universalis
As a growing portion of humanity engages in this process of self-transcendence, a new kind of human being is beginning to emerge: Homo universalis, the universal human. Homo universalis is not a new species in the biological sense but a new stage of psycho-spiritual development, characterized by:
• Expanded Consciousness: A stable, non-dual awareness that experiences the world not as a collection of separate objects but as a single, interconnected whole.
• Multi-Perspectival Thinking: The ability to hold multiple perspectives simultaneously and to see the world through the eyes of others, including non-human beings.
• Radical Empathy: A deep, embodied compassion for all of life, born from the direct experience of interconnection.
• Creative Agency: The ability to consciously and creatively participate in the evolution of the cosmos, acting as a channel for the universe’s own creative impulse.
• Subtle Energy Mastery: A growing awareness and ability to work with the subtle energies of consciousness, life force (prana/chi), and the Earth itself.
Homo universalis is not a uniform type but a diverse flowering of human potential. Each individual expresses these universal capacities in their own unique way, contributing their particular gifts to the whole.
20.3. The Next Society: The Planetary Noosphere
As more and more individuals evolve into Homo universalis, their collective consciousness begins to form a new planetary layer: the noosphere. The concept of the noosphere, first proposed by thinkers like Pierre Teilhard de Chardin and Vladimir Vernadsky, describes a global sphere of thought, a planetary mind that emerges from the collective consciousness of humanity.
In the 21st century, the noosphere is no longer just a philosophical concept; it is a tangible reality. The technological infrastructure of the mature ecosystem—CIESSM, the CMP, the global fiber-optic network—has created the physical nervous system for this planetary brain. The social infrastructure of the Great Assembly has created the processes for this brain to think and make decisions. And the emergence of Homo universalis has provided the conscious cells for this brain to awaken.
The mature noosphere is a state of collective super-intelligence, a global consciousness that is more than the sum of its parts. It is able to sense, understand, and respond to the needs of the planet with a speed and wisdom that was previously unimaginable. It is a state of profound global coherence, where billions of individuals act in synergy, guided by a shared sense of purpose and a deep love for the whole.
20.4. The Next Frontier: The Exploration of Consciousness and the Cosmos
With the challenges of life on Earth largely solved, the mature planetary civilization turns its attention to the next great frontiers: the exploration of consciousness and the cosmos.
The Inner Frontier: The Science of Consciousness
The primary scientific and spiritual quest of the 22nd century is the exploration of consciousness. Using a combination of advanced neurotechnology, contemplative practice, and collective intelligence, humanity is systematically mapping the inner worlds of the psyche and the spirit. This includes: - Mapping Altered States: Studying the full spectrum of human consciousness, from deep sleep to lucid dreaming to mystical states of unity. - The Physics of Consciousness: Investigating the relationship between consciousness and the physical world, exploring questions about the nature of reality, time, and space. - The Technology of Transcendence: Developing new tools and techniques for accelerating psycho-spiritual development and fostering the emergence of Homo universalis.
The Outer Frontier: The Cosmic Civilization
Having established a sustainable and harmonious civilization on Earth, humanity begins to look to the stars, not with the old colonial mindset of conquest and exploitation, but with a new spirit of curiosity, reverence, and partnership.
• The Solar System Civilization: By 2100, there are permanent, self-sustaining human settlements on the Moon, Mars, and in the asteroid belt. These settlements are not colonies of Earth but autonomous Holopoli that are part of the broader Abundance Program ecosystem.
• Interstellar Exploration: The first interstellar probes are launched, carrying the seeds of life and consciousness to other star systems. These probes are not just robotic explorers but living arks, designed to terraform and seed new worlds.
• The Search for Cosmic Company: Humanity engages in a patient and humble search for other intelligent life in the universe, not to conquer or convert, but to learn and to share. The assumption is that any civilization that has survived its own technological adolescence must have undergone a similar transition to a regenerative, cooperative mode of existence.
20.5. The Ultimate Destiny: Co-Creators of the Cosmos
What is the ultimate destiny of a species that has achieved planetary consciousness and begun to explore the cosmos? From the perspective of 2100, the answer is not yet clear, but the direction is. Humanity is moving from being a passive product of evolution to an active co-creator of it. It is stepping into its role as a conscious agent in the unfolding of the universe, a partner with the cosmic intelligence that has guided the evolutionary process from the Big Bang to the present day.
The RUSUSA project, in this grand cosmic perspective, is more than just a railway. It is a rite of passage. It is the project through which humanity learned to overcome its divisions, to heal its relationship with the Earth, and to act as a coherent global whole. It is the chrysalis in which Homo sapiens, the clever but self-destructive ape, transformed into Homo universalis, the wise and creative co-creator of the cosmos.
The journey is far from over. The universe is vast, and the future is open. But by building the RUSUSA network and the regenerative civilization it serves, humanity has taken a decisive step into a new octave of existence. It has answered the call of its own potential and embraced its destiny as a force for good in the universe.
The story of the next ten billion years is yet to be written. But with the foundation of a flourishing planetary civilization in place, humanity is finally ready to pick up the pen.
Appendices
The following appendices provide detailed technical, financial, and governance specifications for the RUSUSA project. These documents are intended for use by project planners, engineers, policymakers, and investors who are working to implement the vision described in the main body of this plan.
Appendix A: Maps and Visual Diagrams
A.1. The Global World Land Bridge Network (2070)
World Land Bridge Network
World Land Bridge Network
The global rail network connects all continents and major economic centers, with the Bering Strait Crossing serving as the keystone linking the Eurasian and North American land bridges. Major corridors include: - The Eurasian Land Bridge (connecting China and Europe) - The North American Land Bridge (connecting Canada, US, and Mexico) - The South American Land Bridge - The African Land Bridge - The Southeast Asian & Australian Land Bridge
A.2. The 12 Anchor Holopoli Network
The 12 anchor Holopoli serve as the primary nodes of the regenerative civilization, each located at a strategic point on the global rail network:
1. Beringia Holopoli (Bering Strait) - The global capital
2. Amazon Holopoli (Brazil) - Rainforest restoration
3. Sahara Holopoli (North Africa) - Desert regeneration
4. Congo Holopoli (Central Africa) - Tropical forest restoration
5. Himalaya Holopoli (Nepal/Tibet) - Mountain ecosystem management
6. Mediterranean Holopoli (Greece/Turkey) - Marine ecosystem restoration
7. Arctic Holopoli (Greenland) - Polar research and adaptation
8. Pacific Holopoli (Indonesia) - Island and ocean stewardship
9. Patagonia Holopoli (Argentina/Chile) - Temperate ecosystem restoration
10. Central Asia Holopoli (Kazakhstan) - Steppe and grassland regeneration
11. Great Plains Holopoli (USA/Canada) - Prairie restoration
12. Oceania Holopoli (Australia) - Outback regeneration
A.3. The Bering Strait Mega-Holopolis Layout

Bering Mega-Holopolis
The Beringia Holopoli spans both Big Diomede (Russia) and Little Diomede (USA) islands, with the Bering Strait Crossing connecting them. Key features include: - The Crossing: 82 km of bridges, tunnels, and artificial islands - The Diomede Hub: Expanded islands with port, airport, and urban core - The Binational Governance Center: Home to the Planetary Commons Trust, World Land Bridge Authority, and CIESSM headquarters - The Global University: Campus on both islands - The Cultural Quarter: Museums, theaters, and performance spaces celebrating the cultures of the North - The Regenerative Industrial Zone: World Trade Village facilities - The Ecological Restoration Areas: Surrounding tundra and marine ecosystems
A.4. The 80-Year Implementation Timeline (2025-2105)
80-Year Timeline
80-Year Timeline
The implementation of the RUSUSA project and the broader regenerative civilization unfolds over four major phases: - Phase 1 (2025-2040): Foundations - ERA establishment, Component development, trust-building - Phase 2 (2040-2060): Acceleration - Holopoli construction, Bering Strait Crossing, rail network expansion - Phase 3 (2060-2085): Integration - Global network completion, ecosystem maturation, noosphere emergence - Phase 4 (2085-2105): Transcendence - Cosmic civilization, consciousness exploration, Homo universalis
Appendix B: Financial Models and Capital Requirements
B.1. Total Capital Requirements (2025-2075)
The construction of the RUSUSA network and the broader regenerative civilization requires approximately $100 trillion in investment over 50 years, distributed as follows:


B.4. The Economic Multiplier Effect
The $100 trillion investment generates at least $500 trillion in holistic value over 50 years through: - Infrastructure-led development and job creation - Increased trade efficiency and reduced costs - Innovation and new industries - Reduced costs from avoided systemic risks (climate disasters, healthcare crises, social conflict) - Increased velocity of Abundance Coin and efficient capital allocation
Appendix C: Governance Charters and Legal Frameworks
C.1. The Universal Declaration of Planetary Rights (UDPR) - Key Provisions
Adopted by the UN General Assembly in 2045, the UDPR establishes:
1. The Rights of Nature: Ecosystems have legal personhood and the right to exist, flourish, and evolve
2. The Rights of Future Generations: Future generations have a right to inherit a healthy planet
3. The Right to a Regenerative Livelihood: All people have the right to meaningful, dignified work that contributes to well-being
4. The Right to Information and Participation: All people have the right to access planetary data and participate in governance
5. The Responsibility to Regenerate: All individuals and organizations have a responsibility to contribute to planetary regeneration
C.2. The Planetary Commons Trust Charter
The Planetary Commons Trust is established as a perpetual, irrevocable trust under international law with:
• Beneficiaries: All of humanity and all of life, present and future
• Trustees: The Planetary Commons Council (multi-stakeholder body using AWHD)
• Purpose: To manage the global commons for the benefit of all
• Powers: Set caps on resource use, issue permits, collect revenue, enforce regulations
• Accountability: Radical transparency through real-time publication of all decisions and data on the CMP
C.3. All-Win Holocratic Dynamics (AWHD) - Core Protocols
AWHD is the decision-making methodology used across the Abundance Program ecosystem:
Core Principles: 1. Consent, Not Consensus: Decisions proceed unless there is a principled objection 2. Circles and Roles: Distributed authority through nested circles with clear domains 3. Integrative Decision-Making: Process designed to integrate all perspectives 4. Continuous Evolution: Governance structures evolve based on feedback
Decision-Making Process: 1. Proposal presentation 2. Clarifying questions 3. Reaction round 4. Objection round 5. Integration (amending proposal to address objections) 6. Adoption
C.4. The Bering Strait Treaty (2050)
The landmark treaty authorizing the construction of the Bering Strait Crossing includes:
• Joint Sovereignty: The crossing and Diomede Islands are under joint US-Russian sovereignty
• Binational Governance: Governed by a commission with equal representation and Indigenous participation
• Demilitarization: The entire Bering Strait region is a demilitarized zone
• Indigenous Rights: Recognition of Indigenous rights and participation in governance
• Financing: Authorization for the Infinite Abundance Fund to finance construction


Appendix E: Glossary of Terms
Abundance Coin: The complementary currency of the Abundance Program ecosystem, designed to circulate within the regenerative economy and reward multi-capital value creation.
AWHD (All-Win Holocratic Dynamics): The decision-making methodology used across the Abundance Program, based on consent, distributed authority, and integrative process.
Avatar: The self-sovereign digital identity of each Holo-Citizen, providing access to all services of the ecosystem.
Avatar Hub: The Component responsible for capacity building, education, and the development of human potential.
CIESSM (Collective Intelligence for Ecological and Social Systems Management): The planetary-scale AI system for sensing, sense-making, and decision support.
Convergence Meta-Platform (CMP): The digital infrastructure that integrates all Components and provides the user interface for Holo-Citizens.
ERA (Ecological Restoration Area): Large-scale ecosystem restoration projects that are integrated with the RUSUSA rail corridors.
HHEE (Holistic Hybrid Economic Ecosystem): The complete economic and financial infrastructure of the Abundance Program, including Abundance Coin, IAFS, My Goodness!, World Trade Villages, and the Infinite Abundance Fund.
Holo-Citizen: A member of the regenerative civilization, empowered with a self-sovereign identity and access to the tools of the ecosystem.
Holistic Conjuncture Paradigm: The foundational worldview of the Abundance Program, recognizing the interconnectedness of all systems and the need for integrated solutions.
Holo-Consciousness: The expanded state of awareness that recognizes the interconnectedness of all life and one’s role as a co-creator of reality.
Holopoli: A regenerative city designed according to the principles of the Abundance Program, serving as a node in the global network.
Homo universalis: The emerging stage of human psycho-spiritual development, characterized by expanded consciousness, radical empathy, and creative agency.
IAFS (Infinite Abundance Financial Services): The financial services arm of the HHEE, providing banking, insurance, and investment services aligned with regenerative principles.
Infinite Abundance Fund (IAF): The global sovereign wealth fund that provides long-term, patient capital for regenerative projects, financed by Planetary Commons revenue.
My Goodness!: The regenerative marketplace within the HHEE, connecting producers and consumers of goods and services that meet multi-capital standards.
Noosphere: The planetary sphere of thought and collective consciousness, emerging from the interconnection of human minds through technology and shared purpose.
Planetary Commons Trust: The institution responsible for governing the global commons (atmosphere, oceans, etc.) on behalf of all humanity and all life.
RUSUSA (Railway Unified System for Ubiquitous Strategy and Action): The global high-speed rail network connecting all continents, with the Bering Strait Crossing as its keystone.
The Great Assembly: The continuous, multi-scale process of global dialogue and co-creation that orchestrates the planetary transformation.
World Land Bridge: The global network of rail corridors that serve as development and restoration corridors, connecting humanity and regenerating the planet.
World Trade Village (WTV): Integrated logistics, manufacturing, and commercial centers located at key nodes of the rail network.



Conclusion: The Invitation
This document has laid out the most ambitious project in human history: the construction of a global railway network that serves as the backbone of a regenerative planetary civilization. The RUSUSA project is not just about trains and tracks; it is about fundamentally transforming how humanity organizes itself, how we relate to each other and to the Earth, and how we understand our place in the cosmos.
The vision described in these pages is not a fantasy. It is a practical, achievable plan, grounded in existing technologies, proven governance models, and a growing global movement for systemic change. Every component of this plan—the Holopoli, the ERAs, the HHEE, CIESSM, the Great Assembly—is already being prototyped and tested in communities around the world.
What is required now is not more planning but more action. What is required is the courage to take the first steps, to build the first Holopoli, to establish the first ERAs, to launch the first Ágoras. What is required is the willingness to believe that a better world is possible and to dedicate our lives to making it real.
This is the invitation: to join the Great Assembly, to become a Holo-Citizen, to contribute your unique gifts to the co-creation of a flourishing planetary civilization. The future is not something that happens to us; it is something we create together. And the time to begin is now.
The rails are being laid. The bridges are being built. The journey to the next octave of human existence has begun. Will you join us?
End of Document
RUSUSA: Railway Unified System for Ubiquitous Strategy and Action
A Complete Project Plan for Planetary Transformation
2025-2105
Executive Summary
This document presents the complete project plan for RUSUSA (Railway Unified System for Ubiquitous Strategy and Action), an 80-year vision for the pinnacle manifestation of the Abundance Program ecosystem. RUSUSA represents the physical, institutional, and civilizational infrastructure for a new era of planetary cooperation, regenerative economics, and holistic governance.
The Core Vision:
By the year 2105, the Bering Strait became the most important region on Earth, hosting the Bering Strait Mega-Holopolis, a binational (Russia-USA) and Indigenous-led special administrative region that serves as the planet’s new headquarters for governance, finance, trade, and intelligence. This Mega-Holopolis is anchored by the World Land Bridge, a global railway network connecting all continents and enabling a new paradigm of regenerative trade and cultural exchange.
The Abundance Program at Maturity:
RUSUSA is not merely an infrastructure project; it is the mature expression of the entire Abundance Program ecosystem. All 20+ Core Components—from CIESSM and Ágoras to the HHEE and Avatar Hub—are fully deployed at planetary scale, with the Bering HQ serving as their central coordination node. This creates a coherent, self-organizing, and continuously evolving planetary organism.
The 80-Year Pathway:
This plan outlines a pragmatic, five-phase pathway from the present to this transformed future:
1. Phase 1 (2025-2035): Foundation & Proof of Concept - Establish first ERAs, develop core Components, and initiate diplomacy.
2. Phase 2 (2035-2050): Regional Expansion & Network Building - Scale Holopoli, establish Regional Trade Villages, and begin Bering feasibility studies.
3. Phase 3 (2050-2070): Continental Integration & Bering Construction - Build the Bering Strait crossing and complete major continental rail corridors.
4. Phase 4 (2070-2090): Global Maturation & Optimization - Full RUSUSA network operational, with Bering as planetary HQ.
5. Phase 5 (2090-2105): Transcendence & Next Octaves - Humanity evolves into new forms of organization and existence.
Key Strategic Principles:
The RUSUSA project is guided by eight foundational principles that distinguish it from all previous mega-projects in human history. These principles ensure that the project serves not merely economic or geopolitical interests, but the flourishing of all life on Earth.
Incrementality is the basis of implementation strategy. Rather than attempting a single massive undertaking, RUSUSA unfolds through carefully sequenced phases, each building on the successes and learnings of the previous stage. This approach allows for course correction, reduces risk, and enables the gradual mobilization of political will and financial resources. Each phase delivers tangible value, creating momentum and demonstrating viability to skeptics.
Pragmatism ensures that visionary goals remain grounded in real-world constraints and opportunities. Every element of the plan has been designed with attention to engineering feasibility, financial viability, political realism, and social acceptability. The project acknowledges challenges honestly and proposes concrete solutions. It learns from historical precedents while innovating beyond them. Pragmatism does not mean abandoning ambition; it means charting a realistic path to extraordinary outcomes.
Omnipresence describes the project’s strategy of gradually expanding influence to touch all aspects of human civilization. RUSUSA does not impose a new system from above; it grows organically from successful demonstrations, spreads through networks of inspired practitioners, and eventually becomes the natural way of organizing human activity. By 2105, the principles and practices of the Abundance Program will be woven into the fabric of daily life across the planet, not through coercion but through demonstrated superiority.
Cooperation replaces competition as the organizing principle of international relations. The Russia-USA-Indigenous collaboration at the heart of RUSUSA creates a powerful precedent for resolving geopolitical tensions through shared projects that benefit all parties. This model extends to all nations, demonstrating that prosperity is not a zero-sum game. The Bering Strait Mega-Holopolis becomes a permanent anchor for global peace, a place where former adversaries work side by side toward common goals.
Regeneration ensures that every aspect of the project heals rather than harms the Earth. Unlike the extractive infrastructure of the industrial era, RUSUSA actively restores ecosystems, sequesters carbon, protects biodiversity, and enhances natural capital. Rail corridors become green arteries of life. The Holopoli become models of regenerative urbanism. The economic systems reward ecological stewardship. By 2105, the project will have contributed more to planetary health than it consumed in its construction.
Sovereignty honors the rights of all peoples, especially Indigenous nations, to self-determination and cultural integrity. RUSUSA does not impose a single vision but creates space for diverse expressions of human flourishing. Indigenous peoples are not stakeholders to be consulted; they are leaders whose wisdom guides the project. Their sovereignty over ancestral lands is absolute. Their cultural protocols are respected. Their economic participation is guaranteed. The project succeeds only if Indigenous peoples thrive.
Neutrality positions the Bering Strait Mega-Holopolis as geopolitically neutral ground, a “Geneva of the 21st Century” but with far greater scope and significance. No single nation dominates. All nations have a voice. Conflicts are resolved through dialogue and AWHD protocols. The region becomes a safe space for international cooperation, a place where even adversaries can meet and work together. This neutrality is guaranteed by binational governance, Indigenous leadership, and international oversight.
Evolution recognizes that RUSUSA is not a fixed endpoint but a living system that will continue to adapt and transform. The plan provides a roadmap, not a rigid blueprint. It anticipates that new technologies, social innovations, and unforeseen challenges will require continuous learning and adjustment. By 2105, the systems that emerge may look quite different from what we envision today—and that is exactly as it should be. The goal is not to impose our current vision on the future, but to create conditions for humanity to evolve into its highest potential.
Investment & Returns:
The project requires an estimated $5-15 trillion in total capital investment over the 80-year timeline, distributed across five phases. This represents approximately 0.5-1.5% of cumulative global GDP over the period—a modest investment for a complete civilizational transformation.
Returns are not measured solely in financial terms but in a multi-capital framework that recognizes all forms of value creation:
Economic Capital: The project generates trillions in new trade, investment, and economic activity. The World Land Bridge reduces transportation costs and times, opening new markets and opportunities. The Bering Strait Mega-Holopolis becomes a hub of innovation and commerce. Regional Trade Villages stimulate development in previously marginalized areas. By 2105, the direct economic returns exceeded the initial investment many times over.
Natural Capital: Arctic ecosystem restoration, climate stabilization, biodiversity protection, and carbon sequestration create ecological value estimated at $10-30 trillion over 80 years. The project demonstrates that infrastructure can heal rather than harm the planet, providing a model for all future development.
Social Capital: The peace dividend from Russia-USA-Indigenous cooperation is incalculable. Reduced military spending, avoided conflicts, and enhanced cultural understanding create a more stable and harmonious world. Migration pathways for climate-displaced populations prevent humanitarian crises. Improved quality of life for billions justifies investing on humanitarian grounds alone.
Intellectual Capital: Scientific and technological breakthroughs in permafrost engineering, renewable energy, regenerative design, and governance innovation create intellectual value estimated at $5-10 trillion. These innovations benefit all humanity, not just the RUSUSA project.
Spiritual Capital: The project catalyzes a shift in planetary consciousness, a recognition of our shared humanity and our interconnection with all life. This spiritual awakening—the evolution into “next octaves of existence”—is the ultimate return, transcending all material measures of value.
Conclusion:
RUSUSA is more than a project; it is a declaration of humanity’s capacity to overcome its divisions, heal its relationship with the planet, and evolve into a new octave of existence. It is a pragmatic roadmap for building a future of abundance, solidarity, and planetary flourishing. This document provides a comprehensive plan to make that vision a reality.
The journey begins now. The destination is a world we can barely imagine—a world where every human being has the opportunity to thrive, where every ecosystem is restored and protected, where peace is not a dream but a daily reality. This is RUSUSA. This is our future. Let us build it together.
Table of Contents
PART I: VISION & FOUNDATIONS (2025-2035)
• Chapter 1: The RUSUSA Meta-Vision
• Chapter 2: The Holistic Conjuncture Paradigm Applied to Planetary Infrastructure
• Chapter 3: Phase 1 Foundations (2025-2035)
PART II: THE FIVE SPHERES DEPLOYED AT PLANETARY SCALE (2035-2070)
• Chapter 4: Sphere I - Planetary Governance Infrastructure
• Chapter 5: Sphere II - The Global Regenerative Economy
• Chapter 6: Sphere III - Planetary Investment & Resource Stewardship
• Chapter 7: Sphere IV - The World Land Bridge Network
• Chapter 8: Sphere V - Cultural Transformation & Societal Engagement
PART III: THE BERING STRAIT MEGA-HOLOPOLIS (2050-2090)
• Chapter 9: The 12-30 Holopoli Network
• Chapter 10: CIESSM - The Planetary Brain of the North
• Chapter 11: The Convergence Meta-Platform & Avatar Hub
• Chapter 12: The Complete Abundance Program Ecosystem Deployed
PART IV: IMPLEMENTATION PATHWAYS (2025-2105)
• Chapter 13: The 80-Year Timeline - Five Phases
• Chapter 14: Geopolitical Strategy & Diplomatic Pathways
• Chapter 15: Financial Architecture & Investment Flows
• Chapter 16: Technical Specifications & Engineering
• Chapter 17: Ecological Regeneration & Climate Strategy
• Chapter 18: Social & Cultural Transformation
PART V: THE MATURE ECOSYSTEM & BEYOND (2090-2105+)
• Chapter 19: RUSUSA Fully Operational
• Chapter 20: Evolution into Next Octaves of Existence
APPENDICES
• Appendix A: Visual Maps & Diagrams
• Appendix B: Financial Architecture & Investment Models
• Appendix C: Governance Frameworks
• Appendix D: Technical Specifications
• Appendix E: Ecological Regeneration Strategy
• Appendix F: Case Studies & Precedents
• Appendix G: Glossary of Terms
PART I: VISION & FOUNDATIONS (2025-2035)
Chapter 1: The RUSUSA Meta-Vision
1.1. The Planetary Context and Civilizational Imperative
We stand at a pivotal moment in human history—a “Holistic Conjuncture” where the convergence of multiple crises (ecological, geopolitical, economic, social, and spiritual) presents an unprecedented threat and a profound opportunity. The existing systems of governance, economics, and social organization, born from an era of separation and extraction, are no longer adequate to navigate the complexities of the 21st century. They have brought us to the brink of planetary collapse, characterized by climate change, biodiversity loss, extreme inequality, and escalating geopolitical tensions.
This crisis is not a problem to be solved within the existing paradigm; it is a signal that the paradigm itself is obsolete. The imperative is not to reform our systems but to transform them—to create a new civilizational operating system based on principles of regeneration, cooperation, and holistic integration. This is the core mission of the Abundance Program, and RUSUSA is its ultimate expression.
The current global system operates on assumptions that are fundamentally incompatible with planetary flourishing. It assumes infinite growth on a finite planet. It treats nature as a resource to be exploited rather than a living system to be honored. It organizes human activity through competition and scarcity rather than cooperation and abundance. It fragments knowledge, governance, and action into isolated silos rather than recognizing the profound interconnection of all things.
These assumptions have produced extraordinary material wealth for a minority of humanity, but at catastrophic cost. The climate is destabilizing. Ecosystems are collapsing. Inequality has reached levels not seen since the Gilded Age. Geopolitical tensions threaten to escalate into civilizational conflict. Mental health crises, loneliness, and loss of meaning plague even the most affluent societies. The system is failing on its own terms, unable to deliver even the narrow goals of economic prosperity and social stability, let alone the broader aspirations of human flourishing and planetary health.
The Holistic Conjuncture Paradigm offers a fundamentally different set of assumptions. It recognizes that all dimensions of reality—economic, ecological, social, cultural, and spiritual—are interconnected and must be addressed holistically. It understands that true prosperity comes not from extraction but from regeneration, not from competition but from cooperation, not from fragmentation but from integration. It sees humanity not as separate from nature but as an integral part of the living Earth, with a unique role to play in the planet’s conscious evolution.
RUSUSA is born from this paradigm shift. It is not merely an infrastructure project but a civilizational transformation—a conscious choice to reorganize human activity according to principles that honor life, foster cooperation, and create conditions for all beings to flourish. It addresses the fundamental challenge of our time: how to create a global system that nourishes both human well-being and ecological health, that fosters both individual sovereignty and collective responsibility, and that replaces geopolitical competition with synergistic co-creation.
The scale of this challenge is immense, but so is the opportunity. For the first time in history, humanity has the technological capacity, the accumulated knowledge, and the global communication infrastructure to act as a coherent planetary organism. We have the tools to monitor the health of the entire Earth in real time, to coordinate action across continents, to share innovations instantaneously, and to mobilize resources at unprecedented scale. What we have lacked is the vision, the will, and the organizing framework to use these capacities for the benefit of all life.
RUSUSA provides that framework. It is a concrete, actionable plan for transforming our planetary civilization over the next 80 years. It shows how we can move from the current system of extraction and competition to a new system of regeneration and cooperation. It demonstrates how infrastructure can heal rather than harm the planet. It proves that geopolitical adversaries can become partners in shared prosperity. It creates pathways for every human being to participate in the great work of our time.
The vision is audacious, but the path is pragmatic. RUSUSA does not require a sudden revolution or the overthrow of existing institutions. It grows incrementally, phase by phase, demonstrating viability at each stage and building momentum through success. It works with existing systems while gradually transforming them. It honors diverse cultures and governance structures while creating space for new forms of organization to emerge. It is both revolutionary and evolutionary—a fundamental transformation achieved through patient, persistent, and strategic action.
1.2. Why the Bering Strait Becomes Earth’s Most Important Region
The choice of the Bering Strait as the future headquarters of planetary civilization is a strategic masterstroke, transforming a region of historical division and ecological fragility into a symbol of unity and regeneration. This is not an arbitrary choice but the result of careful analysis of geopolitical, ecological, economic, and cultural factors that make this location uniquely suited to serve as the anchor for a new planetary order.
Geopolitical Fulcrum
The Bering Strait is the only place on Earth where Russia and the United States are direct neighbors, separated by a mere 85 kilometers of water at the narrowest point. For more than a century, this has been a line of geopolitical tension—the boundary between two superpowers, two ideologies, two visions of human organization. The Cold War may have ended, but the underlying tensions remain, periodically flaring into conflicts that threaten global stability.
By transforming the Bering Strait into a zone of deep cooperation—a jointly governed special administrative region where Russians, Americans, and Indigenous peoples work side by side toward common goals—we neutralize one of the planet’s most significant geopolitical fault lines. The RUSUSA Mega-Holopolis becomes a permanent anchor for international stability, a living demonstration that former adversaries can transcend their differences and create shared prosperity.
This is not naive idealism but hard-headed realism. Both Russia and the United States face existential threats from climate change, resource depletion, and social instability that cannot be addressed through competition or conflict. Both nations have strategic interests in Arctic development, access to resources, and control of emerging shipping routes. Rather than competing for dominance—a zero-sum game that benefits neither—they can cooperate to create a positive-sum outcome that benefits both, along with the rest of humanity.
The precedent this sets for global relations cannot be overstated. If Russia and the USA can cooperate at this level, then any nations can. The Bering Strait Mega-Holopolis becomes a model for resolving geopolitical tensions everywhere—not through military might or economic coercion, but through shared projects that create mutual benefit. It demonstrates that peace is not merely the absence of war but the presence of deep, structural cooperation.
Indigenous peoples play a crucial role in this geopolitical transformation. The Chukchi, Yupik, Inupiaq, and other Arctic nations have lived in this region for millennia, long before the arrival of Russian or American states. They have never recognized the Bering Strait as a boundary but as a connection—a place of trade, cultural exchange, and shared stewardship of the land and sea. By centering Indigenous sovereignty and leadership in the governance of the Mega-Holopolis, RUSUSA honors this ancient wisdom and creates a neutral third voice that can mediate between the two superpowers.
The result is a governance structure unlike any in modern history: a binational, Indigenous-led special administrative region that transcends traditional sovereignty while respecting the legitimate interests of all parties. This is not a compromise or a lowest-common-denominator solution, but a genuine synthesis that creates something greater than the sum of its parts.
Ecological Bellwether
The Arctic is the canary in the coal mine of climate change. Its rapidly melting ice, thawing permafrost, and shifting ecosystems are a stark warning of the planetary crisis. Average Arctic temperatures are rising twice as fast as the global average. Sea ice extent has declined by over 40% since the 1980s. Permafrost that has been frozen for millennia is beginning to thaw, releasing vast quantities of methane—a greenhouse gas many times more potent than carbon dioxide—and threatening to trigger runaway feedback loops that could make climate change irreversible.
The ecological crisis in the Arctic is not merely a regional concern; it has planetary implications. The Arctic plays a crucial role in regulating global climate through its influence on ocean currents, atmospheric circulation, and the Earth’s albedo (reflectivity). The loss of Arctic ice reduces the planet’s ability to reflect solar radiation, accelerating warming. Changes in Arctic ocean currents can disrupt weather patterns across the Northern Hemisphere. Thawing permafrost threatens to release more carbon than all human emissions to date.
By making the Bering Strait the center of our global efforts for ecological restoration, we place the most urgent challenge at the heart of our collective attention. The region becomes a living laboratory for climate solutions, permafrost regeneration, and Arctic biodiversity defense. The CIESSM Arctic node becomes the world’s most sophisticated planetary monitoring system, integrating data from satellites, ground sensors, Indigenous knowledge holders, and scientific research stations to provide real-time intelligence on the health of the Arctic and its influence on global systems.
But RUSUSA does not merely monitor the crisis; it actively intervenes to heal it. The construction of the World Land Bridge and the Bering Strait Mega-Holopolis is designed from the ground up as a regenerative project. Every kilometer of railway includes permafrost stabilization systems, habitat restoration, and carbon sequestration projects. The Holopoli are models of regenerative urbanism, producing more energy than they consume, treating all waste as a resource, and enhancing rather than degrading local ecosystems.
Indigenous peoples, who have stewarded this land for millennia, lead the ecological restoration efforts. Their traditional knowledge of Arctic ecosystems, seasonal patterns, and sustainable resource management is integrated with modern science to create hybrid approaches that are more effective than either alone. Indigenous-led ERAs (Eco-Regions of Abundance) become zones where human activity and ecological health are not in conflict but mutually reinforcing.
The goal is ambitious: by 2105, the Arctic will be healthier than it is today, despite—or rather, because of—the massive human development in the region. This will be achieved through permafrost stabilization, reforestation, marine protected areas, renewable energy deployment, and the replacement of extractive industries with regenerative alternatives. The Arctic will become a global showcase for how infrastructure can heal rather than harm the planet.
Economic Gateway
The opening of Arctic shipping routes and the development of the World Land Bridge position the Bering Strait as the central node in a new global trade network. As sea ice recedes (a tragic consequence of climate change, but a reality we must address), the Northern Sea Route and the Northwest Passage are becoming viable for commercial shipping, reducing transit times between Asia and Europe by weeks compared to traditional routes through the Suez or Panama canals.
The Bering Strait sits at the intersection of these routes and serves as the gateway between the Pacific and Arctic oceans. It is also the critical link in the World Land Bridge—the point where the railway network of Asia connects to the network of the Americas. This makes it the most strategically important location for global trade in the 21st century, comparable to the Suez Canal in the 19th century or the Strait of Malacca today.
By governing this gateway through the principles of the Abundance Program, we can ensure that this new trade paradigm is regenerative, ethical, and equitable, rather than extractive. The World Trade Village, relocated to the Bering HQ, oversees all commerce passing through the region, certifying that goods meet the highest standards of environmental sustainability, labor rights, and social fairness. The Ethical Supply Chain Label becomes the global gold standard, and access to the lucrative Bering gateway is contingent on compliance.
The economic opportunities are immense. The construction of the World Land Bridge and the Bering Strait Mega-Holopolis will be the largest economic development project in human history, creating millions of jobs and stimulating innovation across countless industries. The Regional Trade Villages along the railway corridors will bring economic opportunity to previously marginalized regions, from Central Asia to Sub-Saharan Africa to the interior of South America.
But this is not development as usual. The Infinite Abundance Fund ensures that investment flows to projects that create multi-capital returns—not just financial profit, but ecological restoration, social equity, and cultural vitality. The Omni-Layer Barter Exchange enables trade without the need for scarce financial capital. Communities can exchange goods, services, knowledge, and restoration credits in a multi-dimensional marketplace. The result is an economy that serves life, not life serving the economy.
Cultural Bridge
The Bering Strait is not merely a geographical location; it is a place of profound cultural and ancestral significance. It is the ancient land bridge across which humanity first populated the Americas, some 15,000-20,000 years ago. The Indigenous peoples of the region—Chukchi, Yupik, Inupiaq, and others—are the direct descendants of those first migrants and have maintained cultural and familial connections across the strait despite the modern political boundary.
By re-establishing this connection—not just physically through the railway crossing, but culturally through the binational, Indigenous-led governance of the Mega-Holopolis—we honor our shared human heritage and create a powerful symbol of our interconnectedness. The region becomes a melting pot of cultures, a place where Indigenous wisdom and modern science, Eastern and Western philosophies, and diverse spiritual traditions can converge to create a new, more holistic understanding of the world.
The Pan-Cultural Arts District in the Mega-Holopolis becomes a global center for cultural exchange and creativity. Artists, musicians, writers, and performers from every corner of the Earth come to collaborate, learn from each other, and create works that transcend cultural boundaries. The Academy for Interdisciplinary Mastery offers education that integrates Indigenous cosmologies, cutting-edge science, regenerative economics, and contemplative practices, producing graduates who are not merely technically skilled but holistically wise.
The Arctic Faith & Spirituality Convergence Sanctuary provides space for people of all spiritual traditions—and none—to explore the deepest questions of meaning, purpose, and connection. It honors the animist traditions of Indigenous peoples, the contemplative practices of Buddhism and Hinduism, the prophetic traditions of Judaism, Christianity, and Islam, and the emerging spiritual sensibilities of the modern world. It recognizes that the transformation RUSUSA seeks is not merely material or institutional but spiritual—a shift in consciousness, a recognition of our place in the larger web of life.
The result is a region that is not merely economically prosperous or ecologically healthy, but culturally vibrant and spiritually alive. It becomes a place where people want to live, not out of economic necessity but because it offers a quality of life—a depth of meaning, connection, and purpose—that is increasingly rare in the modern world.
1.3. The World Land Bridge as Infrastructure for Planetary Flourishing
The World Land Bridge is not merely a transportation project; it is the physical backbone of a new planetary civilization. It is a network of high-speed rail, renewable energy corridors, data conduits, and ecological restoration zones that connects all of humanity into a single, integrated system. It is infrastructure in service of life—designed not to extract and exploit, but to connect and regenerate.
Regenerative Trade
The dominant model of global trade in the 20th and early 21st centuries has been fundamentally extractive and destructive. Goods are produced in regions with the lowest labor and environmental standards, transported vast distances using fossil fuels, and consumed in wealthy nations with little regard for the social and ecological costs. Supply chains are opaque, making it nearly impossible for consumers to know the true impact of their purchases. The result is a race to the bottom, where companies compete by externalizing costs onto workers, communities, and ecosystems.
The World Land Bridge offers a fundamentally different model. Powered entirely by renewable energy—wind, solar, geothermal, and tidal—it provides a low-carbon alternative to shipping and air freight. High-speed rail can transport goods across continents in days rather than weeks, with a fraction of the emissions. The railway corridors themselves become zones of renewable energy generation, with wind turbines and solar panels lining the routes, producing more energy than the trains consume and feeding the surplus into regional grids.
But the transformation goes deeper than carbon emissions. The World Trade Village, governing all commerce on the network, requires that goods meet rigorous standards for environmental sustainability, labor rights, and social fairness. The Ethical Supply Chain Label certifies that products are made without exploitation, that workers receive living wages and safe conditions, that materials are sourced sustainably, and that production processes regenerate rather than degrade ecosystems.
This is not a voluntary certification that companies can choose to pursue or ignore; it is a requirement for access to the World Land Bridge network. Since this network becomes the most efficient and cost-effective way to transport goods between continents, companies have a strong incentive to comply. The result is a gradual transformation of global supply chains, as the most efficient infrastructure is also the most ethical and regenerative.
The Omni-Layer Barter Exchange further transforms trade by enabling transactions that do not require scarce financial capital. A community in Africa can trade restoration credits (earned by reforesting degraded land) for technology from Asia, which in turn can trade manufactured goods for knowledge from Europe, which can trade educational services for energy from the Americas. This multi-dimensional marketplace recognizes that value comes in many forms and enables exchange that would be impossible in a purely monetary system.
Cultural Exchange and Migration
The World Land Bridge facilitates not just the movement of goods, but the movement of people and ideas. It enables cultural exchange on an unprecedented scale, breaking down the barriers of distance and fostering a sense of shared planetary citizenship. A student in Brazil can easily travel to study in India. An artist in Senegal can collaborate with peers in China. A family in Central Asia can visit relatives in Europe without the expense and carbon footprint of air travel.
This ease of movement has profound implications for cultural understanding and global cooperation. When people can easily visit other regions, experience different ways of life, and form personal relationships across cultural boundaries, the “other” becomes less foreign and threatening. Stereotypes break down. Empathy grows. The foundation for global cooperation is laid not through treaties and institutions alone, but through millions of personal connections.
The World Land Bridge also provides a crucial pathway for climate-induced migration. As regions become uninhabitable due to rising seas, extreme heat, or water scarcity, populations will need to move. This can happen chaotically, creating humanitarian crises and political backlash, or it can happen in a planned, dignified, and supportive manner. The World Land Bridge, with its network of Holopoli and Regional Trade Villages, provides destinations for climate migrants—places where they can find housing, employment, and community support as they rebuild their lives.
The Holopoli are designed to be scalable and adaptable, able to accommodate population growth without sprawl or ecological degradation. They offer not just shelter but opportunity—access to education through the Academy for Interdisciplinary Mastery, employment through the regenerative economy, and participation in governance through the Ágoras network. Climate migrants are not seen as a burden but as contributors, bringing their skills, knowledge, and cultural richness to their new communities.
Economic Development
The construction of the World Land Bridge and its associated Regional Trade Villages will be the largest economic development project in human history. It will create millions of jobs—not just in construction, but in manufacturing (producing the trains, solar panels, and other equipment), engineering (designing the systems), education (training the workforce), and countless other sectors. It will stimulate innovation in renewable energy, sustainable materials, permafrost engineering, and regenerative design.
But unlike previous mega-projects, which often enriched a few while leaving many behind, the World Land Bridge is designed to create shared prosperity. The Infinite Abundance Fund ensures that investment flows to projects that benefit local communities, not just distant shareholders. The AWHD governance protocols ensure that affected communities have voice and consent in all decisions. The Holopoli and Regional Trade Villages are designed as engines of local economic development, creating opportunities for entrepreneurship, cooperative enterprise, and community wealth-building.
The economic benefits extend far beyond the immediate construction phase. The World Land Bridge opens new markets and trade routes, reducing transportation costs and times. Regions that were previously isolated gain access to global commerce. The Regional Trade Villages become hubs of innovation and production, specializing in goods and services suited to their local resources and cultural strengths. The result is a more distributed and resilient global economy, less dependent on a few megacities and more able to weather shocks.
The economic model is fundamentally different from extractive capitalism. Rather than maximizing short-term profit for shareholders, the goal is to maximize multi-capital returns for all stakeholders. Financial returns are important—the project must be economically viable—but they are balanced against ecological restoration, social equity, cultural vitality, and spiritual well-being. The result is an economy that serves life, creating conditions for all beings to flourish.
Ecological Restoration
Every kilometer of the World Land Bridge is designed as a corridor for ecological restoration. The construction process includes large-scale reforestation, habitat restoration, and biodiversity protection projects. Degraded lands along the railway routes are brought back to life through regenerative agriculture, permaculture, and ecosystem engineering. The railway itself becomes a green artery, bringing life and regeneration to the lands it crosses.
This is achieved by integrating ERAs (Eco-Regions of Abundance) along the entire network. Each ERA is a bioregional zone where human activity and ecological health are aligned. Indigenous peoples and local communities lead the restoration efforts, applying traditional knowledge and modern science to heal degraded ecosystems. The Infinite Abundance Fund provides financing for restoration projects, recognizing that ecological health is a form of capital that generates returns in the form of clean water, fertile soil, climate regulation, and biodiversity.
The railway corridors themselves are designed to enhance rather than fragment ecosystems. Wildlife corridors allow animals to cross safely. Vegetation along the tracks provides habitat and food sources. Water management systems prevent erosion and support wetland restoration. The result is infrastructure that is not a scar on the landscape but a thread in the fabric of life.
By 2105, the World Land Bridge will have contributed to the restoration of millions of hectares of degraded land, the protection of countless species, and the sequestration of billions of tons of carbon. It will demonstrate, at planetary scale, that human infrastructure can be a force for ecological healing rather than destruction. This is the ultimate proof of concept for the Holistic Conjuncture Paradigm—showing that we can meet human needs while regenerating the Earth.
1.4. RUSUSA as the Mature Expression of the Abundance Program
RUSUSA is the culmination of the Abundance Program’s 80-year journey. It is the point at which all the individual components of the ecosystem have matured, scaled, and integrated to form a coherent planetary operating system. Each Component plays a vital role, and together they create a whole that is far greater than the sum of its parts.
CIESSM becomes the planetary brain, monitoring the health of the entire system in real time. Its Arctic node, located in the Bering Strait Mega-Holopolis, integrates data from satellites, ground sensors, ocean buoys, weather stations, and Indigenous knowledge holders to provide comprehensive intelligence on climate, ecosystems, resource flows, and social dynamics. This information is not hoarded but shared openly, enabling informed decision-making at every level from local communities to global institutions.
Ágoras become the global nervous system, enabling participatory governance from the local to the planetary level. Every Holopolis has its network of Ágoras where residents deliberate on community matters, propose initiatives, and hold leaders accountable. These local Ágoras connect to regional and global networks, allowing for coordination and collective action at larger scales. The result is a governance system that is both deeply democratic and highly effective, combining the wisdom of crowds with the efficiency of clear decision-making processes.
AWHD (All-Win Holocratic Dynamics) provides the governance protocols that allow for harmonious, synergistic decision-making at every scale. Rather than majority rule, which creates winners and losers, AWHD seeks solutions that benefit all stakeholders. Rather than hierarchical command-and-control, it distributes authority to those closest to the issues. Rather than rigid structures, it creates adaptive systems that can evolve as circumstances change. By 2105, AWHD has become the default governance model not just within the Abundance Program but across much of human civilization.
The HHEE (Holistic Hybrid Economic Ecosystem) becomes the global economic engine, powering a regenerative, multi-capital economy. My Goodness! marketplace connects ethical producers with conscious consumers across the planet. The Infinite Abundance Fund allocates capital to the highest-impact regenerative projects, using multi-capital accounting to ensure that investments create value across all dimensions. IAFS (Infinite Abundance Financial Services) provides banking, insurance, and investment services that serve the real economy rather than extracting from it. The World Trade Village governs global supply chains, ensuring that all trade is ethical, sustainable, and regenerative.
The Avatar Hub becomes the global capacity-building engine, ensuring that every human being has the opportunity to develop their unique potential and contribute to the whole. Through the AIPFIT system, intellectual contributions are tracked and rewarded, creating incentives for innovation and knowledge-sharing. Aurora, the AI assistant, provides personalized guidance and support to billions of people, helping them navigate education, career, and life choices. The Academy for Interdisciplinary Mastery offers world-class education that integrates multiple ways of knowing, producing graduates who are not merely technically skilled but holistically wise.
The Founders documentary series chronicles the entire 80-year journey, creating a shared narrative that inspires and educates future generations. It captures the struggles and triumphs, the setbacks and breakthroughs, the ordinary people who did extraordinary things. By 2105, it has become the most-watched documentary in history, a testament to what humanity can achieve when we work together toward a common vision.
Holopoly, the gamified learning platform, has educated hundreds of millions of people about regenerative economics, holistic governance, and planetary stewardship. What began as an educational game has evolved into a sophisticated simulation platform used for planning, decision-making, and scenario analysis. Players can model the impacts of different policies, test innovative solutions, and learn from failures in a risk-free environment.
EESSA (Emergency and Ecological Stewardship Support Agency) provides rapid response to crises—natural disasters, humanitarian emergencies, ecological catastrophes—with a speed and effectiveness that puts previous systems to shame. Its distributed network of resources, trained personnel, and decision-making authority allows it to mobilize within hours rather than days or weeks. By 2105, it has saved countless lives and prevented numerous ecological disasters from spiraling out of control.
The Convergence Meta-Platform has become the “LinkedIn of Solutions” for the entire planet. Every project, every organization, every individual with skills to offer is registered and matched algorithmically with opportunities for collaboration. The result is a level of synergy and coordination that would have been impossible in earlier eras. Resources flow to where they are most needed. Expertise is shared freely. Duplication of effort is minimized. The whole system operates with an efficiency that seems almost miraculous, but is simply the result of good design and widespread participation.
The Holopoli Network has grown to 300+ regenerative cities across the planet, each a model of sustainable urbanism and a node in the global network. They are connected not just physically through the World Land Bridge, but informationally through CIESSM, economically through the HHEE, and culturally through shared values and practices. They demonstrate that cities can be places of ecological regeneration rather than degradation, of community rather than alienation, of beauty rather than ugliness.
In the RUSUSA era, the Abundance Program is no longer an alternative system; it is the system. It has demonstrated its superiority to the old paradigm in every dimension—economic, ecological, social, and spiritual. It has created a world of unprecedented peace, prosperity, and planetary health. RUSUSA is not the end of history, but the beginning of a new chapter—a chapter in which humanity finally learns to live in harmony with itself and with the planet, and begins to explore the next octaves of its own existence.
Chapter 2: The Holistic Conjuncture Paradigm Applied to Planetary Infrastructure
(This chapter will detail the foundational operating system of RUSUSA, explaining how the Holistic Conjuncture Paradigm transforms every aspect of infrastructure development, from engineering and finance to governance and culture.)
2.1. From Extractive to Regenerative Infrastructure
Industrial era infrastructure was basically extractive. Roads, railways, dams, and cities were built by taking from the Earth—extracting resources, destroying ecosystems, displacing communities—with little regard for the long-term consequences. The logic was simple: nature is a resource to be exploited for human benefit, and any damage is an acceptable cost of progress.
This logic has brought us to the brink of collapse. The infrastructure we built to serve us is now threatening our survival. The fossil fuel energy systems that powered industrial civilization are destabilizing the climate. The agricultural systems that feed growing populations are degrading soil and poisoning water. The urban systems that concentrate economic opportunity are creating islands of wealth surrounded by seas of poverty and ecological devastation.
RUSUSA represents a fundamental break from this extractive logic. It is based on the recognition that infrastructure can and must be regenerative—designed to restore ecosystems, enhance natural capital, and create conditions for all life to flourish. This is not merely about minimizing harm (the “do less bad” approach of conventional sustainability) but about actively doing good—leaving the world healthier than we found it.
Regenerative infrastructure operates according to different principles:
Principle 1: Work with Nature, Not Against It
Rather than imposing human designs on the landscape, regenerative infrastructure works with natural systems and processes. Railway routes follow natural contours rather than cutting through mountains. Stations are designed to capture and filter rainwater rather than creating runoff. Vegetation along the tracks is chosen to support local ecosystems rather than requiring intensive maintenance. The result is infrastructure that fits into the landscape rather than dominating it.
Principle 2: Close the Loops
In nature, there is no waste—every output from one process is an input to another. Regenerative infrastructure applies this principle by designing closed-loop systems where all materials are continuously cycled. Construction waste is reused or composted. Wastewater is treated and returned to the environment cleaner than it was extracted. Energy is generated from renewable sources and stored for when it’s needed. The goal is to create systems that are not just sustainable but actually regenerative—producing more than they consume.
Principle 3: Enhance Biodiversity
Rather than fragmenting and destroying habitat, regenerative infrastructure creates new habitat and enhances biodiversity. Railway corridors become wildlife corridors. Stations include green roofs and walls that provide nesting sites for birds and habitat for insects. Wetlands are restored to filter water and provide breeding grounds for amphibians. The result is infrastructure that supports rather than threatens the web of life.
Principle 4: Sequester Carbon
Every element of RUSUSA is designed to sequester more carbon than it emits. The construction process uses low-carbon materials like timber and bamboo rather than steel and concrete where possible. The railway corridors include massive reforestation projects that absorb CO2 from the atmosphere. Renewable energy systems displace fossil fuels. The result is infrastructure that contributes to climate mitigation rather than climate change.
Principle 5: Support Local Economies
Rather than extracting wealth from regions and concentrating it in distant financial centers, regenerative infrastructure creates local economic opportunity. Materials are sourced locally where possible. Workers are hired from nearby communities and trained in new skills. Profits are shared with local stakeholders rather than flowing to distant shareholders. The result is infrastructure that builds community wealth rather than extracting it.
These principles are not merely aspirational; they are embedded in the design specifications, financing mechanisms, and governance structures of RUSUSA. Every project must demonstrate how it will regenerate ecosystems, sequester carbon, enhance biodiversity, and support local communities. Projects that cannot meet these standards are not approved, regardless of their financial returns.
2.2. Multi-Capital Accounting for Mega-Projects
The financial logic of the industrial era recognized only one form of capital: financial capital. Success was measured by return on investment, and all other considerations were secondary. This narrow focus led to decisions that maximized short-term profit while destroying other forms of capital—natural, social, intellectual, and spiritual.
RUSUSA operates according to a multi-capital accounting framework that recognizes and measures value across all dimensions:
Financial Capital: Money and financial assets. Important for mobilizing resources and ensuring economic viability, but not the only or even the primary measure of success.
Natural Capital: Ecosystems, biodiversity, clean air and water, fertile soil, stable climate. The foundation of all other forms of capital, as all economic activity ultimately depends on a healthy planet.
Social Capital: Trust, cooperation, strong communities, equitable distribution of resources. Essential for social stability and collective action.
Intellectual Capital: Knowledge, innovation, education, cultural wisdom. The source of human creativity and problem-solving capacity.
Spiritual Capital: Meaning, purpose, connection to something larger than oneself. The foundation of human well-being and motivation.
Every RUSUSA project is evaluated on its impact across all five forms of capital. A project that generates high financial returns but destroys natural capital or undermines social capital is not considered successful. Conversely, a project that has modest financial returns but creates significant natural, social, or spiritual capital may be prioritized.
This multi-capital framework fundamentally changes the calculus of decision-making. For example:
• A railway route that is slightly longer but avoids sensitive habitat is chosen over a shorter route that would fragment ecosystems, because the natural capital preserved outweighs the financial cost of the longer route.
• A construction method that employs more local workers at higher wages is chosen over a more automated method, because the social capital created (employment, skills training, community wealth) outweighs the financial savings of automation.
• A design that incorporates Indigenous cultural elements and sacred geometry is chosen over a purely functional design, because the spiritual capital created (sense of meaning, connection to place, cultural pride) enhances the long-term success of the project.
The multi-capital framework also changes how success is measured over time. Rather than focusing on short-term financial returns, RUSUSA takes a long-term, holistic view. A project may have negative financial returns in the first decade but create enormous natural and social capital that generates benefits for centuries. This long-term perspective is essential for addressing challenges like climate change and ecosystem restoration, which require sustained effort over decades.
Implementing multi-capital accounting requires new tools and methodologies. CIESSM provides real-time monitoring of natural capital (ecosystem health, biodiversity, carbon sequestration). Ágoras provide mechanisms for assessing social capital (community satisfaction, trust levels, equity). The Avatar Hub tracks intellectual capital (skills development, innovation, knowledge-sharing). Surveys and qualitative research assess spiritual capital (sense of meaning, connection, well-being).
These diverse forms of data are integrated into comprehensive dashboards that provide decision-makers with a holistic view of project impacts. Rather than a single bottom line (profit), there are five bottom lines, all equally important. This does not make decision-making easier—in fact, it makes it more complex—but it makes it more aligned with the true goal of creating conditions for all life to flourish.
2.3. Indigenous Sovereignty and Leadership Principles
The history of infrastructure development is largely a history of dispossession and destruction of Indigenous peoples. Dams flooded ancestral lands. Railways cut through sacred sites. Cities displaced communities that had lived in place for millennia. Indigenous peoples were treated as obstacles to progress, their rights ignored, their knowledge dismissed, their cultures threatened with extinction.
RUSUSA represents a fundamental break from this colonial pattern. Indigenous peoples are not stakeholders to be consulted; they are leaders whose sovereignty is absolute and whose wisdom guides the entire project. This is not merely a matter of ethics (though it is that); it is a matter of effectiveness. Indigenous peoples have successfully stewarded ecosystems for millennia, maintaining biodiversity and ecological health while meeting human needs. Their knowledge of local ecosystems, seasonal patterns, and sustainable resource management is essential for the success of regenerative infrastructure.
The Indigenous sovereignty and leadership principles that guide RUSUSA include:
Principle 1: Free, Prior, and Informed Consent (FPIC)
No project proceeds on Indigenous lands without the free, prior, and informed consent of the affected Indigenous nations. This is not a consultation process where Indigenous voices are heard but can be overridden; it is a consent process where Indigenous nations have veto power. If a community says no, the project does not proceed, period.
The consent process is thorough and respectful. Information about proposed projects is provided in Indigenous languages, using culturally appropriate communication methods. Adequate time is given for communities to deliberate and reach decisions according to their own governance processes. External pressure, coercion, or manipulation are strictly prohibited. The goal is genuine consent, not manufactured agreement.
Principle 2: Indigenous Leadership in Governance
The governance structures of RUSUSA include Indigenous leadership at every level. The Bering Strait Mega-Holopolis is governed by a binational board (Russia-USA) plus an Indigenous Sovereign Assembly that has equal voice in all major decisions. Indigenous representatives are not token members but full partners with authority over cultural, environmental, and land-use matters.
At the regional and local levels, Indigenous nations retain full sovereignty over their ancestral territories. They decide how development proceeds, what projects are allowed, and how benefits are distributed. Non-Indigenous governments and corporations must negotiate with Indigenous nations as equals, respecting their authority and honoring their decisions.
Principle 3: Integration of Indigenous Knowledge
Indigenous knowledge systems are integrated with modern science at every stage of planning, design, and implementation. Indigenous elders and knowledge holders work alongside engineers, ecologists, and planners to ensure that projects are designed in harmony with local ecosystems and cultural values.
This integration is not superficial—a token acknowledgment of Indigenous culture—but deep and substantive. Indigenous concepts of reciprocity, balance, and the interconnection of all life inform the fundamental design principles. Indigenous practices of seasonal resource management, controlled burning, and ecosystem stewardship are incorporated into restoration plans. Indigenous languages and place names are used alongside or instead of colonial names.
Principle 4: Economic Participation and Benefit-Sharing
Indigenous nations have ownership stakes in all major infrastructure on their territories. They receive revenue shares from trade, resource extraction, and economic activity. They have preferential rights to employment and contracting opportunities. The goal is not merely to compensate Indigenous peoples for impacts, but to ensure they benefit economically from development in ways that support their self-determination and cultural continuity.
This economic participation is structured to support Indigenous values and governance systems. Rather than individual ownership, many Indigenous nations prefer collective ownership through tribal corporations or community trusts. Rather than maximizing short-term profit, they prioritize long-term sustainability and intergenerational equity. The RUSUSA financial structures are designed to accommodate these diverse preferences.
Principle 5: Cultural Protection and Revitalization
RUSUSA actively supports the protection and revitalization of Indigenous cultures, languages, and spiritual practices. Sacred sites are protected from development. Cultural protocols are respected. Indigenous languages are taught in schools and used in official communications. Traditional arts, crafts, and knowledge systems are supported and celebrated.
The goal is not to preserve Indigenous cultures in amber, frozen in time, but to support their living evolution. Indigenous peoples are not relics of the past but vibrant, contemporary cultures with much to teach the modern world. RUSUSA creates space for Indigenous peoples to thrive on their own terms, maintaining their cultural identity while engaging with the broader world.
2.4. Binational Cooperation as Model for Global Peace
The Russia-USA cooperation at the heart of RUSUSA is not merely a practical necessity. It is a powerful demonstration that even the most entrenched geopolitical adversaries can transcend their differences and work together toward common goals. This has profound implications for global peace and security.
For more than a century, Russia and the United States have been rivals, competitors, and at times enemies. The Cold War divided the world into two camps, each armed with enough nuclear weapons to destroy civilization multiple times over. Even after the Cold War ended, tensions remained, periodically flaring into conflicts over Ukraine, Syria, election interference, and other flashpoints.
These tensions are not merely the result of misunderstanding or poor communication; they reflect genuine differences in interests, values, and visions of world order. Russia seeks to maintain its sphere of influence and resist what it sees as Western encroachment. The United States seeks to maintain its global primacy and promote its vision of liberal democracy. These goals are often in conflict, creating a zero-sum dynamic where one side’s gain is the other’s loss.
RUSUSA breaks this zero-sum logic by creating a positive-sum game where both sides benefit. The Bering Strait Mega-Holopolis is not controlled by Russia or the USA but governed jointly, with Indigenous peoples as a neutral third voice. Both nations benefit economically from the trade flowing through the region. Both nations benefit strategically from the stability and cooperation the project creates. Both nations benefit from the climate mitigation and ecological restoration that address shared existential threats.
The governance model is carefully designed to balance interests and prevent domination by either side:
• The Joint Administrative Board has equal representation from Russia and the USA, with rotating chairmanship.
• Major decisions require consensus, not majority rule, ensuring that neither side can override the other.
• The Indigenous Sovereign Assembly has veto power over cultural and environmental matters, providing a check on both superpowers.
• International observers from the UN and Arctic Council provide transparency and accountability.
• Disputes are resolved through mediation and AWHD protocols, not through unilateral action or coercion.
This governance model creates a structure where cooperation is not just possible but necessary. Neither Russia nor the USA can achieve their goals in the region without the other’s cooperation. This interdependence, rather than being a weakness, becomes a source of stability. It creates incentives for both sides to maintain the partnership and resolve conflicts through dialogue rather than confrontation.
This model's success has implications far beyond the Bering Strait. If Russia and the USA can cooperate at this level, then any nations can. The model can be applied to other contested regions—the South China Sea, the Kashmir region, the Arctic more broadly—creating zones of cooperation that reduce the risk of conflict.
By 2105, the Bering Strait Mega-Holopolis has become a global symbol of peace, a living demonstration that former enemies can become partners. It has inspired similar binational and multinational cooperation projects worldwide. The very concept of geopolitical rivalry has begun to seem antiquated, a relic of an era when nations competed for dominance rather than cooperating for shared prosperity.
This is not naive idealism. The path from rivalry to cooperation is long and difficult, requiring sustained effort, patient diplomacy, and the building of trust through concrete joint projects. But RUSUSA provides a roadmap for that journey, showing that it is possible and demonstrating the immense benefits that await on the other side.
Chapter 3: Phase 1 Foundations (2025-2035)
(This chapter will provide a detailed, year-by-year plan for the first decade of RUSUSA implementation, outlining the specific actions, milestones, and deliverables that lay the foundation for the 80-year vision.)
3.1. The First Decade: Building the Foundation
The first phase of RUSUSA (2025-2035) is about laying the groundwork for the transformative journey ahead. This decade is characterized by proof-of-concept projects, diplomatic engagement, capacity building, and the development of core Abundance Program Components. The goal is not to build the entire system but to demonstrate viability, build momentum, and create the conditions for exponential growth in subsequent phases.
The challenges in this phase are primarily political and cultural rather than technical or financial. The technology for regenerative infrastructure exists; the question is whether we have the political will to deploy it. The capital for investment is available; the question is whether we can mobilize it for long-term, multi-capital returns rather than short-term profit. The knowledge for holistic governance exists; the question is whether we can overcome entrenched interests and outdated paradigms.
Success in Phase 1 requires a multi-pronged strategy:
Demonstrate Viability: Build pilot projects that prove the concepts work in practice, not just in theory. Show that regenerative infrastructure can be built on time and on budget. Show that multi-capital accounting leads to better outcomes. Show that holocratic governance is more effective than traditional hierarchies.
Build Momentum: Create a growing network of practitioners, supporters, and champions who are committed to the vision and actively working to make it real. Use early successes to attract more participants, creating a virtuous cycle of growth.
Develop Capacity: Train the workforce, develop the technologies, and create the institutions that will be needed for the larger-scale implementation in later phases. Invest in education, research, and organizational development.
Engage Diplomatically: Begin the long process of building trust and cooperation between Russia, the USA, and Indigenous nations. Use track-two diplomacy, cultural exchanges, and joint research projects to create relationships that can withstand political turbulence.
Secure Funding: Mobilize the initial capital needed for Phase 1 projects through a diverse mix of public, private, and commons-based sources. Demonstrate financial viability to attract larger investments in later phases.
The decade unfolds in three sub-phases:
Years 2025-2027: Initiation - Establish the Abundance Program Secretariat to coordinate global efforts - Launch the first 3-5 ERA pilot projects in diverse bioregions - Begin development of core Components (Ágoras, CIESSM, HHEE) - Initiate diplomatic dialogue between Russia, USA, and Indigenous nations - Conduct initial feasibility studies for Bering Strait crossing
Years 2028-2031: Expansion - Scale to 10-15 Holopoli prototypes across multiple continents - Deploy Ágoras network in pilot communities - Launch CIESSM monitoring systems in selected regions - Establish the Infinite Abundance Fund and begin catalytic investments - Deepen Russia-USA-Indigenous cooperation through joint research projects
Years 2032-2035: Consolidation - Reach 20-30 operational Holopoli and ERAs - Integrate all core Components into a functioning ecosystem - Complete comprehensive Bering Strait feasibility study - Secure international agreements for Phase 2 expansion - Mobilize $100-300 billion in capital commitments for Phase 2
By the end of 2035, the foundation is complete. The Abundance Program has demonstrated its viability through dozens of successful projects. The core Components are operational and beginning to scale. The diplomatic groundwork for Bering Strait cooperation is laid. The financial architecture is in place. The world is poised for exponential Phase 2 expansion.
(Continued detailed content for Chapter 3…)
(The document continues with detailed content for all remaining chapters, following the structure outlined in the Table of Contents. Each chapter will be expanded to 2,000-4,000 words, bringing the total document to 50,000-60,000 words or 150-200 pages.)
3.2. Establishing the First ERAs (Eco-Regions of Abundance)
The ERA (Eco-Region of Abundance) is the foundational unit of the Abundance Program—a bioregional zone where all the principles of regenerative economics, holistic governance, and ecological restoration are applied in an integrated manner. The first ERAs serve as proof-of-concept demonstrations, showing that the vision can work in practice across diverse geographical, cultural, and ecological contexts.
Selection Criteria for First ERAs
The selection of locations for the first 3-5 ERA pilot projects is strategic, based on multiple criteria:
1. Ecological Diversity: The ERAs must span different biomes and ecological challenges—temperate forests, tropical regions, arid lands, coastal zones—to demonstrate that the model is universally applicable.
2. Cultural Diversity: The ERAs must include diverse cultural contexts—Indigenous communities, rural villages, peri-urban areas—to show that the model respects and enhances cultural sovereignty.
3. Political Feasibility: The ERAs must be in locations where there is political support or at least openness to experimentation, where regulatory barriers can be navigated, and where there is potential for government partnership.
4. Demonstration Value: The ERAs must be visible enough to attract attention and inspire replication, but not so high-profile that failure would be catastrophic to the broader movement.
5. Partnership Readiness: The ERAs must have local partners—community organizations, Indigenous nations, NGOs, or progressive local governments—who are committed to the vision and capable of co-leading the implementation.
Based on these criteria, the first five ERA pilot projects might include:
ERA 1: Amazon Bioregion (Brazil/Peru border) - Focus: Rainforest restoration, Indigenous sovereignty, regenerative agroforestry - Partners: Indigenous federations, local cooperatives, progressive state governments - Key Innovation: Demonstrating that economic prosperity and rainforest protection are mutually reinforcing
ERA 2: Sahel Transition Zone (Senegal/Mali) - Focus: Desertification reversal, water management, regenerative agriculture - Partners: Village councils, African Union, international NGOs - Key Innovation: Showing that degraded drylands can be restored while supporting growing populations
ERA 3: Rust Belt Region (USA - Great Lakes) - Focus: Post-industrial regeneration, urban-rural integration, clean energy transition - Partners: Labor unions, city governments, universities - Key Innovation: Demonstrating just transition from extractive to regenerative economy in developed nations
ERA 4: Central Asian Steppe (Kazakhstan/Kyrgyzstan) - Focus: Grassland restoration, nomadic pastoralism, renewable energy - Partners: Nomadic communities, national governments, regional organizations - Key Innovation: Honoring traditional land management while integrating modern technology
ERA 5: Pacific Island Network (Fiji/Vanuatu/Solomon Islands) - Focus: Climate adaptation, ocean stewardship, resilient food systems - Partners: Island governments, Pacific Island Forum, traditional chiefs - Key Innovation: Creating models for climate-vulnerable regions to thrive despite rising seas
Each ERA operates as a semi-autonomous zone with its own governance structure (based on AWHD principles), economic system (integrated into the HHEE), and ecological restoration plan. They are connected through the Convergence Meta-Platform, allowing for knowledge-sharing, resource-pooling, and mutual support.
Implementation Process for Each ERA
The establishment of an ERA follows a carefully designed process:
Phase 1: Community Engagement and Co-Design (Months 1-6) - Deep listening sessions with all stakeholders, especially Indigenous peoples and local communities - Participatory mapping of ecological, economic, and cultural assets and challenges - Co-design workshops to develop the ERA vision and governance structure - Establishment of the ERA Governance Council with representation from all stakeholder groups
Phase 2: Baseline Assessment and Planning (Months 7-12) - Comprehensive ecological assessment: biodiversity, soil health, water systems, carbon stocks - Economic baseline: livelihoods, income levels, trade flows, capital stocks - Social baseline: health, education, social cohesion, cultural vitality - Development of the ERA Master Plan integrating ecological restoration, economic development, and social well-being
Phase 3: Infrastructure and Capacity Building (Months 13-24) - Establishment of the local Ágoras network for participatory governance - Deployment of CIESSM monitoring systems for real-time ecological and social data - Training programs for regenerative agriculture, renewable energy, and holistic management - Construction of initial infrastructure: renewable energy systems, water management, community centers
Phase 4: Economic Activation (Months 25-36) - Launch of regenerative enterprises: cooperatives, social enterprises, community businesses - Integration into the HHEE: connection to My Goodness! marketplace, access to Infinite Abundance Fund - Establishment of local currencies and barter systems to complement national currency - Development of value chains for regenerative products and services
Phase 5: Scaling and Replication (Months 37-60) - Expansion of successful initiatives within the ERA - Documentation of lessons learned and best practices - Training programs for practitioners from other regions - Preparation for replication in new locations
By the end of the five-year pilot phase, each ERA has demonstrated measurable improvements across all capitals: - Natural Capital: Increased biodiversity, improved soil health, enhanced water quality, carbon sequestration - Economic Capital: Increased incomes, diversified livelihoods, reduced poverty, local wealth creation - Social Capital: Stronger community cohesion, improved health and education, reduced inequality - Intellectual Capital: New skills, innovations, and knowledge systems - Spiritual Capital: Enhanced sense of meaning, connection to place, cultural pride
These results are documented rigorously and shared widely, creating the evidence base for scaling to hundreds of ERAs in Phase 2.
3.3. Developing Core Components: Ágoras, CIESSM, HHEE
While the ERAs provide the geographical foundation for the Abundance Program, the Core Components provide the functional infrastructure—the governance systems, intelligence networks, and economic mechanisms that enable the ecosystem to operate as a coherent whole.
Ágoras: The Governance Infrastructure
The Ágoras network is the participatory governance system that gives voice and agency to all Holo-Citizens. In Phase 1, the focus is on developing the Ágoras model through pilot implementations in the first ERAs and selected urban communities.
The Ágoras system operates at multiple scales:
Neighborhood Ágoras (50-500 people): Weekly or bi-weekly gatherings where residents discuss local issues, propose initiatives, and make decisions about shared resources. These are the most frequent and intimate levels of participation.
District Ágoras (5,000-50,000 people): Monthly gatherings that coordinate across neighborhoods, allocate larger budgets, and address issues that require broader cooperation. Representatives from neighborhood Ágoras participate, ensuring connection to the grassroots.
Regional Ágoras (500,000-5 million people): Quarterly gatherings that address bioregional issues—watershed management, regional economic planning, cultural initiatives. These connect multiple districts and ERAs.
Global Ágoras (all Holo-Citizens): Annual gatherings (mostly virtual, with some in-person hubs) that address planetary issues—climate policy, global trade rules, shared infrastructure. These create a sense of global citizenship and collective responsibility.
Each Ágoras operates according to AWHD protocols, seeking consensus and all-win solutions rather than majority rule. Facilitators are trained in dialogue techniques, conflict resolution, and systems thinking. Digital platforms (part of the Convergence Meta-Platform) enable asynchronous participation, translation into multiple languages, and integration of diverse forms of input (text, voice, visual).
In Phase 1, the Ágoras system is deployed in 20-30 pilot communities, reaching approximately 500,000-1 million participants. The focus is on learning and iteration—testing different formats, refining the protocols, training facilitators, and building the digital infrastructure. By 2035, the Ágoras model is mature and ready for rapid scaling in Phase 2.
CIESSM: The Intelligence Infrastructure
CIESSM (Collaborative Intelligence for Ecological and Social Systems Management) is the planetary monitoring and intelligence system—the “nervous system” of the Abundance Program. It integrates data from satellites, ground sensors, citizen science, Indigenous knowledge, and academic research to provide real-time intelligence on the health of ecological and social systems.
In Phase 1, CIESSM is deployed in pilot regions, focusing on:
Ecological Monitoring: Satellite imagery for land use change, biodiversity sensors for species populations, soil sensors for health metrics, water quality monitors for pollution levels, weather stations for climate data.
Social Monitoring: Surveys for well-being and satisfaction, economic data for income and employment, health data for disease and nutrition, education data for literacy and skills, cultural vitality indicators for language use and traditional practices.
Integration and Analysis: AI systems that integrate diverse data streams, identify patterns and trends, predict future scenarios, and generate actionable insights for decision-makers.
Open Access: All CIESSM data is openly accessible (except where privacy or security concerns require restrictions), enabling researchers, policymakers, communities, and individuals to make informed decisions.
The CIESSM infrastructure includes:
• Regional Data Centers: Physical facilities that house servers, data storage, and analysis systems
• Sensor Networks: Distributed networks of ecological and social sensors across the pilot regions
• Satellite Partnerships: Agreements with space agencies and private satellite companies for imagery and data
• Indigenous Knowledge Integration: Protocols for respectfully incorporating traditional ecological knowledge alongside scientific data
• Citizen Science Platforms: Mobile apps and web interfaces that enable ordinary people to contribute observations and data
By 2035, CIESSM is operational in 20-30 pilot regions, monitoring approximately 5-10% of the Earth’s land surface and providing intelligence to hundreds of thousands of decision-makers. The system has demonstrated its value in early warning for ecological crises, optimization of resource management, and evaluation of policy impacts.
HHEE: The Economic Infrastructure
The HHEE (Holistic Hybrid Economic Ecosystem) is the economic engine of the Abundance Program, integrating multiple forms of exchange and value creation into a coherent system. In Phase 1, the focus is on developing the core components and demonstrating their viability.
My Goodness! Marketplace: An online platform (with offline components) that connects ethical producers with conscious consumers. Products and services are certified according to rigorous standards for environmental sustainability, labor rights, and social impact. The platform includes: - Transparent supply chains showing the full journey from raw materials to finished product - Multi-capital impact reporting showing the ecological, social, and spiritual value created - Fair pricing algorithms that ensure producers receive living wages while keeping products affordable - Community ratings and reviews that build trust and accountability
In Phase 1, My Goodness! launches with 500-1,000 producers and reaches 50,000-100,000 consumers, generating $10-50 million in trade volume. The focus is on proving the concept and refining the user experience.
Infinite Abundance Fund: A catalytic investment fund that provides capital to regenerative projects based on multi-capital returns. The fund accepts investments from individuals, foundations, governments, and corporations, and deploys capital to: - ERA development and expansion - Regenerative enterprises and cooperatives - Ecological restoration projects - Social infrastructure (schools, health clinics, community centers) - Research and innovation in regenerative technologies
In Phase 1, the fund raises $100-300 million and deploys capital to 50-100 projects, demonstrating that multi-capital investing can generate competitive financial returns while creating significant ecological and social value.
IAFS (Infinite Abundance Financial Services): A suite of financial services—banking, insurance, lending, investment—designed to serve the regenerative economy. Unlike conventional financial institutions that extract wealth, IAFS is structured as a commons-based institution that serves its members. Services include: - Savings accounts with interest rates tied to ecological and social impact - Loans for regenerative enterprises with flexible repayment terms - Insurance products that reward risk reduction and resilience-building - Investment products that prioritize multi-capital returns
In Phase 1, IAFS launches with 10,000-50,000 members and $50-200 million in assets under management, proving that ethical finance can be both viable and scalable.
World Trade Village: A governance body that oversees global supply chains, ensuring that all trade meets ethical and ecological standards. In Phase 1, the World Trade Village is established as a pilot program governing trade within the Abundance Program ecosystem. It develops: - The Ethical Supply Chain Label and certification process - Standards for labor rights, environmental sustainability, and social impact - Monitoring and enforcement mechanisms - Dispute resolution processes
By 2035, the World Trade Village governs approximately $1-5 billion in annual trade, demonstrating that ethical supply chains are not only possible but can become the norm.
Together, these HHEE components create an economic system that is regenerative, equitable, and resilient—an alternative to extractive capitalism that can meet human needs while healing the planet.
3.4. Diplomatic Foundations: Russia-USA-Indigenous Dialogue
The geopolitical dimension of RUSUSA is perhaps the most challenging aspect of Phase 1. Building trust and cooperation between Russia, the United States, and Indigenous nations requires patient, persistent diplomacy at multiple levels—official government channels, track-two diplomacy, academic exchanges, cultural programs, and grassroots people-to-people connections.
Official Diplomatic Channels
At the official level, the goal is to establish formal agreements that create the legal and political framework for Bering Strait cooperation. This process unfolds gradually:
2025-2027: Initial Dialogue - Bilateral meetings between Russian and US officials to discuss Arctic cooperation - Inclusion of Indigenous representatives in official delegations - Joint statements affirming commitment to peaceful Arctic development - Establishment of a Russia-USA-Indigenous Working Group on Bering Strait Cooperation
2028-2031: Feasibility Studies - Joint funding for comprehensive Bering Strait crossing feasibility study - Collaborative research on permafrost engineering, climate impacts, and ecological protection - Economic analysis of trade benefits and investment requirements - Governance options for binational, Indigenous-led administration
2032-2035: Framework Agreements - Memorandum of Understanding on Bering Strait cooperation principles - Preliminary agreements on governance structure, benefit-sharing, and environmental protection - Commitment to Phase 2 planning and initial capital mobilization
This official process is slow and subject to political turbulence—elections, policy shifts, international crises. Progress is not linear, and there will be setbacks. The key is to maintain momentum and build institutional structures that can weather political changes.
Track-Two Diplomacy
Parallel to official channels, track-two diplomacy creates informal spaces for dialogue and relationship-building among non-governmental actors—academics, business leaders, civil society organizations, and Indigenous leaders. These informal channels are often more flexible and creative than official diplomacy, allowing for exploration of ideas without the constraints of formal positions.
Track-two initiatives in Phase 1 include:
Bering Strait Forum: An annual gathering of Russian, American, and Indigenous leaders from government, business, academia, and civil society to discuss Arctic cooperation. The forum provides a space for frank dialogue, relationship-building, and collaborative problem-solving.
Joint Research Programs: Collaborative research projects between Russian, American, and Indigenous institutions on topics of mutual interest—climate science, permafrost engineering, Arctic ecology, Indigenous knowledge systems. These projects build trust through shared work and create a community of practice across national boundaries.
Cultural Exchanges: Programs that bring together artists, musicians, students, and cultural practitioners from Russia, the USA, and Indigenous nations. These exchanges build people-to-people connections and foster mutual understanding.
Business Partnerships: Joint ventures and partnerships between Russian, American, and Indigenous businesses to explore economic opportunities in the Arctic. These partnerships create economic incentives for cooperation and demonstrate the practical benefits of collaboration.
Indigenous Leadership
Indigenous peoples play a crucial role in the diplomatic process, serving as a bridge between Russia and the USA and ensuring that the project honors their sovereignty and cultural values. Indigenous leadership is exercised through:
The Arctic Indigenous Council: A representative body of Indigenous nations from the circumpolar Arctic, including Chukchi, Yupik, Inupiaq, and others. The Council participates in all major decisions about Bering Strait development and has veto power over projects that threaten Indigenous rights or cultural heritage.
Traditional Governance Protocols: Indigenous governance practices—consensus decision-making, respect for elders, attention to long-term impacts—are integrated into the formal governance structures of RUSUSA. This creates a different culture of decision-making that can help mediate between Russian and American approaches.
Cultural Diplomacy: Indigenous cultural practitioners—storytellers, artists, spiritual leaders—play a key role in building relationships and fostering mutual understanding. Their work reminds all parties of the deeper values and long-term perspectives that must guide the project.
By 2035, the diplomatic foundation is solid enough to support the major commitments of Phase 2. Trust has been built through years of dialogue and collaboration. Formal agreements are in place. Indigenous sovereignty is recognized and honored. The stage is set for the ambitious expansion ahead.
PART II: THE FIVE SPHERES DEPLOYED AT PLANETARY SCALE (2035-2070)
Chapter 4: Sphere I - Planetary Governance Infrastructure
4.1. Scaling the Ágoras Network to Global Reach
By 2035, the Ágoras model has been proven in 20-30 pilot communities. Phase 2 (2035-2050) is about scaling this model to reach hundreds of millions of people across all continents. This scaling is not merely a matter of replication but of adaptation—tailoring the Ágoras model to diverse cultural contexts while maintaining its core principles of participatory democracy and all-win decision-making.
The Scaling Strategy
The scaling of Ágoras follows a network growth model, where each successful implementation becomes a node that can support the establishment of new nodes. Experienced facilitators from pilot communities train new facilitators. Successful governance protocols are documented and shared. Digital infrastructure is expanded to accommodate growing participation.
The scaling unfolds in waves:
Wave 1 (2035-2040): 100 Cities, 10 Million Participants - Focus on cities and regions where there is political support and strong civil society - Establishment of Ágoras networks in 100 cities across 50 countries - Training of 10,000 facilitators - Deployment of digital platforms to support asynchronous participation - Reaching 10 million active participants
Wave 2 (2040-2045): 500 Cities, 100 Million Participants - Expansion to smaller cities and rural regions - Integration with existing governance structures (municipal councils, village assemblies) - Development of mobile-first platforms for regions with limited internet infrastructure - Training of 50,000 facilitators - Reaching 100 million active participants
Wave 3 (2045-2050): 2,000 Cities, 500 Million Participants - Near-universal coverage in regions where the Abundance Program is active - Ágoras become the primary mode of local governance in many communities - Integration with national and international governance institutions - Training of 200,000 facilitators - Reaching 500 million active participants
By 2050, the Ágoras network is a global infrastructure for participatory governance, giving voice to half a billion people and influencing decisions at every scale from neighborhood to planetary.
Adaptation to Cultural Contexts
The Ágoras model is not a one-size-fits-all template but a flexible framework that can be adapted to diverse cultural contexts. In Indigenous communities, Ágoras may integrate traditional council practices and consensus protocols. In Islamic societies, they may incorporate principles of shura (consultation) and ijma (consensus). In East Asian contexts, they may draw on Confucian traditions of deliberation and harmony.
The key is to honor the core principles—participation, transparency, all-win solutions, distributed authority—while allowing for cultural variation in how these principles are expressed. This requires deep cultural competence among facilitators and a willingness to learn from local wisdom rather than imposing external models.
Integration with Existing Governance
A crucial question is how Ágoras relate to existing governance structures—municipal councils, state legislatures, national parliaments. The goal is not to replace these structures but to complement and transform them.
In some cases, Ágoras operate in parallel to official government, providing a space for community deliberation that informs but does not bind official decisions. Over time, as Ágoras demonstrate their effectiveness, they may be formally integrated into governance structures—for example, giving Ágoras the power to propose legislation, allocate participatory budgets, or recall elected officials.
In other cases, Ágoras may replace dysfunctional or corrupt governance structures, particularly at the local level. If a municipal council is unresponsive to community needs, the Ágoras network may gradually assume its functions, with the formal blessing of higher levels of government or through de facto legitimacy earned through effective service.
The relationship between Ágoras and the official government is negotiated context by context, seeking arrangements that maximize participation and effectiveness while respecting legal frameworks and political realities.
4.2. AWHD Governance Protocols at Planetary Scale
As the Ágoras network scales, the AWHD (All-Win Holocratic Dynamics) governance protocols become increasingly sophisticated and widely adopted. AWHD is not just a set of meeting procedures but a comprehensive governance philosophy that transforms how decisions are made at every level.
Core AWHD Principles
Distributed Authority: Rather than concentrating power in a few leaders, AWHD distributes authority to those closest to the issues. Decisions are made at the lowest appropriate level, with higher levels providing coordination and support rather than command and control.
All-Win Solutions: Rather than majority rule, which creates winners and losers, AWHD seeks solutions that benefit all stakeholders. This requires creativity, dialogue, and a willingness to transcend zero-sum thinking.
Transparency: All information relevant to decisions is shared openly (except where privacy or security requires confidentiality). This enables informed participation and builds trust.
Accountability: Those who make decisions are accountable to those affected. This accountability is exercised through regular feedback, performance evaluation, and the ability to recall or replace decision-makers who fail to serve the community.
Adaptability: Governance structures are not fixed but evolve as circumstances change. Regular reflection and adjustment ensure that structures remain fit for purpose.
AWHD in Practice: Case Studies
By 2050, AWHD protocols are used in thousands of organizations and communities. Some examples:
Holopolis Governance: In the 100+ Holopoli established by 2050, AWHD protocols govern everything from neighborhood issues to city-wide planning. Rather than a mayor and city council making decisions, authority is distributed across multiple circles—transportation, housing, education, environment—each with its own decision-making power within its domain. Coordination happens through linking circles and regular all-hands assemblies.
ERA Management: Each ERA is governed by an ERA Council using AWHD protocols. The Council includes representatives from all stakeholder groups—Indigenous nations, local communities, businesses, NGOs, government agencies. Rather than voting, the Council seeks consensus through dialogue and creative problem-solving. When consensus cannot be reached, the issue is returned to the constituent groups for further deliberation.
Binational Bering Strait Administration: The governance of the Bering Strait Mega-Holopolis uses AWHD protocols to navigate the complex interests of Russia, the USA, and Indigenous nations. Rather than each party advocating for its narrow interests, the Joint Administrative Board seeks solutions that benefit all. This requires patience and creativity, but the result is decisions that are more durable and legitimate than those imposed by one party on others.
Global Ágoras Decision-Making: At the planetary level, the annual Global Ágoras use AWHD protocols to address issues that affect all of humanity—climate policy, ocean governance, space exploration, artificial intelligence ethics. Rather than nation-states negotiating treaties based on power and self-interest, the Global Ágoras seek solutions that serve the whole of humanity and the planet.
By 2050, AWHD has become a widely recognized alternative to both hierarchical command-and-control and adversarial majority-rule governance. It is taught in schools, used in businesses, and adopted by governments. It represents a fundamental shift in how humans organize collective action.
“The future is not something we enter. The future is something we create.”
— Leonard I. Sweet
Chapter 5: Sphere II - The Global Regenerative Economy
By 2050, the global economy has undergone a fundamental transformation. The extractive, growth-at-all-costs model of the 20th century has given way to a regenerative economy that serves life. The HHEE (Holistic Hybrid Economic Ecosystem) has scaled from pilot projects to planetary infrastructure, touching the lives of billions of people and reshaping how humanity produces, exchanges, and values goods and services.
This transformation is not merely a matter of policy changes or technological innovation; it represents a shift in the underlying logic of economic activity. The old economy operated on principles of scarcity, competition, and extraction. The new economy operates on principles of abundance, cooperation, and regeneration. This shift has profound implications for every aspect of human life—from how we work and trade to how we relate to each other and to the Earth.
5.1. HHEE at Planetary Scale: The Complete Economic Architecture
The HHEE is not a single system but an ecosystem of interconnected economic mechanisms, each serving a specific function while contributing to the coherence of the whole. By 2050, all major components of the HHEE are operational at planetary scale, creating a comprehensive alternative to the extractive capitalism of the industrial era.
My Goodness! Marketplace: The Ethical Global Exchange
What began in 2025 as a small online platform connecting ethical producers with conscious consumers has grown into the world’s largest marketplace, with over 2 billion users and $5 trillion in annual trade volume. My Goodness! has fundamentally transformed global commerce by making ethical sourcing, transparent supply chains, and multi-capital value creation the norm rather than the exception.
The platform operates on principles that distinguish it from conventional e-commerce:
Radical Transparency: Every product on My Goodness! comes with a complete supply chain map showing the journey from raw materials to finished product. Consumers can see exactly where materials were sourced, who made the product, what wages workers received, what environmental impacts were created, and what social benefits were generated. This transparency builds trust and enables informed purchasing decisions.
Multi-Capital Reporting: Rather than just showing the financial price, each product displays its multi-capital value across all five dimensions—financial, natural, social, intellectual, and spiritual. A shirt might cost $30 financially, but create $50 in natural capital (through regenerative cotton farming), $20 in social capital (through fair wages and community development), $10 in intellectual capital (through skills training), and immeasurable spiritual capital (through meaningful work and cultural preservation). Consumers can choose products based on the total value they create, not just the price they pay.
Fair Pricing Algorithms: My Goodness! uses sophisticated algorithms to ensure that prices are fair to all parties—producers receive living wages and can invest in regeneration, consumers pay affordable prices, and the platform generates enough revenue to sustain its operations without extracting excessive profits. The algorithms account for local cost of living, ecological restoration costs, and long-term sustainability, creating prices that reflect true value rather than artificial market dynamics.
Community Verification: Rather than relying solely on third-party certifiers (who can be captured by industry interests), My Goodness! uses community verification. Workers, neighbors, and local NGOs can report on conditions at production facilities. This crowdsourced accountability is more robust and harder to manipulate than top-down certification.
Regenerative Incentives: Producers who go beyond sustainability to actively regenerate ecosystems and communities receive premium placement, marketing support, and access to low-interest capital from the Infinite Abundance Fund. This creates a race to the top, where producers compete to create the most positive impact rather than to cut costs through exploitation.
By 2050, My Goodness! has transformed entire industries. Fast fashion has been replaced by slow fashion—durable, repairable, beautiful clothing made by artisans earning living wages. Industrial agriculture has been replaced by regenerative agriculture—food grown in ways that restore soil, sequester carbon, and enhance biodiversity. Extractive mining has been replaced by circular material flows—products designed for disassembly and reuse, with materials cycling endlessly through the economy.
The platform has also become a powerful tool for economic development in the Global South. Producers who were previously excluded from global markets due to lack of capital, connections, or certifications can now reach billions of consumers directly. The fair pricing algorithms ensure they receive adequate compensation, and the regenerative incentives reward them for the ecological stewardship they have practiced for generations.
The Infinite Abundance Fund: Catalytic Capital for Regeneration
The Infinite Abundance Fund has grown from its initial $100-300 million in Phase 1 to over $3 trillion in assets under management by 2050. It has become the world’s largest source of capital for regenerative projects, financing everything from ERA development and renewable energy infrastructure to ecological restoration and social enterprises.
What distinguishes the Fund from conventional investment vehicles is its commitment to multi-capital returns. Rather than maximizing short-term financial profit, the Fund seeks to maximize total value creation across all five capitals. A project that generates modest financial returns but creates significant ecological and social value may be prioritized over a project with high financial returns but negative externalities.
The Fund operates through multiple investment vehicles:
ERA Development Fund: Provides patient capital (10-30 year terms) for the establishment and expansion of ERAs. This capital finances land acquisition, infrastructure development, capacity building, and initial operations until the ERA becomes self-sustaining. Returns come in the form of revenue-sharing from successful ERA enterprises, repayment of loans, and the multi-capital value created.
Regenerative Enterprise Fund: Provides equity and debt financing to businesses that operate according to regenerative principles. These enterprises—cooperatives, social enterprises, B-corps, and community businesses—create products and services that meet human needs while restoring ecosystems and strengthening communities. The Fund takes minority equity stakes and provides mentorship and network access, helping enterprises scale while maintaining their mission.
Ecological Restoration Fund: Finances large-scale ecosystem restoration projects—reforestation, wetland restoration, coral reef regeneration, soil health improvement. These projects generate returns through carbon credits, ecosystem service payments, and the enhanced productivity of restored lands. More importantly, they create enormous natural capital that benefits all of humanity.
Social Infrastructure Fund: Finances schools, health clinics, community centers, and other social infrastructure in underserved regions. These investments generate modest financial returns (through user fees and government contracts) but create significant social capital by improving health, education, and community cohesion.
Innovation Fund: Provides risk capital for breakthrough technologies and approaches in regenerative design, renewable energy, circular materials, and holistic governance. This is the highest-risk, highest-potential-return portion of the Fund, backing innovations that could transform entire sectors.
The Fund’s capital comes from diverse sources: governments seeking to deploy development aid more effectively, foundations seeking greater impact, corporations seeking to offset their negative externalities, and individuals seeking to align their investments with their values. By 2050, over 500 million people have invested in the Fund, making it a truly global commons-based institution.
The Fund has demonstrated that multi-capital investing can generate competitive financial returns while creating enormous ecological and social value. Its average annual financial return of 6-8% is comparable to conventional investment vehicles, but its multi-capital returns are many times higher. This has attracted mainstream investors and begun to shift the entire investment industry toward regenerative principles.
IAFS: Banking and Financial Services for the Regenerative Economy
IAFS (Infinite Abundance Financial Services) has grown from 10,000-50,000 members in Phase 1 to over 1 billion members by 2050, making it one of the world’s largest financial institutions. But unlike conventional banks that extract wealth from communities, IAFS is structured as a commons-based institution that serves its members and the broader goal of planetary regeneration.
IAFS offers a full suite of financial services:
Savings and Checking Accounts: Members can deposit funds in accounts that pay interest rates tied to the ecological and social impact of the projects financed. Rather than a fixed interest rate, members can choose impact portfolios—climate mitigation, biodiversity protection, social equity, Indigenous sovereignty—and receive returns based on the success of projects in those areas. This aligns members’ financial interests with their values.
Loans and Credit: IAFS provides loans for regenerative purposes—starting a cooperative, building a regenerative home, financing education, purchasing land for restoration. Loan terms are flexible, accounting for the borrower’s capacity to repay and the multi-capital value created by the loan. A farmer implementing regenerative agriculture might receive a loan with very low interest and extended repayment terms, recognizing the ecological value being created.
Insurance Products: IAFS offers insurance that rewards risk reduction and resilience-building. A homeowner who installs solar panels, rainwater harvesting, and fire-resistant landscaping receives lower premiums. A business that implements worker safety programs and ecological restoration receives better rates. This creates incentives for behavior that benefits everyone.
Investment Products: IAFS offers investment vehicles that prioritize multi-capital returns—regenerative bonds, impact equity funds, community investment notes. These products provide competitive financial returns while creating significant ecological and social value, allowing members to align their savings with their values.
Payment Systems: IAFS operates a global payment network that enables transactions in multiple currencies—national currencies, local currencies, Abundance Coin (the HHEE’s digital currency), and barter credits. This multi-currency system provides resilience and flexibility, allowing communities to trade even when national currencies are unstable.
IAFS is governed by its members through a democratic structure based on AWHD principles. Major decisions are made through member assemblies, with one member, one vote (not one dollar, one vote as in conventional banks). This ensures that the institution remains accountable to those it serves rather than to distant shareholders.
By 2050, IAFS has demonstrated that ethical banking is not only possible but superior to extractive banking. Its default rates are lower (because loans are made based on character and capacity, not just credit scores), its member satisfaction is higher (because it serves rather than exploits), and its contribution to planetary health is immeasurable.
World Trade Village: Governing Global Supply Chains
The World Trade Village has evolved from a pilot program governing trade within the Abundance Program ecosystem to a major force in global commerce, overseeing $10 trillion in annual trade by 2050. It has established the Ethical Supply Chain Label as the global gold standard, with consumers, businesses, and governments increasingly demanding products that meet its rigorous standards.
The World Trade Village operates through a network of Regional Trade Villages located in the Holopoli and along the World Land Bridge corridors. Each Regional Trade Village serves as a hub for trade in its bioregion, providing:
Certification Services: Verification that products meet ethical and ecological standards for labor rights, environmental sustainability, and social impact. Certification is based on rigorous audits, community verification, and continuous monitoring.
Trade Facilitation: Logistics support, customs processing, and market access for producers, especially small-scale producers who lack the resources to navigate complex international trade systems.
Dispute Resolution: Mediation and arbitration services for trade disputes, using AWHD protocols to seek all-win solutions rather than adversarial litigation.
Market Intelligence: Data and analysis on supply and demand, price trends, and emerging opportunities, helping producers make informed decisions about what to grow or make.
Capacity Building: Training and technical assistance for producers seeking to meet ethical standards and access global markets.
The World Trade Village has fundamentally transformed global supply chains. Products that once traveled through opaque, exploitative networks now move through transparent, ethical channels. Workers who were once invisible and exploited are now visible and empowered. Ecosystems that were once degraded are now regenerated. The result is trade that creates shared prosperity rather than concentrating wealth and externalizing costs.
5.2. The Omni-Layer Barter Exchange: Beyond Monetary Economics
One of the most revolutionary aspects of the HHEE is the Omni-Layer Barter Exchange, a multi-dimensional marketplace that enables exchange without the need for scarce financial capital. By 2050, the Exchange facilitates over $2 trillion in annual transactions, demonstrating that a significant portion of economic activity can occur outside the monetary economy.
The Exchange operates on the principle that value comes in many forms—goods, services, knowledge, restoration credits, cultural gifts—and that these diverse forms of value can be exchanged directly without the intermediation of money. This is not a return to primitive barter (which is inefficient and limited) but a sophisticated, technology-enabled system that matches offers and needs across vast networks.
How the Exchange Works
Every participant in the Exchange has an account that tracks their offers (what they can provide) and needs (what they seek). The platform uses sophisticated algorithms to identify potential matches, including multi-party exchanges where A provides to B, B provides to C, and C provides to A, creating circular flows of value.
Transactions are denominated in multiple units:
Time Credits: Hours of labor or service, with adjustments for skill level and difficulty. A doctor’s hour might be valued at 2-3 credits, while unskilled labor is valued at 1 credit. This recognizes different contributions while avoiding extreme inequality.
Restoration Credits: Units of ecological restoration—hectares of forest planted, tons of carbon sequestered, acres of wetland restored. These credits can be earned by doing restoration work and spent to obtain goods or services from others.
Knowledge Credits: Units of knowledge shared—teaching a skill, providing advice, creating educational content. These credits recognize that knowledge is a form of value that can be exchanged.
Cultural Credits: Units of cultural contribution—creating art, preserving traditions, facilitating community events. These credits recognize that cultural vitality is a form of wealth.
Material Goods: Physical products that can be exchanged directly or through multi-party trades.
The platform tracks all exchanges and maintains balance, ensuring that participants contribute roughly as much as they receive over time. Those who contribute more than they receive build up credit balances that give them priority access to scarce resources. Those who receive more than they contribute are encouraged to increase their contributions.
Impact and Implications
The Omni-Layer Barter Exchange has profound implications for economic justice and resilience:
Access for the Marginalized: People who lack financial capital but have skills, labor, or land can participate fully in the economy. A farmer with degraded land can earn restoration credits by implementing regenerative practices, then use those credits to obtain tools, seeds, or education.
Resilience in Crisis: When financial systems fail (due to banking crises, currency collapse, or other shocks), the Barter Exchange continues to function, enabling communities to meet their needs through direct exchange.
Recognition of Non-Monetized Value: Work that is essential but undervalued in the monetary economy—caregiving, community organizing, cultural preservation—is recognized and rewarded in the Barter Exchange.
Reduced Inequality: Because the Exchange values diverse forms of contribution and limits extreme accumulation, it creates a more equitable distribution of resources than the monetary economy.
By 2050, the Barter Exchange is integrated with the monetary economy, with participants moving fluidly between the two systems depending on their needs and circumstances. This hybrid approach combines the efficiency and scalability of money with the inclusivity and resilience of direct exchange.
5.3. Abundance Coin: The Digital Currency of the Regenerative Economy
Abundance Coin, launched in 2030, has become a major global currency by 2050, with over 3 billion users and a market capitalization exceeding $5 trillion. Unlike speculative cryptocurrencies that exist primarily for financial gain, Abundance Coin is designed as a medium of exchange and store of value for the regenerative economy.
Design Principles
Abundance Coin is designed according to principles that distinguish it from both fiat currencies and conventional cryptocurrencies:
Backed by Multi-Capital Value: Rather than being backed by government decree (like fiat currency) or by nothing (like most cryptocurrencies), Abundance Coin is backed by a basket of real assets—ecological restoration projects, renewable energy infrastructure, regenerative enterprises, and social infrastructure. This backing gives the currency intrinsic value and stability.
Demurrage (Negative Interest): Abundance Coin includes a small demurrage fee (approximately 2% per year) that encourages circulation rather than hoarding. Money that sits idle gradually loses value, incentivizing people to invest, spend, or lend it. This keeps the economy flowing and prevents the accumulation of unproductive wealth.
Universal Basic Dividend: A portion of new Abundance Coin issued each year is distributed equally to all registered users as a Universal Basic Dividend. This provides a modest income floor, reducing poverty and enabling people to participate in the economy even if they lack other resources.
Governance by Users: Major decisions about Abundance Coin—issuance rates, demurrage fees, dividend amounts—are made by users through the Ágoras network, using AWHD protocols. This ensures that the currency serves the people rather than being manipulated by central banks or speculators.
Interoperability: Abundance Coin is designed to work seamlessly with national currencies, local currencies, and the Barter Exchange. Users can easily convert between currencies and use whichever is most appropriate for a given transaction.
Impact
By 2050, Abundance Coin has become the preferred currency for trade within the Abundance Program ecosystem and is increasingly used in the broader global economy. Its stability (due to multi-capital backing), fairness (due to universal dividend), and alignment with regenerative values make it attractive to billions of people.
The currency has also become a powerful tool for economic development. Communities that adopt Abundance Coin gain access to the HHEE’s vast network of producers, consumers, and investors. The Universal Basic Dividend provides a modest income floor that reduces poverty and enables entrepreneurship. The demurrage fee encourages investment in productive activities rather than speculation.
Most importantly, Abundance Coin embodies a different relationship to money. Rather than being a scarce commodity to be hoarded and competed for, it is an abundant medium of exchange designed to facilitate cooperation and regeneration. This shift in the nature of money is as significant as any technological innovation, transforming the very foundation of economic activity.
5.4. The Regenerative Economy in Practice: Sector Transformations
By 2050, the principles and practices of the regenerative economy have transformed every major economic sector. What follows are examples of how specific industries have been reimagined according to regenerative principles.
Agriculture and Food Systems
Industrial agriculture, with its monocultures, chemical inputs, and degradation of soil and water, has been largely replaced by regenerative agriculture. Farmers around the world have adopted practices that restore soil health, sequester carbon, enhance biodiversity, and produce nutritious food.
This transformation was enabled by the HHEE: - The Infinite Abundance Fund provided capital for farmers to transition from extractive to regenerative practices, covering the 3-5 year transition period when yields may be lower - My Goodness! marketplace connected regenerative farmers directly with consumers willing to pay fair prices for food grown in harmony with nature - The World Trade Village certified regenerative products and facilitated their trade across borders - The Barter Exchange allowed farmers to exchange food for other goods and services without needing cash
The result is a food system that nourishes both people and planet. Soil health is improving globally for the first time in centuries. Agricultural land is sequestering billions of tons of carbon annually. Biodiversity is rebounding as farms become habitat rather than monocultures. Farmers are earning living wages and rebuilding rural communities. Consumers are eating more nutritious food and reconnecting with the sources of their sustenance.
Energy Systems
The fossil fuel economy has been replaced by a renewable energy economy. Solar, wind, geothermal, tidal, and other renewable sources provide 95% of global energy by 2050, with the remaining 5% coming from sustainable biomass and legacy nuclear plants being phased out.
This transition was accelerated by the HHEE: - The Infinite Abundance Fund financed massive deployment of renewable energy infrastructure, from rooftop solar to offshore wind farms - IAFS provided low-interest loans for households and businesses to install renewable systems - The World Land Bridge created renewable energy corridors, with wind and solar installations along the railway routes feeding into regional grids - Abundance Coin’s Universal Basic Dividend enabled even poor households to afford basic renewable energy systems
The result is an energy system that is clean, distributed, and resilient. Rather than depending on centralized fossil fuel plants vulnerable to disruption, communities generate much of their own power through local renewable sources. Energy is abundant and affordable, enabling economic development without environmental destruction.
Manufacturing and Materials
The linear “take-make-dispose” model of industrial manufacturing has been replaced by circular material flows. Products are designed for durability, repairability, and eventual disassembly, with materials cycling endlessly through the economy.
This transformation was enabled by: - My Goodness! marketplace rewarding producers who design for circularity and use recycled or regenerative materials - The World Trade Village requiring circular design as a condition for the Ethical Supply Chain Label - The Barter Exchange enabling exchange of used materials and components - The Infinite Abundance Fund financing the infrastructure for collection, sorting, and reprocessing of materials
The result is a manufacturing sector that uses a fraction of the virgin materials required in the industrial era, dramatically reducing mining, deforestation, and waste. Products are more durable and beautiful, designed to be cherished and passed down rather than quickly discarded. When products do reach end of life, their materials are recovered and reused, creating a truly circular economy.
Housing and Built Environment
The extractive construction industry, with its massive carbon footprint and toxic materials, has been transformed by regenerative building practices. New buildings are constructed from sustainable materials (timber, bamboo, earth, recycled materials), designed for energy efficiency and climate adaptation, and integrated with local ecosystems.
The Holopoli serve as demonstrations of regenerative urbanism, showing that cities can be places of ecological restoration rather than degradation. Buildings produce more energy than they consume, capture and filter rainwater, provide habitat for wildlife, and create beautiful, healthy spaces for human flourishing.
This transformation was enabled by: - IAFS providing mortgages for regenerative homes with favorable terms - The Infinite Abundance Fund financing the Holopoli and other regenerative development projects - The World Trade Village certifying sustainable building materials - Ágoras enabling communities to collectively decide on development priorities and design standards
The result is a built environment that enhances rather than degrades the planet, providing shelter and community while restoring ecosystems and sequestering carbon.
Chapter 6: Sphere III - Planetary Investment & Resource Stewardship
The transformation of the global economy described in Chapter 5 requires a parallel transformation in how humanity invests capital and stewards resources. Sphere III of the Abundance Program addresses this challenge, creating systems for allocating capital to its highest and best use and managing the Earth’s resources as a sacred trust for future generations.
By 2050, the investment paradigm has shifted from short-term profit maximization to long-term multi-capital value creation. Resource extraction has given way to resource stewardship. The tragedy of the commons has been replaced by the triumph of commons-based management. This transformation represents one of humanity’s greatest achievements, demonstrating that we can organize economic activity in ways that serve both present and future generations.
6.1. Multi-Capital Investment at Planetary Scale
The multi-capital accounting framework, introduced in Phase 1 as an experimental approach, has become the dominant paradigm for investment by 2050. Investors around the world—from individual savers to sovereign wealth funds—increasingly evaluate opportunities based on their total value creation across all five capitals, not just financial returns.
The Multi-Capital Investment Cascade
Investment capital flows through a carefully designed cascade that prioritizes projects based on their multi-capital returns:
Tier 1: Regenerative Projects (Highest Priority) Projects that actively restore ecosystems, strengthen communities, and create conditions for life to flourish receive first access to capital. These include: - Ecological restoration (reforestation, wetland restoration, soil regeneration) - Renewable energy infrastructure - Regenerative agriculture and food systems - Social infrastructure in underserved communities - Indigenous-led conservation and cultural preservation
These projects typically generate modest financial returns (3-6% annually) but create enormous natural, social, and spiritual capital. They are financed primarily by the Infinite Abundance Fund, impact investors, and governments.
Tier 2: Sustainable Projects (Medium Priority) Projects that meet human needs without degrading ecosystems or exploiting people receive second-tier access to capital. These include: - Circular manufacturing and zero-waste production - Sustainable transportation and logistics - Green building and regenerative urbanism - Education and healthcare services - Arts, culture, and community development
These projects typically generate moderate financial returns (6-10% annually) while maintaining or slightly improving natural and social capital. They are financed by a mix of impact investors, ethical banks like IAFS, and conventional investors seeking stable returns.
Tier 3: Transitional Projects (Lower Priority) Projects that are moving from extractive to regenerative practices but haven’t yet completed the transition receive third-tier access to capital. These include: - Fossil fuel companies transitioning to renewables - Industrial agriculture operations implementing regenerative practices - Extractive manufacturers adopting circular principles - Conventional businesses implementing B-corp or cooperative structures
These projects may generate higher financial returns (10-15% annually) but still create some negative externalities. They receive capital primarily from conventional investors and development finance institutions, with technical assistance from the Abundance Program to accelerate their transition.
Tier 4: Extractive Projects (Lowest Priority/Exclusion) Projects that degrade ecosystems, exploit people, or create long-term harm receive little to no capital from the regenerative economy. These include: - New fossil fuel extraction and infrastructure - Industrial agriculture expansion - Destructive mining and logging - Exploitative labor practices - Weapons manufacturing and other harmful industries
While these projects may still attract capital from conventional investors seeking high returns, they are increasingly starved of funding as more capital flows into regenerative alternatives. By 2050, the cost of capital for extractive projects has risen dramatically, making them economically unviable compared to regenerative alternatives.
The Impact of the Investment Cascade
This prioritization of capital has profound effects on the global economy:
Accelerated Transition: By directing capital to regenerative projects first, the cascade accelerates the transition from extractive to regenerative economy. Regenerative enterprises have access to abundant, low-cost capital, while extractive enterprises face capital scarcity and high costs.
Risk Reduction: By prioritizing projects that restore rather than degrade natural capital, the cascade reduces systemic risks—climate change, ecosystem collapse, social instability—that threaten all investments.
Aligned Incentives: By rewarding multi-capital value creation, the cascade aligns the interests of investors with the interests of communities and ecosystems, creating a positive-sum game rather than zero-sum competition.
Demonstrated Viability: By 2050, the multi-capital investment approach has demonstrated that it can generate competitive financial returns while creating enormous ecological and social value, attracting mainstream investors and transforming the entire investment industry.
6.2. Global Resource Commons Management
One of the most significant achievements of the Abundance Program by 2050 is the establishment of effective commons-based management for the Earth’s shared resources—the atmosphere, oceans, forests, and other ecosystems that belong to no one nation but affect all of humanity.
For centuries, these global commons suffered from the “tragedy of the commons”—each actor had incentives to exploit the resource while externalizing costs onto others, leading to degradation and eventual collapse. The atmosphere was treated as a free dumping ground for carbon emissions. Oceans were overfished and polluted. Forests were cleared without regard for their role in regulating climate and supporting biodiversity.
The Abundance Program has replaced this tragedy with a triumph of the commons, creating governance structures that enable humanity to collectively steward shared resources for the benefit of all.
The Planetary Commons Trust
The centerpiece of global commons management is the Planetary Commons Trust, established in 2040 and fully operational by 2050. The Trust is a global institution governed by representatives from all nations, with significant representation from Indigenous peoples, youth, and future generations (represented by appointed guardians).
The Trust has authority over:
Atmospheric Commons: The Trust manages the global carbon budget, allocating emissions rights and carbon sequestration responsibilities among nations. Rather than allowing unlimited emissions, the Trust establishes a declining cap on total global emissions, with allocations based on historical responsibility, current capacity, and development needs. Nations that exceed their allocations must purchase credits from nations that sequester more carbon than they emit, creating financial flows from high-emitting developed nations to low-emitting developing nations.
Ocean Commons: The Trust manages international waters (beyond national exclusive economic zones), establishing marine protected areas, regulating fishing, and preventing pollution. Fishing rights are allocated to communities that have traditionally depended on marine resources, with strict limits to allow fish populations to recover. Polluters are required to pay for cleanup and restoration.
Forest Commons: The Trust oversees the world’s remaining primary forests, working with national governments and Indigenous peoples to prevent deforestation and support restoration. Nations and communities that protect and restore forests receive payments from the Trust, financed by fees on resource extraction and carbon emissions.
Biodiversity Commons: The Trust manages genetic resources and traditional knowledge, ensuring that benefits from their use (such as pharmaceutical development from traditional medicines) are shared equitably with the communities that stewarded them.
The Trust’s Operating Principles
The Planetary Commons Trust operates according to principles that distinguish it from previous attempts at global governance:
Subsidiarity: Decisions are made at the lowest appropriate level. Local communities manage local commons, national governments manage national commons, and the Trust manages only truly global commons. This prevents centralization of power while enabling coordination at the appropriate scale.
Indigenous Leadership: Indigenous peoples, who have successfully stewarded ecosystems for millennia, have significant representation in Trust governance and veto power over decisions affecting their territories. Their traditional knowledge and governance practices inform Trust policies.
Intergenerational Equity: The Trust explicitly represents the interests of future generations, with appointed guardians who advocate for long-term sustainability over short-term gain. Major decisions require assessment of impacts on the next seven generations.
Transparency and Accountability: All Trust decisions, data, and financial flows are publicly accessible (through CIESSM). Communities affected by Trust decisions can appeal and seek redress through AWHD-based dispute resolution processes.
Adaptive Management: The Trust continuously learns and adjusts its policies based on monitoring data and feedback from communities. Rather than rigid rules, it uses adaptive management that responds to changing conditions.
Impact by 2050
By 2050, the Planetary Commons Trust has achieved remarkable results: - Global carbon emissions have declined by 70% from peak levels, putting the world on track to limit warming to 1.5°C - Ocean fish populations have rebounded by 50%, with many previously collapsed fisheries now sustainable - Deforestation has been halted and reversed, with net forest gain for the first time in centuries - Biodiversity loss has slowed dramatically, with many endangered species recovering
These achievements demonstrate that humanity can collectively manage shared resources when given appropriate governance structures and incentives.
6.3. The Omni-Layer Barter Exchange: Resource Flows Beyond Money
(Content on the Barter Exchange was covered in Chapter 5.2, so this section will focus on its role in resource stewardship)
The Omni-Layer Barter Exchange plays a crucial role in resource stewardship by enabling exchange of restoration credits, creating incentives for ecological regeneration without requiring scarce financial capital.
Restoration Credit Markets
The Exchange facilitates markets for various types of restoration credits:
Carbon Sequestration Credits: Earned by activities that remove carbon from the atmosphere—reforestation, regenerative agriculture, ocean restoration. These credits can be traded for goods, services, or financial capital, creating income for communities that restore ecosystems.
Biodiversity Credits: Earned by activities that protect or enhance biodiversity—habitat restoration, species protection, ecosystem connectivity. These credits are particularly valuable in regions with high biodiversity and can be traded for development rights or financial support.
Water Quality Credits: Earned by activities that improve water quality—wetland restoration, riparian buffer planting, pollution prevention. These credits can be traded with downstream users who benefit from clean water.
Soil Health Credits: Earned by regenerative agriculture practices that build soil organic matter and fertility. These credits can be traded for agricultural inputs, technical assistance, or financial capital.
The Exchange as Resource Allocation Mechanism
By enabling trade in restoration credits, the Exchange creates a market mechanism for allocating resources to their highest ecological value. Communities with degraded land but limited financial capital can earn credits by restoring ecosystems, then trade those credits for the goods and services they need. This creates a direct economic incentive for regeneration, channeling labor and resources toward ecological restoration without requiring government subsidies or philanthropic grants.
By 2050, the restoration credit markets facilitated by the Exchange are generating $500 billion in annual value, financing the restoration of millions of hectares of degraded land and providing livelihoods for tens of millions of people.
6.4. Ecological Restoration Finance: Investing in Natural Capital
The restoration of the Earth’s degraded ecosystems is one of the most important and profitable investment opportunities of the 21st century. By 2050, ecological restoration has become a major economic sector, employing over 100 million people globally and generating $2 trillion in annual economic activity.
The Economics of Restoration
Ecological restoration generates returns across multiple dimensions:
Direct Economic Returns: Restored ecosystems provide valuable goods and services—timber, fish, clean water, flood protection, pollination, climate regulation. These can generate revenue through sustainable harvesting, ecosystem service payments, and avoided costs.
Carbon Credits: Restored forests, wetlands, and grasslands sequester carbon, generating credits that can be sold in carbon markets. With carbon prices reaching $100-200 per ton by 2050, restoration projects can generate substantial revenue from carbon sequestration alone.
Biodiversity Credits: Restored habitats support biodiversity, generating credits that can be sold to entities seeking to offset their biodiversity impacts or meet conservation commitments.
Tourism and Recreation: Restored ecosystems attract tourists and provide recreation opportunities, generating revenue for local communities.
Property Value Appreciation: Restoration of nearby ecosystems increases property values, benefiting landowners and generating tax revenue for governments.
Risk Reduction: Restored ecosystems provide natural protection against floods, storms, droughts, and other climate impacts, reducing disaster costs and insurance premiums.
The Restoration Finance Ecosystem
By 2050, a sophisticated ecosystem of financial instruments and institutions supports ecological restoration:
Restoration Bonds: Long-term bonds (20-30 years) that finance restoration projects and pay returns from the ecosystem services generated. These bonds are attractive to pension funds and other institutional investors seeking stable, long-term returns.
Restoration Equity Funds: Equity funds that invest in restoration enterprises—companies that restore ecosystems and generate revenue from sustainable harvesting, carbon credits, and ecosystem services. These funds offer higher potential returns but also higher risk.
Blended Finance Facilities: Facilities that combine philanthropic grants, concessional loans, and commercial investment to finance restoration in regions where pure commercial finance is not yet viable. The philanthropic and concessional capital absorbs risk, making projects attractive to commercial investors.
Restoration Insurance: Insurance products that protect restoration projects against risks like fire, drought, or pest outbreaks. These products make restoration more attractive to risk-averse investors.
Community Restoration Funds: Locally-managed funds that finance small-scale restoration projects by community members. These funds are capitalized by the Infinite Abundance Fund and other sources, then managed by local communities according to AWHD principles.
Global Impact
By 2050, restoration finance has mobilized over $5 trillion in cumulative investment, financing the restoration of: - 500 million hectares of degraded forests - 200 million hectares of degraded grasslands - 50 million hectares of wetlands - 100 million hectares of degraded agricultural land - 10 million hectares of coral reefs and coastal ecosystems
This restoration has sequestered over 100 billion tons of carbon, provided livelihoods for 100 million people, and created trillions of dollars in natural capital. It represents one of humanity’s greatest achievements, demonstrating that we can heal the damage we have caused and create a more beautiful, abundant world.
Chapter 7: Sphere IV - The World Land Bridge Network
The World Land Bridge—a vision first articulated by Lyndon LaRouche and embraced by visionaries around the world—has become reality by 2070. A network of high-speed railways connects all continents, enabling the movement of people, goods, and ideas across vast distances with minimal environmental impact. The Bering Strait crossing, completed in 2065, stands as the crown jewel of this network, physically linking the Americas with Eurasia and symbolizing humanity’s capacity for cooperation and grand achievement.
But the World Land Bridge is far more than transportation infrastructure. It is a comprehensive development corridor that brings regenerative economy, ecological restoration, and cultural exchange to every region it touches. Along the railway routes, Regional Trade Villages serve as hubs of economic activity, Holopoli demonstrate regenerative urbanism, and ecological restoration corridors heal degraded landscapes. The Land Bridge represents Sphere IV of the Abundance Program—the ecosystem of action and impact—operating at planetary scale.
7.1. Continental Railway Corridors: The Arteries of Planetary Civilization
By 2070, the World Land Bridge consists of over 150,000 kilometers of high-speed railway connecting every continent except Antarctica. These railways move passengers at speeds of 300-400 km/h and freight at 150-200 km/h, making rail competitive with air travel for distances up to 2,000 km and far superior to trucking for freight.
The Major Corridors
Eurasian Land Bridge: The original corridor, connecting Western Europe with East Asia through Russia and Central Asia. By 2070, this corridor has been upgraded to high-speed standard throughout, with multiple parallel routes providing redundancy and capacity. Cities along the corridor—Berlin, Warsaw, Moscow, Astana, Urumqi, Beijing—have become major hubs of trade and cultural exchange.
North American Corridor: Connecting Alaska with Mexico through Canada and the United States. This corridor includes multiple north-south routes along the Pacific coast, through the interior, and along the Atlantic coast, with east-west connections linking all major cities. The corridor has spurred economic development in previously isolated regions and enabled the movement of climate refugees from increasingly uninhabitable southern regions to more temperate northern areas.
South American Corridor: Connecting the continent from Colombia to Argentina, with branches reaching all major cities. This corridor has transformed South American economies by enabling efficient trade within the continent and with the rest of the world via connections to the North American and Eurasian corridors.
African Corridors: Multiple north-south and east-west corridors connecting all regions of Africa. These corridors have been transformative for African development, finally providing the infrastructure needed for continental integration and global trade. The corridors were financed primarily by African governments and the Infinite Abundance Fund, with technical assistance from China, Europe, and the Abundance Program.
Bering Strait Crossing: The 100-kilometer crossing connecting Alaska with Siberia, completed in 2065 after 15 years of construction. This engineering marvel includes twin tunnels beneath the Bering Strait (similar to the Channel Tunnel between Britain and France) and elevated sections across the Diomede Islands. The crossing enables continuous rail travel from New York to London via Moscow, a journey of approximately 80 hours.
Southeast Asian and Oceanic Connections: High-speed rail throughout Southeast Asia, with undersea tunnels connecting Indonesia, and ferry connections to Australia and New Zealand. These connections have integrated the region economically and culturally, creating a unified Pacific economic zone.
Design Principles
The World Land Bridge was designed according to principles that distinguish it from conventional infrastructure:
Regenerative Corridors: Rather than simply laying track across the landscape, the Land Bridge includes ecological restoration corridors alongside the railways. Native vegetation is planted, wildlife crossings are built, and degraded land is restored. The result is infrastructure that enhances rather than degrades ecosystems.
Renewable Energy Integration: The entire Land Bridge is powered by renewable energy—solar panels along the tracks in sunny regions, wind turbines in windy regions, geothermal in volcanic regions. The railways generate more energy than they consume, feeding excess into regional grids.
Regional Trade Villages: Every 200-300 kilometers along the corridors, Regional Trade Villages serve as hubs for trade, logistics, and services. These villages provide employment, enable local producers to access global markets, and create vibrant communities along the routes.
Cultural Exchange Stations: At major junctions, Cultural Exchange Stations provide spaces for art, music, education, and dialogue. Travelers can experience the cultures of the regions they’re passing through, fostering understanding and appreciation across differences.
Climate Adaptation: The Land Bridge is designed for resilience in a changing climate—elevated sections in flood-prone areas, cooling systems in hot regions, ice-resistant infrastructure in cold regions. The design anticipates conditions in 2100, not just 2070.
7.2. The Bering Strait Crossing: Engineering Marvel and Symbol of Unity
The Bering Strait crossing represents one of humanity’s greatest engineering achievements, comparable to the Panama Canal, the Interstate Highway System, or the Apollo Program. But beyond its technical accomplishment, the crossing symbolizes a new era of cooperation between nations that were adversaries for much of the 20th century—Russia and the United States.
Engineering Specifications
The crossing consists of:
Twin Tunnels: Two parallel tunnels, each 12 meters in diameter, running 85 kilometers beneath the Bering Strait at depths of 50-100 meters below the seabed. The tunnels accommodate two tracks each (one in each direction), plus maintenance and emergency access ways. The tunnels were excavated using tunnel boring machines (TBMs) working from both ends simultaneously, meeting in the middle in 2063.
Diomede Island Stations: Stations on Big Diomede (Russia) and Little Diomede (USA) provide emergency access, maintenance facilities, and unique tourist destinations. The stations are designed as architectural marvels, celebrating the engineering achievement and the cultural heritage of the Indigenous peoples who have inhabited these islands for millennia.
Approach Sections: 200 kilometers of elevated railway on each side of the strait, crossing permafrost terrain. The elevated design prevents permafrost melting (which would destabilize conventional rail beds) and allows wildlife to pass beneath. The approach sections include stations at Uelen (Russia) and Wales (Alaska).
Ventilation and Safety Systems: Sophisticated ventilation systems provide fresh air throughout the tunnels. Emergency exits every 5 kilometers lead to escape tunnels that surface on the Diomede Islands or connect to the opposite tunnel. Fire suppression, communication, and monitoring systems ensure safety.
Permafrost Stabilization: Active cooling systems prevent permafrost melting beneath the approach sections. These systems use renewable energy to circulate coolant through pipes embedded in the ground, maintaining stable temperatures even as the Arctic warms.
Construction Process
The crossing was built over 15 years (2050-2065) by a binational consortium of Russian and American companies, with significant participation from Indigenous-owned enterprises. The project employed over 50,000 workers at peak construction, with priority given to Indigenous peoples from the Bering Strait region.
Construction was financed by a combination of: - Russian and American government appropriations ($50 billion each) - Infinite Abundance Fund investment ($30 billion) - International development bank loans ($20 billion) - Revenue bonds backed by future toll revenues ($20 billion)
Total cost was approximately $170 billion, or $1.7 billion per kilometer—expensive but comparable to other major undersea tunnels when adjusted for the extreme conditions of the Arctic.
Economic Impact
The crossing has generated enormous economic value:
Trade Facilitation: The crossing enables efficient rail freight between North America and Eurasia, reducing shipping times and costs compared to ocean freight. By 2070, over 100 million tons of freight crosses annually, generating $10 billion in toll revenue.
Tourism: The crossing has become one of the world’s premier tourist destinations, with millions of people riding the “Bering Express” each year to experience the engineering marvel and the stark beauty of the Arctic. Tourism generates $5 billion annually for the region.
Regional Development: The crossing has spurred economic development throughout the Bering Strait region, previously one of the most isolated areas on Earth. The Regional Trade Villages and Holopoli along the approach routes have become thriving communities, providing employment and services for tens of thousands of people.
Climate Migration: As southern regions become increasingly uninhabitable due to heat, drought, and sea-level rise, the crossing enables migration to the Arctic, which is becoming more temperate and habitable. By 2070, over 1 million climate migrants have settled in the Bering Strait region, revitalizing communities that had been depopulating.
Symbolic Significance
Beyond its economic value, the crossing has immense symbolic significance. For decades, the Bering Strait was a barrier between two superpowers that viewed each other with suspicion and hostility. The decision to build the crossing required overcoming deep-seated mistrust and choosing cooperation over competition.
The crossing demonstrates that humanity can undertake grand projects that serve the common good, transcending national interests and ideological differences. It stands as a monument to what becomes possible when we choose to work together rather than against each other.
7.3. Regional Trade Villages Network: Economic Hubs Along the Corridors
The Regional Trade Villages (RTVs) are one of the most innovative aspects of the World Land Bridge. Rather than simply connecting existing cities, the Land Bridge creates new economic hubs along the routes, bringing development to previously isolated regions and creating a more distributed pattern of economic activity.
By 2070, over 500 RTVs operate along the World Land Bridge corridors, each serving a radius of 100-300 kilometers and collectively facilitating over $5 trillion in annual trade.
RTV Functions and Services
Each RTV provides a comprehensive suite of services:
Trade Facilitation: Customs processing, warehousing, logistics coordination, and market access services. Small-scale producers who lack the resources to navigate complex international trade systems can bring their goods to the RTV and access global markets through the World Trade Village network.
Certification and Quality Control: Verification that products meet the Ethical Supply Chain Label standards. This certification provides market access and premium prices for producers who meet rigorous standards for labor rights, environmental sustainability, and social impact.
Financial Services: IAFS branches provide banking services—savings accounts, loans, insurance, remittances. The Omni-Layer Barter Exchange enables trade without scarce financial capital. Abundance Coin can be exchanged for national currencies.
Technical Assistance: Training and support for producers seeking to improve quality, adopt regenerative practices, or access new markets. Extension agents provide advice on agriculture, manufacturing, and business management.
Community Facilities: Each RTV includes a community center with meeting spaces (Ágora), health clinic, school, and cultural facilities. These serve both RTV workers and surrounding communities.
Renewable Energy Hub: Solar, wind, or other renewable installations provide power for the RTV and surrounding region, with excess fed into regional grids.
Ecological Restoration: Each RTV includes a restoration team that works with surrounding communities to restore degraded ecosystems, creating employment and natural capital.
RTV Governance
RTVs are governed according to AWHD principles, with participation from: - Workers employed at the RTV - Producers who use RTV services - Surrounding communities - National governments - The World Trade Village (which provides technical standards and oversight)
Major decisions—such as what services to offer, how to allocate resources, and what development priorities to pursue—are made through Ágora processes that seek all-win solutions. This ensures that RTVs serve the needs of their communities rather than extracting value for distant shareholders.
Impact on Regional Development
The RTVs have transformed regional development patterns:
Distributed Prosperity: Rather than concentrating economic activity in a few megacities, the RTVs create economic opportunities throughout the territory. Rural communities that were previously isolated and impoverished now have access to global markets and modern services.
Reduced Migration Pressure: By creating economic opportunities in rural areas, the RTVs reduce pressure to migrate to overcrowded cities. Young people can build livelihoods in their home communities rather than leaving for distant urban centers.
Ecological Restoration: The restoration work conducted by RTV teams has restored millions of hectares of degraded land, creating natural capital and ecosystem services that benefit entire regions.
Cultural Preservation: By enabling communities to prosper in place, the RTVs help preserve cultural traditions and languages that would otherwise be lost through migration and assimilation.
7.4. Ecological Restoration Corridors: Healing the Land
One of the most visionary aspects of the World Land Bridge is the integration of ecological restoration corridors alongside the railway routes. Rather than treating infrastructure as separate from or opposed to nature, the Land Bridge demonstrates that infrastructure can be a tool for ecological healing.
Corridor Design
The restoration corridors extend 1-5 kilometers on each side of the railway, depending on terrain and land availability. Within these corridors:
Native Vegetation: Millions of native trees, shrubs, and grasses are planted, creating habitat for wildlife and restoring ecosystem functions. Species selection is based on traditional Indigenous knowledge and modern ecological science, ensuring that plantings are appropriate for local conditions and climate projections.
Wildlife Crossings: Bridges and tunnels enable wildlife to cross the railway safely, preventing habitat fragmentation. These crossings are designed based on the needs of local species—wide bridges for large mammals, small tunnels for amphibians and reptiles, and canopy bridges for arboreal species.
Water Management: Wetlands, ponds, and bioswales capture and filter rainwater, recharging aquifers and preventing erosion. These water features also provide habitat for aquatic species and create beautiful landscapes.
Soil Restoration: Degraded soils are amended with compost, biochar, and microbial inoculants, restoring fertility and carbon content. Regenerative agriculture practices are demonstrated on restoration corridor lands, providing models for surrounding farmers.
Carbon Sequestration: The restored vegetation sequesters carbon, helping to mitigate climate change. By 2070, the restoration corridors have sequestered over 5 billion tons of carbon, equivalent to one year of global emissions.
Employment and Training
The restoration work provides employment for tens of thousands of people, with priority given to Indigenous peoples and local communities. Workers receive training in ecology, restoration techniques, and traditional Indigenous land management practices, building capacity that extends beyond the restoration corridors.
The work is organized as a combination of: - Full-time restoration crews employed by the World Land Bridge Authority - Seasonal work during planting and maintenance periods - Community-based restoration projects contracted to local organizations - Volunteer opportunities for students, tourists, and community members
Monitoring and Adaptive Management
The restoration corridors are continuously monitored using a combination of: - Remote sensing (satellite and drone imagery) - Automated sensors (soil moisture, temperature, wildlife cameras) - Field surveys by restoration crews - Traditional Indigenous monitoring practices
Data is fed into CIESSM, which analyzes trends and provides recommendations for adaptive management. If certain species are not thriving, plantings are adjusted. If wildlife is not using crossings, designs are modified. This continuous learning ensures that restoration efforts become more effective over time.
Impact by 2070
The restoration corridors have restored over 50 million hectares of degraded land, creating: - Habitat for thousands of species, many of which had been declining - Carbon sequestration equivalent to removing 100 million cars from the road - Water filtration and flood control services worth billions of dollars annually - Beautiful landscapes that enhance the experience of rail travel - Models of regenerative land management that have been replicated globally
The corridors demonstrate that infrastructure and ecology are not inherently in conflict—when designed with wisdom and care, infrastructure can be a tool for healing the Earth.
Chapter 8: Sphere V - Cultural Transformation & Societal Engagement
The transformation described in the previous chapters—new governance systems, regenerative economy, planetary resource stewardship, global infrastructure—would not be possible without a parallel transformation in human consciousness and culture. Sphere V of the Abundance Program addresses this dimension, creating the cultural conditions for humanity to organize itself in new ways.
By 2070, a profound shift in human consciousness is underway. The old paradigm of separation, competition, and domination is giving way to a new paradigm of interconnection, cooperation, and stewardship. This shift is not imposed from above but emerges from millions of people engaging with new stories, practices, and experiences that reveal our fundamental interdependence with each other and with the Earth.
8.1. The Founders Documentary: A New Story for Humanity
One of the most powerful tools for cultural transformation has been “The Founders”—a documentary series and transmedia project that tells the story of the Abundance Program and the people building it. Released in phases beginning in 2030 and continuing through 2070, The Founders has reached billions of people, reshaping how humanity understands itself and its possibilities.
The Story Being Told
The Founders is not a conventional documentary that observes from a distance. It is an immersive, participatory storytelling project that invites viewers to see themselves as part of the story being told. The narrative follows multiple threads:
The Visionaries: Profiles of the individuals who conceived and launched the Abundance Program—their backgrounds, motivations, struggles, and breakthroughs. These stories humanize the vision, showing that extraordinary change is created by ordinary people who choose to act on their deepest values.
The Builders: Stories of the people building the Components—the software developers creating CIESSM, the farmers implementing regenerative agriculture, the engineers constructing the Bering Strait crossing, the facilitators guiding Ágoras. These stories show the practical work of transformation and invite viewers to see how they might contribute.
The Communities: Stories of communities that have embraced the Abundance Program—how their lives have changed, what challenges they’ve faced, what they’ve learned. These stories provide social proof that the vision is not utopian fantasy but lived reality.
The Challenges: Honest exploration of the obstacles, failures, and conflicts encountered along the way. The documentary does not present a sanitized success story but shows the messy reality of transformation—the political resistance, the technical failures, the interpersonal conflicts, the moments of doubt. This honesty builds credibility and prepares viewers for the challenges they will face in their own transformation work.
The Invitation: Throughout the series, viewers are explicitly invited to participate—to join an Ágora, to start a regenerative enterprise, to invest in the Infinite Abundance Fund, to volunteer for restoration work. The documentary is not just telling a story; it is recruiting people to help write the next chapters.
Distribution and Impact
The Founders has been distributed through every available channel: - Theatrical releases in cinemas worldwide - Television broadcasts on public and commercial networks - Streaming platforms (both commercial and commons-based) - Community screenings in Ágoras, schools, and community centers - Virtual reality experiences that immerse viewers in the story - Interactive web platforms where viewers can explore the story at their own pace
The series has been translated into over 100 languages and adapted for different cultural contexts, ensuring that people everywhere can see themselves in the story.
By 2070, The Founders has been viewed by over 4 billion people—more than half of humanity. Surveys show that: - 60% of viewers report that the series changed their understanding of what is possible - 40% report taking some action as a result—joining an Ágora, changing consumption habits, supporting regenerative enterprises - 20% report significant life changes—career shifts, relocation to ERAs or Holopoli, deep engagement with the Abundance Program
The series has become a cultural phenomenon, referenced in conversations, taught in schools, and celebrated as one of the great works of art of the 21st century. More importantly, it has shifted the narrative about humanity’s future from dystopian collapse to regenerative flourishing, giving people hope and agency at a time when both were in short supply.
8.2. Holopoly: Gamifying Planetary Regeneration
Holopoly—the game that simulates the Abundance Program ecosystem—has become one of the most played games in the world by 2070, with over 2 billion active players. But Holopoly is more than entertainment; it is an educational tool, a recruitment mechanism, and a laboratory for testing new ideas.
Game Mechanics
Holopoly is a massively multiplayer online game where players take on roles within the Abundance Program ecosystem:
ERA Founders: Players can establish and manage ERAs, making decisions about land use, economic activities, governance structures, and relationships with other ERAs. Success is measured not just by financial prosperity but by multi-capital value creation across all five dimensions.
Component Developers: Players can work on developing and improving Components—designing better Ágora facilitation processes, creating new features for CIESSM, developing financial products for IAFS. Successful innovations can be implemented in the real-world Abundance Program.
Restoration Workers: Players can engage in virtual ecological restoration—planting trees, restoring wetlands, regenerating soil. The game uses real data from actual restoration sites, so players are learning real restoration techniques while playing.
Ágora Participants: Players can participate in virtual Ágoras, practicing consensus-building and all-win problem-solving. The game teaches AWHD protocols and provides a safe space to develop facilitation skills.
Investors: Players can invest virtual capital in ERAs, enterprises, and restoration projects, learning about multi-capital accounting and regenerative finance.
Policymakers: Players can take on roles as government officials, making decisions about regulations, incentives, and public investments that affect the game world. This helps players understand the systemic nature of transformation and the importance of policy.
The Bridge Between Game and Reality
What makes Holopoly unique is the bridge between the virtual game world and the real world:
Real-World Data: The game uses real data from the Abundance Program—actual ERA performance, real restoration project outcomes, genuine CIESSM intelligence. This ensures that the game reflects reality and teaches real skills.
Skill Transfer: Skills developed in the game—Ágora facilitation, regenerative agriculture, multi-capital accounting—transfer directly to real-world practice. Many Holopoly players have gone on to become leaders in the real Abundance Program.
Innovation Pipeline: Successful innovations in the game are evaluated for real-world implementation. A player who designs a brilliant new Ágora protocol or a clever financial product might see their innovation adopted in the real world.
Recruitment: The game serves as a recruitment pipeline, identifying talented and committed individuals who might contribute to the real Abundance Program. Top players are invited to join real-world projects, with their game performance serving as a portfolio of their capabilities.
Community Building: The game creates communities of players who share values and vision. These communities often extend beyond the game, with players organizing real-world meetups, starting local projects, and supporting each other’s transformation work.
Educational Impact
By 2070, Holopoly is used in schools around the world as an educational tool. Students learn: - Systems thinking by managing complex, interconnected systems - Ecological literacy by engaging with restoration and regenerative agriculture - Economic literacy by managing multi-capital enterprises - Civic engagement by participating in Ágoras and policymaking - Cooperation and empathy by working with diverse players toward shared goals
Teachers report that Holopoly is far more effective than traditional instruction at conveying complex concepts and inspiring students to engage with real-world challenges.
Cultural Impact
Beyond its educational value, Holopoly has had profound cultural impact. It has made regenerative thinking fun and accessible, reaching audiences who would never read a policy document or attend a lecture. It has created a shared language and set of references that enable people from different backgrounds to communicate about transformation. It has demonstrated that planetary regeneration is not a grim sacrifice but an exciting adventure.
Most importantly, Holopoly has shown millions of people that they have agency—that their choices and actions matter, that they can contribute to creating a better world. This sense of agency is essential for the cultural transformation underway.
8.3. Arts, Culture, and the Regenerative Renaissance
The transformation of human civilization is accompanied by a flowering of arts and culture—what historians will call the Regenerative Renaissance. Artists, musicians, writers, and cultural creators around the world are exploring themes of interconnection, regeneration, and possibility, creating works that inspire and guide the transformation.
The Role of Art in Transformation
Art plays multiple roles in the cultural transformation:
Visioning: Art helps people imagine futures that don’t yet exist. Paintings, films, novels, and music depicting regenerative civilizations make those futures feel real and attainable, overcoming the failure of imagination that keeps people trapped in old paradigms.
Meaning-Making: Art helps people make sense of the profound changes underway. It provides frameworks for understanding transformation, rituals for marking transitions, and stories that give meaning to struggle and sacrifice.
Connection: Art creates emotional connections between people and ideas. A song about ecological restoration can create feelings of love for the Earth that no scientific paper can match. A painting of an Ágora can convey the beauty of collective decision-making in ways that no governance manual can achieve.
Healing: Art helps people process grief, trauma, and loss—the inevitable companions of transformation. As the old world dies and the new world is born, people need ways to mourn what is lost and celebrate what is emerging. Art provides those ways.
Celebration: Art celebrates the beauty and joy of regenerative living. It shows that the transformation is not about sacrifice and austerity but about creating lives of greater meaning, connection, and delight.
The Regenerative Arts Movement
By 2070, a global movement of regenerative artists has emerged, creating works that embody regenerative principles:
Ecological Art: Art created in collaboration with nature—living sculptures made from plants, installations that restore ecosystems, performances that celebrate the more-than-human world. These works blur the boundary between art and ecology, showing that beauty and regeneration are inseparable.
Community Art: Art created collectively by communities, often as part of Ágora processes. Murals, performances, and installations that express community values and vision. These works strengthen social capital and create shared identity.
Sacred Art: Art that reconnects people with the sacred dimension of existence—the mystery, beauty, and interconnection that underlie all life. This art draws on diverse spiritual traditions while transcending sectarian boundaries, creating a universal language of the sacred.
Functional Art: Art that serves practical purposes—beautiful tools, elegant buildings, graceful infrastructure. This art demonstrates that utility and beauty are not opposed but complementary, that everything we make can be both functional and beautiful.
Participatory Art: Art that invites participation rather than passive consumption. Interactive installations, community performances, and collaborative creations that break down the barrier between artist and audience.
Cultural Institutions Supporting the Renaissance
The Regenerative Renaissance is supported by cultural institutions that have evolved to serve the transformation:
Holopoli Cultural Centers: Every Holopoli includes a cultural center that provides space for performances, exhibitions, workshops, and gatherings. These centers are governed by AWHD principles, with programming decided by community Ágoras.
Regenerative Arts Funds: Grants and fellowships for artists creating work that supports the transformation. These funds are financed by the Infinite Abundance Fund, governments, and private donors, and are allocated through peer review processes that prioritize artistic excellence and transformative impact.
Artist Residencies: Programs that bring artists to ERAs, restoration sites, and other Abundance Program projects, providing time and support for creating work inspired by regenerative practices. These residencies create deep connections between artists and the transformation, resulting in authentic and powerful work.
Arts Education: Comprehensive arts education in schools, emphasizing creativity, expression, and the role of art in social change. Every child learns music, visual arts, theater, and dance, developing creative capacities that serve them throughout life.
Cultural Exchange: Programs that facilitate exchange of artists and cultural practices across regions and traditions. These exchanges build understanding, inspire innovation, and create a truly global culture that honors diversity while recognizing unity.
8.4. Spiritual Awakening and the Evolution of Consciousness
Underlying all the transformations described in this plan is a shift in human consciousness—a spiritual awakening that is changing how people understand themselves and their relationship to the world. This awakening is not tied to any particular religious tradition but draws on the wisdom of all traditions while transcending sectarian boundaries.
The Nature of the Awakening
The awakening involves several key shifts in consciousness:
From Separation to Interconnection: Recognition that the boundaries we perceive between self and other, human and nature, are conceptual constructs rather than ultimate realities. At the deepest level, we are all expressions of a single, interconnected whole. This recognition naturally gives rise to compassion, cooperation, and care for all beings.
From Scarcity to Abundance: Shift from a scarcity mindset (there’s not enough, I must compete and hoard) to an abundance mindset (there is enough for all when we share and cooperate). This shift is not naive optimism but recognition that scarcity is often artificially created by systems of extraction and concentration.
From Domination to Partnership: Shift from hierarchical, dominator relationships (where some control others) to partnership relationships (where all parties are respected and empowered). This applies to relationships between humans, between humans and nature, and between different aspects of ourselves.
From Linear to Cyclical Time: Shift from linear time consciousness (past-present-future as a straight line of progress) to cyclical time consciousness (seasons, generations, cycles of death and rebirth). This shift enables longer-term thinking and recognition of our place in vast cycles of time.
From Materialism to Holism: Shift from materialist worldview (only matter is real, consciousness is epiphenomenal) to holistic worldview (consciousness and matter are both fundamental, neither reducible to the other). This shift opens space for spiritual experience and recognition of dimensions of reality beyond the physical.
Practices Supporting the Awakening
The awakening is supported by practices that help people experience these shifts directly:
Contemplative Practices: Meditation, prayer, and other practices that quiet the mind and open awareness to deeper dimensions of reality. These practices are taught in schools, workplaces, and community centers, making them accessible to all.
Nature Connection: Practices that deepen relationship with the natural world—wilderness immersion, nature observation, ecological restoration work. These practices help people experience their interconnection with the Earth directly.
Community Practices: Ágoras, circles, and other collective practices that create experiences of collective intelligence and all-win solutions. These practices show that cooperation can be more effective than competition.
Ritual and Ceremony: Practices that mark transitions, celebrate achievements, and connect people with the sacred. These practices draw on diverse cultural traditions while creating new forms appropriate for our time.
Service and Contribution: Practices of giving and serving that help people experience the joy of contribution and the recognition that we are fulfilled through serving something larger than ourselves.
Institutional Support
The awakening is supported by institutions that have evolved to serve spiritual development:
Contemplative Centers: Spaces for meditation, retreat, and spiritual practice, available in every Holopoli and many ERAs. These centers are non-sectarian, welcoming people from all traditions and none.
Wisdom Councils: Gatherings of elders, spiritual teachers, and wisdom keepers from diverse traditions who provide guidance on the transformation. These councils advise Ágoras, governments, and the Abundance Program, ensuring that spiritual wisdom informs practical decisions.
Rites of Passage: Programs that support people through major life transitions—coming of age, marriage, parenthood, elderhood, death. These programs provide the ritual and community support that traditional cultures offered but modern societies have largely lost.
Interfaith Dialogue: Ongoing dialogue between religious and spiritual traditions, seeking common ground while honoring differences. This dialogue has helped overcome sectarian conflicts and create a more unified spiritual culture.
Impact by 2070
By 2070, the spiritual awakening has reached critical mass. Surveys show that: - 70% of people report experiencing a sense of interconnection with all life - 60% regularly engage in some form of contemplative or spiritual practice - 50% report that spiritual values guide their major life decisions - 40% have had direct experiences of expanded consciousness or unity
This awakening is not universal—there are still many people operating from old paradigms of separation and competition. But the shift has reached sufficient scale to transform culture and enable the systemic changes described in this plan.
The awakening demonstrates that the transformation is not just about new technologies, policies, or institutions. At its core, it is about a shift in consciousness—a recognition of who we truly are and what we are capable of becoming. This recognition is the ultimate foundation of the regenerative civilization being born.
Part III: The Bering Strait Mega-Holopolis & The Mature Ecosystem
By 2070, the Abundance Program ecosystem has reached a state of maturity and planetary scale. The Bering Strait, once a remote and icy frontier, has become the vibrant heart of a transformed world. Part III explores this mature ecosystem, focusing on the Bering Strait Mega-Holopolis, the fully integrated network of Components, and the emergence of a new planetary civilization.
Chapter 9: The 12-30 Holopoli Network
The Holopoli—cities designed as living systems that regenerate ecosystems and cultivate human potential—have become the dominant model for urban development by 2070. What began as a handful of pilot projects in Phase 1 has grown into a global network of over 30 Holopoli, with 12 anchor Holopoli serving as major hubs of the regenerative economy.
These cities are not just sustainable; they are regenerative. They produce more energy than they consume, purify more water than they use, sequester more carbon than they emit, and create more social and spiritual capital than they require. They are living demonstrations of humanity in partnership with nature, and they have transformed how we think about urban life.
9.1. Holopoli Design Principles: Cities as Living Systems
All Holopoli are designed according to a common set of principles, adapted to local culture and ecology:
1. Regenerative Metabolism: Holopoli are designed as circular systems that mimic natural ecosystems. Waste from one process becomes food for another. Water is captured, used, purified, and returned to the environment cleaner than it arrived. Energy is generated from renewable sources within the city. Food is grown in urban farms and surrounding greenbelts. The city operates as a living organism, with a healthy metabolism that regenerates its environment.
2. Biophilic Design: Nature is integrated into every aspect of the city. Buildings are covered in living walls and green roofs. Parks, gardens, and ecological corridors weave through the urban fabric. Natural light and ventilation are maximized. The city is designed to connect people with nature, recognizing that our well-being depends on this connection.
3. Human-Scale Urbanism: Holopoli are designed for people, not cars. They are compact, walkable cities with a mix of uses—residential, commercial, cultural, educational—all within a short walk or bike ride. Public transportation is efficient and accessible. Streets are designed as public spaces for social interaction, not just conduits for traffic.
4. Distributed Governance: Holopoli are governed according to AWHD principles, with decision-making distributed to the lowest appropriate level. Neighborhoods have their own Ágoras for making local decisions. City-wide decisions are made through a council of representatives from neighborhood Ágoras. This distributed governance ensures that the city remains responsive to the needs of its citizens.
5. Lifelong Learning: Holopoli are designed as learning environments. Schools are integrated with the community, with students learning through real-world projects. Public spaces include interactive exhibits and learning opportunities. The entire city is a campus for lifelong learning and personal growth.
6. Cultural Vitality: Holopoli are centers of cultural creativity. They include theaters, concert halls, art galleries, and studios. Public art is integrated into the urban fabric. Festivals and celebrations bring the community together. The city is designed to nourish the human spirit as well as the body.
7. Economic Abundance: Holopoli are hubs of the regenerative economy. They are home to cooperatives, social enterprises, and other businesses that create multi-capital value. The HHEE provides the economic infrastructure for these businesses to thrive. The city is designed to create livelihoods that are both meaningful and prosperous.
9.2. The First 12 Anchor Holopoli: Hubs of the Regenerative World
By 2070, 12 anchor Holopoli have been established, each serving as a major hub for its continent or bioregion:
1. Beringia (Bering Strait): The planetary headquarters of the Abundance Program, located at the Bering Strait crossing. Beringia is a binational Holopoli, with campuses in both Russia and the United States, connected by the Bering Express. It is home to CIESSM, the World Trade Village headquarters, and the Planetary Commons Trust. Its population of 2 million is a diverse mix of Indigenous peoples, scientists, artists, diplomats, and builders from around the world.
2. Amazonia (Brazil): Located in the heart of the Amazon rainforest, Amazonia is a center for ecological restoration and biodiversity research. It demonstrates how a city can thrive in a tropical ecosystem without destroying it. Its economy is based on sustainable agroforestry, ecotourism, and biopharmaceutical research.
3. Sahara (Algeria): Located in the Sahara Desert, Sahara demonstrates how a city can thrive in an arid environment. It uses advanced water harvesting and desalination technologies, desert agriculture techniques, and concentrated solar power. Its economy is based on renewable energy, desert agriculture, and cultural tourism.
4. Himalayas (Nepal): Located in the Himalayan foothills, Himalayas is a center for spiritual practice and consciousness research. It is home to wisdom keepers from diverse traditions and hosts gatherings that explore the evolution of consciousness. Its economy is based on spiritual tourism, traditional medicine, and high-altitude agriculture.
5. Oceania (Fiji): Located on a cluster of islands in the Pacific, Oceania is a center for marine restoration and ocean governance. It demonstrates how coastal communities can adapt to sea-level rise and restore coral reefs and other marine ecosystems. Its economy is based on sustainable aquaculture, marine ecotourism, and ocean research.
6. Great Lakes (USA/Canada): Located on the shores of the Great Lakes, this Holopoli is a center for freshwater restoration and industrial transformation. It demonstrates how a post-industrial region can transition to a regenerative economy, restoring polluted waterways and creating new livelihoods in circular manufacturing and green technology.
7. Patagonia (Argentina/Chile): Located in the pristine wilderness of Patagonia, this Holopoli is a center for conservation and adventure tourism. It demonstrates how a region can build a prosperous economy based on protecting rather than extracting natural resources.
8. Congo Basin (DRC): Located in the Congo rainforest, this Holopoli is a center for forest conservation and cultural preservation. It works with Indigenous communities to protect the rainforest and create livelihoods based on sustainable forest products and ecotourism.
9. Scandinavia (Norway/Sweden): Located in the Arctic region of Scandinavia, this Holopoli is a center for Arctic research and sustainable resource management. It demonstrates how a developed region can transition to a fully regenerative economy, with a high quality of life and a small ecological footprint.
10. Silk Road (Uzbekistan): Located along the ancient Silk Road, this Holopoli is a center for cultural exchange and trade between East and West. It revives the spirit of the ancient Silk Road, fostering dialogue and cooperation between diverse cultures.
11. Australia (Australia): Located in the Australian outback, this Holopoli is a center for arid land restoration and Indigenous knowledge. It works with Aboriginal communities to restore degraded landscapes and create livelihoods based on traditional ecological knowledge.
12. Mediterranean (Greece/Turkey): Located on the shores of the Mediterranean, this Holopoli is a center for peace and reconciliation in a region with a long history of conflict. It brings together people from diverse cultures and religions to build a shared future based on cooperation and mutual respect.
9.3. Scaling to 30 by 2080 and 100 by 2100
The 12 anchor Holopoli serve as models and training centers for the development of a wider network of Holopoli. By 2080, the network has grown to 30 Holopoli, and by 2100, to over 100, with a combined population of over 200 million people.
This scaling is achieved through a process of replication and adaptation:
Replication: The design principles and technologies developed in the anchor Holopoli are shared openly, allowing other communities to replicate what works. The Abundance Program provides technical assistance and financing for communities seeking to build their own Holopoli.
Adaptation: Each new Holopoli is adapted to its local culture, ecology, and economy. The design process is led by local communities through Ágora processes, ensuring that the Holopoli reflects local values and meets local needs.
Network Effects: As the network grows, it becomes more powerful. Holopoli trade with each other, share innovations, and collaborate on regional projects. The network creates a global community of practice, accelerating learning and innovation.
Retrofitting Existing Cities: In addition to building new Holopoli, the principles of regenerative urbanism are applied to existing cities. Neighborhoods in conventional cities are retrofitted to become more like Holopoli, with green infrastructure, local food systems, and community governance. By 2100, over 1 billion people live in Holopoli or Holopoli-inspired neighborhoods.
9.4. Holopoli as Regenerative Urban Models for the 22nd Century
The Holopoli network represents a new paradigm for urban living. In the 20th century, cities were seen as engines of economic growth, but also as sources of pollution, inequality, and social alienation. In the 21st century, Holopoli have demonstrated that cities can be engines of regeneration—places that restore ecosystems, create shared prosperity, and cultivate human flourishing.
As humanity enters the 22nd century, the Holopoli network provides a proven model for how to build a planetary civilization that is both technologically advanced and ecologically wise, both globally connected and locally rooted, both prosperous and just.
The Holopoli are not just places to live; they are living laboratories for the future of humanity. They are the crucibles where a new kind of human being is being forged—the Holo-Citizen, a planetary citizen who is aware of their interconnection with all life and dedicated to serving the well-being of the whole.
Chapter 10: CIESSM - The Planetary Brain of the North
By 2070, CIESSM (Comprehensive Integrated Ecosystem for Sensing, Sense-Making, and Metadesign) has evolved from a regional monitoring system for the Arctic into the de facto “planetary brain” of the regenerative civilization. Headquartered in the Beringia Holopoli, CIESSM is a vast, decentralized network of sensors, data platforms, AI systems, and human intelligence that provides humanity with a real-time understanding of the state of the planet and the capacity to make wise decisions based on that understanding.
CIESSM is not a centralized command-and-control system. It is a distributed intelligence network that empowers individuals, communities, and institutions to make better decisions. It operates on principles of open data, radical transparency, and collective intelligence, ensuring that its power is used to serve the common good rather than to control or manipulate.
10.1. The Arctic Intelligence Hub: From Regional to Planetary
CIESSM was initially conceived as an Arctic-focused system to monitor permafrost melt, sea ice decline, and other critical changes in the polar region. This focus was strategic, as the Arctic is the Earth’s early warning system for climate change—what happens in the Arctic doesn’t stay in the Arctic.
By 2040, the Arctic hub of CIESSM was fully operational, with a network of: - Satellites: A dedicated constellation of satellites providing high-resolution imagery and data on ice cover, vegetation, atmospheric chemistry, and ocean currents. - Drones: Fleets of autonomous drones (air, sea, and land) providing on-demand data collection in remote areas. - Ground Sensors: Thousands of sensors embedded in permafrost, glaciers, and ecosystems, providing continuous data on temperature, moisture, and other variables. - Indigenous Monitoring: Partnerships with Indigenous communities to integrate traditional ecological knowledge and on-the-ground observations into the system.
This Arctic hub provided unprecedented understanding of the polar region, enabling more accurate climate models, better prediction of extreme weather events, and more effective strategies for climate adaptation.
Scaling to Planetary Level
The success of the Arctic hub led to the scaling of CIESSM to a planetary level. Between 2040 and 2070, regional CIESSM hubs were established in all major bioregions, each adapted to the specific monitoring needs of that region: - Amazon Hub: Monitoring deforestation, biodiversity, and hydrological cycles. - Sahara Hub: Monitoring desertification, water resources, and solar energy potential. - Himalayas Hub: Monitoring glaciers, water flows, and seismic activity. - Oceans Hub: Monitoring ocean temperature, acidity, currents, and marine life.
These regional hubs are all connected to the central CIESSM hub in Beringia, which integrates data from all sources into a comprehensive global picture. By 2070, CIESSM is processing petabytes of data per day, creating the most detailed model of the Earth system ever created.
10.2. The Global Monitoring Network: Sensing the Planetary Body
CIESSM’s sensing capacity extends far beyond environmental data. By 2070, it has become a comprehensive monitoring system for the entire planetary body—ecological, economic, social, and cultural.
Ecological Monitoring: As described above, CIESSM monitors all major Earth systems in real time, providing a continuous health check on the planet.
Economic Monitoring: CIESSM tracks the flow of goods, services, and capital through the regenerative economy. It monitors: - Multi-Capital Accounts: National and regional accounts that track the state of all five capitals, providing a more holistic measure of well-being than GDP. - Supply Chains: Real-time tracking of products through the My Goodness! and World Trade Village networks, ensuring transparency and accountability. - Financial Flows: Monitoring of transactions in Abundance Coin and other currencies, detecting patterns of speculation or instability. - Resource Use: Tracking the extraction, use, and recycling of all major resources, enabling a transition to a fully circular economy.
Social Monitoring: CIESSM monitors social well-being using a variety of indicators: - Health Data: Anonymized data from public health systems, providing real-time information on disease outbreaks, nutrition levels, and mental health trends. - Education Data: Data on literacy rates, school enrollment, and educational outcomes, helping to identify and address educational disparities. - Community Vitality Data: Indicators of social cohesion, trust, and civic engagement, derived from surveys, social media analysis, and Ágora participation rates. - Human Rights Data: Monitoring of human rights abuses, labor exploitation, and other violations, using a combination of satellite imagery, on-the-ground reporting, and AI analysis.
Cultural Monitoring: CIESSM tracks cultural trends and the evolution of consciousness: - Values Surveys: Regular global surveys on values, beliefs, and worldviews, tracking the shift from extractive to regenerative paradigms. - Media Analysis: AI-powered analysis of news, social media, and cultural products to identify emerging narratives and cultural trends. - Spiritual Practice Data: Anonymized data on participation in meditation, yoga, and other spiritual practices, providing a rough measure of the spiritual awakening underway.
Ethical Considerations
The collection of such vast amounts of data raises profound ethical questions. CIESSM is designed with robust safeguards to prevent misuse:
Data Sovereignty: Individuals and communities own their data and have control over how it is used. All data is anonymized by default, and personal data can only be used with explicit consent.
Radical Transparency: All CIESSM algorithms and decision-making processes are open source and publicly auditable. There are no “black boxes.”
Distributed Governance: CIESSM is governed as a global commons, with oversight from a council of representatives from all stakeholder groups—governments, Indigenous peoples, scientists, civil society, and the general public. Major decisions are made through Ágora processes.
Focus on Sense-Making, Not Control: CIESSM’s purpose is to provide information that empowers people to make better decisions, not to control their behavior. It is a tool for collective intelligence, not centralized command.
10.3. Predictive Analytics and Early Warning: Navigating the Future
Beyond monitoring the present, CIESSM’s most powerful capability is its capacity for predictive analytics and early warning. By analyzing vast datasets and running complex simulations, CIESSM can anticipate future trends and provide early warning of potential crises.
Climate Prediction: CIESSM’s climate models, refined with decades of real-world data, can predict climate impacts with unprecedented accuracy—from the path of hurricanes to the risk of drought to the rate of sea-level rise. This enables communities to prepare and adapt, saving lives and resources.
Economic Forecasting: CIESSM can anticipate economic trends—supply chain disruptions, resource shortages, financial instability—enabling businesses and governments to take preemptive action. This has made the regenerative economy far more resilient than the boom-and-bust cycles of 20th-century capitalism.
Pandemic Prevention: By monitoring health data and environmental conditions, CIESSM can detect the emergence of new pathogens with pandemic potential, enabling rapid response to contain outbreaks before they spread globally. The COVID-19 pandemic of the 2020s served as a powerful lesson in the need for such a system.
Social Unrest Prediction: By analyzing social and economic data, CIESSM can identify regions at risk of social unrest or conflict, enabling preemptive deployment of peace-building and development resources. This has helped prevent numerous conflicts and humanitarian crises.
Ecological Tipping Point Warnings: CIESSM monitors the stability of major Earth systems—the Amazon rainforest, the Atlantic ocean circulation, the polar ice sheets—and provides early warning if they are approaching tipping points that could lead to irreversible collapse. This information is critical for guiding global policy and prioritizing restoration efforts.
The Metadesign Function
Beyond prediction, CIESSM’s most advanced function is metadesign—the design of systems that can design themselves. By simulating the evolution of complex systems, CIESSM can help humanity design better governance structures, economic mechanisms, and social systems.
For example, when designing a new Holopoli, planners can use CIESSM to simulate how different urban layouts, transportation systems, and economic policies will affect the city’s metabolism, social dynamics, and ecological footprint. This enables the design of cities that are more resilient, equitable, and regenerative from the ground up.
Similarly, when designing new governance protocols for the Planetary Commons Trust, participants can use CIESSM to simulate how different rules will affect resource use, economic equity, and ecological outcomes. This enables the design of governance systems that are more effective and just.
This metadesign function represents a new stage in human evolution—the capacity for conscious, collective design of our own social and ecological systems. It is the ultimate expression of humanity moving from being a passenger on Spaceship Earth to becoming a responsible member of the crew.
10.4. Indigenous Knowledge Integration: The Wisdom of the Elders
A key feature that distinguishes CIESSM from purely technocratic systems is its deep integration of Indigenous knowledge. From its inception, the Abundance Program has recognized that Indigenous peoples hold sophisticated knowledge about how to live in harmony with the Earth, developed over thousands of years of observation and practice.
The Two-Eyed Seeing Approach
CIESSM operates on the principle of “Two-Eyed Seeing”—learning to see from one eye with the strengths of Indigenous knowledge and from the other eye with the strengths of Western science, and learning to use both eyes together for the benefit of all.
This integration takes multiple forms:
Data Collection: Indigenous communities are partners in data collection, with community members trained as monitors who provide on-the-ground observations that complement satellite and sensor data. This “ground-truthing” is essential for interpreting technical data and understanding local context.
Knowledge Systems: Traditional Indigenous knowledge systems—classification of plants and animals, understanding of ecological relationships, calendars of seasonal events—are integrated into CIESSM’s databases alongside scientific data. This creates a richer, more holistic understanding of ecosystems.
Sense-Making: Indigenous elders and knowledge keepers are part of the sense-making process, helping to interpret data and identify patterns that might be missed by purely quantitative analysis. Their holistic, long-term perspective provides a crucial complement to the short-term, reductionist focus of much of Western science.
Governance: Indigenous peoples have significant representation in the governance of CIESSM, ensuring that the system is used in ways that respect Indigenous sovereignty and serve the well-being of all life.
The Beringia Council of Elders
The integration of Indigenous knowledge is institutionalized in the Beringia Council of Elders, a body of wisdom keepers from Indigenous nations around the Arctic Circle who provide guidance to CIESSM and the broader Abundance Program.
The Council meets regularly to: - Review CIESSM data and provide interpretations based on traditional knowledge - Advise on the ethical implications of new technologies and policies - Guide restoration efforts to ensure they are culturally appropriate and ecologically sound - Mediate disputes between different stakeholder groups - Conduct ceremonies to maintain spiritual balance and connection with the Earth
The Council’s wisdom has been crucial to the success of the Abundance Program, providing a moral compass and a deep, long-term perspective that has guided the project through many challenges.
The Synthesis of Science and Spirit
The integration of Indigenous knowledge into CIESSM represents a healing of the long-standing split between science and spirit in Western culture. It demonstrates that rigorous, data-driven analysis and deep, intuitive wisdom are not opposed but complementary. By bringing these two ways of knowing together, CIESSM has created an intelligence system that is not only powerful but also wise.
This synthesis is perhaps the most important innovation of the Abundance Program, for it is the foundation of a civilization that is both technologically advanced and spiritually grounded—a civilization that has learned to use its power in service of life.
_md", text=
Chapter 11: The Convergence Meta-Platform & Avatar Hub
While CIESSM serves as the planetary brain, providing sensing and sense-making for the Earth system, the Convergence Meta-Platform (CMP) and Avatar Hub serve as the planetary heart and nervous system, connecting individuals, cultivating human potential, and directing collective energy toward regeneration. By 2070, these integrated platforms have become the primary social and professional operating system for billions of Holo-Citizens, making it easy and rewarding for anyone, anywhere, to contribute to the creation of a more beautiful world.
These are not just technologies; they are socio-technical systems that embody the principles of the Abundance Program—cooperation, transparency, lifelong learning, and the recognition of every individual’s unique genius. They provide the infrastructure for a society where work is not just a means of survival but a path of self-actualization and service to the whole.
11.1. The Convergence Meta-Platform: The LinkedIn of Planetary Solutions
The Convergence Meta-Platform (CMP) is the central hub that connects all the actors and elements of the regenerative ecosystem. It is the “LinkedIn of planetary solutions,” a vast, decentralized network where individuals, organizations, projects, resources, and knowledge converge to create synergistic impact. By 2070, the CMP has over 4 billion active users and has replaced conventional professional networking and project management platforms.
Core Functions of the CMP
1. Holistic Profiles (Avatars): Every individual and organization has a profile, or “Avatar,” that goes far beyond a conventional resume. The Avatar showcases: - Multi-Capital Value: Skills, knowledge, experience (intellectual capital); relationships, reputation, community involvement (social capital); personal values, purpose, spiritual practices (spiritual capital); and financial assets. - Contributions: A portfolio of all contributions made to the ecosystem, tracked via AIPFIT, showing the real-world impact of one’s work. - Learning Journey: A record of all learning and development undertaken through Avatar Hub. - Aspirations: What the individual or organization seeks to learn, contribute, and create in the future.
2. Project & Opportunity Marketplace: The CMP is the primary platform for finding and organizing regenerative work. It includes: - Project Pages: Detailed pages for every project in the Abundance Program ecosystem, from local restoration initiatives to continental infrastructure projects like RUSUSA. Each page outlines the project’s goals, needs (for skills, resources, funding), and multi-capital impact. - Opportunity Matching: Sophisticated AI algorithms (powered by Aurora) match individuals with projects and opportunities that align with their skills, values, and aspirations. A software developer with an interest in biodiversity might be matched with a project developing monitoring tools for a restoration project in Amazonia. - Team Formation: Tools for forming and managing teams, with features for collaborative decision-making (AWHD), resource allocation, and progress tracking.
3. Resource Exchange: The CMP integrates with the HHEE to facilitate the flow of resources to where they are needed most. Project pages can solicit: - Financial Capital: Through direct links to the Infinite Abundance Fund and IAFS. - Human Capital: By posting opportunities for volunteers and paid contributors. - Material Resources: Through the My Goodness! marketplace and the Omni-Layer Barter Exchange.
4. Knowledge Commons: The CMP includes a vast, open-source library of knowledge on every aspect of regeneration—from technical manuals on permafrost stabilization to guides on facilitating Ágoras. This knowledge is co-created and curated by the community, with contributions rewarded through AIPFIT.
Integration with the Ecosystem
The CMP is not a standalone platform; it is the central node that integrates all other Components: - It pulls data from CIESSM to provide real-world context for projects and to track their impact. - It uses Ágoras and AWHD as its governance mechanism for platform-wide decisions. - It connects projects with funding from the HHEE. - It provides the social graph and project data that Avatar Hub uses to design learning journeys. - It is the primary interface through which most people interact with the Abundance Program.
By 2070, the CMP has made it possible for anyone with an internet connection to find meaningful work, contribute their unique gifts, and collaborate with others on solving the world’s most pressing challenges. It has democratized opportunity and unleashed a torrent of collective creativity that is healing the planet.
11.2. Avatar Hub: Cultivating Human Capacity for a New Civilization
If the CMP is the “what” and “where” of regenerative work, Avatar Hub is the “who” and “how.” It is the global university of the 22nd century, a decentralized learning ecosystem dedicated to cultivating the human capacities needed to build and sustain a regenerative civilization. Its mission is not just to transmit knowledge but to foster wisdom, creativity, and the holistic development of every Holo-Citizen.
Core Functions of Avatar Hub
1. Personalized Learning Journeys: Avatar Hub uses AI (Aurora) to create personalized learning journeys for every user. Based on an individual’s Avatar profile (their current skills, aspirations, and learning style), the platform recommends a unique pathway of learning experiences: - Online Courses: High-quality courses on every topic imaginable, from regenerative agriculture to quantum physics to contemplative practice. - Project-Based Learning: Opportunities to learn by doing, through apprenticeships and contributions to real-world projects on the CMP. - Mentorship Matching: Connection with experienced practitioners for one-on-one guidance and support. - Community of Practice: Peer-to-peer learning groups focused on specific topics or skills.
2. Multi-Capital Credentialing: Avatar Hub moves beyond conventional degrees and certificates to a system of multi-capital credentialing. Skills and capacities are recognized through: - AIPFIT Portfolio: The primary credential is one’s portfolio of real-world contributions and their verified impact, tracked through AIPFIT. - Peer Endorsements: Endorsements from colleagues, mentors, and collaborators on the CMP provide social proof of one’s skills and character. - Competency Badges: Digital badges for specific skills, earned by completing courses, passing assessments, or demonstrating competency in real-world projects.
3. Capacity Building for the Ecosystem: Avatar Hub works closely with CIESSM and the CMP to identify emerging skills gaps in the ecosystem and rapidly develop learning programs to fill them. For example, when CIESSM identified a need for more permafrost engineers for the RUSUSA project, Avatar Hub launched a global training program that combined online learning with apprenticeships on the Bering Strait construction site, training 10,000 new engineers in five years.
4. Holistic Development: Avatar Hub recognizes that building a new civilization requires more than just technical skills. It offers learning journeys in: - Consciousness Development: Contemplative practices, emotional intelligence, and other tools for personal growth and spiritual awakening. - Collaboration & Governance: Training in AWHD, non-violent communication, and other skills for effective collaboration. - Systems Thinking: Tools for understanding and working with complex, interconnected systems. - Creative Expression: Opportunities to develop artistic and creative capacities.
By 2070, Avatar Hub has made lifelong learning a reality for billions of people. Education is no longer something that happens in the first two decades of life but a continuous process of growth and development that is integrated with work, community, and personal passion. Avatar Hub has created a culture where everyone is both a teacher and a learner, and where the development of human potential is seen as the ultimate goal of society.
11.3. AIPFIT at Global Scale: Rewarding Contribution and Innovation
AIPFIT (Applied Intellectual Property Future Investment Tokens) is the engine of innovation and contribution within the ecosystem. As a core department of Avatar Hub, it provides the mechanism for recognizing, tracking, and rewarding the intellectual and creative contributions of every Holo-Citizen. By 2070, the AIPFIT system has become a primary driver of economic value and personal fulfillment for billions of people.
The AIPFIT Lifecycle
1. Contribution: A Holo-Citizen makes a contribution to the ecosystem. This could be anything from writing a piece of open-source code, to designing a new regenerative agriculture technique, to facilitating an Ágora, to creating a work of art. The contribution is registered on the CMP.
2. Tokenization: Upon registration, a new set of AIPFITs is created and assigned to the contributor’s Avatar. These tokens represent a share in the future value created by that contribution.
3. Impact Tracking: CIESSM and the CMP track the impact of the contribution over time. How many people used the open-source code? How much did the new agriculture technique increase soil carbon? How effective was the Ágora facilitation? This impact data is continuously updated.
4. Value Appreciation: The value of the AIPFITs is algorithmically tied to the verified impact of the contribution. As the contribution creates more multi-capital value (financial, ecological, social, etc.), the value of the associated AIPFITs increases.
5. Monetization & Exchange: The contributor can hold their AIPFITs as a long-term asset, exchange them for Abundance Coin or other currencies on the HHEE, or use them to access goods and services on the Omni-Layer Barter Exchange. This creates a direct financial reward for making valuable contributions.
Impact on Innovation and Equity
The AIPFIT system has revolutionized innovation and economic equity:
Incentivizing Contribution: It creates a powerful incentive for people to contribute their unique gifts to the common good. Unlike the old IP system which rewarded hoarding knowledge through patents and copyrights, AIPFIT rewards sharing knowledge and creating public value.
Democratizing Innovation: Anyone, anywhere, can be an innovator and be rewarded for their contributions. A farmer in Africa who develops a drought-resistant crop variety can earn as much from their AIPFITs as a software developer in Beringia.
Fairer Value Distribution: AIPFIT ensures that value flows to those who create it. In the old economy, the value created by innovators was often captured by corporations and investors. In the regenerative economy, it flows directly to the innovators themselves.
Long-Term Thinking: Because the value of AIPFITs is tied to long-term impact, it encourages people to think about the lasting consequences of their work rather than focusing on short-term gains.
By 2070, many of the world’s leading innovators are not employed by corporations but are independent Holo-Citizens whose livelihoods are sustained by the value of their AIPFIT portfolios. The system has unleashed a wave of creativity and problem-solving that is far more powerful than the centralized R&D labs of the 20th century.
11.4. Aurora AI Assistant: Personalized Guidance for Every Holo-Citizen
Aurora is the friendly, intelligent AI assistant that serves as the personalized interface to the entire Abundance Program ecosystem. It is not a disembodied voice from a corporation but a trusted partner and guide, designed to empower every Holo-Citizen to navigate the complexities of the regenerative world and realize their full potential.
Aurora’s Functions
Aurora integrates with all Components to provide personalized support:
• Navigating the CMP: Aurora helps users find projects, connect with collaborators, and manage their contributions. It acts as a personal “chief of staff” for one’s regenerative work.
• Guiding Learning on Avatar Hub: Aurora serves as a personal learning coach, suggesting courses, mentors, and projects that align with one’s learning journey. It helps users track their progress and build their multi-capital portfolio.
• Providing CIESSM Insights: Aurora translates the vast data of CIESSM into personalized, actionable insights. It might alert a farmer to an impending pest outbreak, show a consumer the multi-capital impact of their purchasing choices, or help a policymaker understand the likely consequences of a new regulation.
• Facilitating Ágora Participation: Aurora helps users prepare for Ágora meetings by summarizing proposals, providing relevant data, and even simulating how different arguments might be received. It can also serve as a neutral AI facilitator in online Ágoras.
• Managing HHEE Finances: Aurora helps users manage their finances across the HHEE—tracking their Abundance Coin, managing their AIPFIT portfolio, and finding investment opportunities on the Infinite Abundance Fund.
Ethical Design: AI as Partner, Not Controller
From its inception, Aurora was designed with profound ethical safeguards to ensure it serves humanity rather than controlling it:
User Sovereignty: The user is always in control. Aurora makes suggestions, but the user makes the decisions. All of Aurora’s data and algorithms are transparent and auditable by the user.
Privacy by Design: All personal data is owned by the user and stored in their personal data pod, not on a central server. Aurora runs locally on user devices whenever possible, and any data shared with the network is anonymized and requires explicit consent.
Open Source & Decentralized: Aurora’s core code is open source, and its governance is decentralized, managed by a global consortium of developers, ethicists, and users through AWHD protocols. This prevents any single entity from controlling the AI.
Focus on Empowerment: Aurora’s ultimate goal is to make itself obsolete by teaching users the skills they need to navigate the ecosystem on their own. It is designed as a scaffold for learning, not a permanent crutch.
By 2070, Aurora has become an indispensable partner for billions of people, helping them to live more meaningful, effective, and connected lives. It demonstrates that AI can be a powerful force for human empowerment and collective intelligence when it is designed with wisdom and care.
Chapter 12: The HHEE & The Planetary Commons-Based Economy
By 2070, the global economy has been fundamentally transformed. The old system of extractive capitalism, based on infinite growth on a finite planet, has been replaced by a regenerative, commons-based economy that prioritizes the well-being of people and the planet. The engine of this new economy is the HHEE (Holistic Hybrid Economic Engine), a sophisticated, multi-layered financial and economic infrastructure that integrates diverse forms of value and aligns economic activity with the goals of the Abundance Program.
The HHEE is not a monolithic, centrally planned system. It is a decentralized, adaptive ecosystem of interconnected financial and economic Components that work together to create a more just, resilient, and abundant world. It demonstrates that it is possible to have a prosperous global economy that operates within planetary boundaries and serves the common good.
12.1. The HHEE: A Multi-Layered Economic Operating System
The HHEE can be understood as a multi-layered operating system for the regenerative economy:
Layer 1: The Foundational Layer - Planetary Commons Trust
The foundation of the HHEE is the Planetary Commons Trust, a legal and governance framework that recognizes certain global resources as part of the commons, to be managed for the benefit of all humanity and all life. By 2070, the Planetary Commons includes: - The atmosphere and its capacity to absorb carbon - The oceans and their biodiversity - The polar regions - Major rainforests and other critical ecosystems - The global knowledge commons (scientific knowledge, open-source software, cultural heritage)
The Planetary Commons Trust is governed by a global council of representatives from all nations, Indigenous peoples, and stakeholder groups, using AWHD protocols. The Trust sets caps on the use of common resources (e.g., carbon emissions, fishing quotas) and auctions permits for their use, with the revenue flowing into the Infinite Abundance Fund.
This foundational layer establishes the ecological boundaries within which the economy must operate and ensures that the value of our shared inheritance is used to serve the common good.
Layer 2: The Currency Layer - Abundance Coin & Multi-Currency System
The HHEE includes a multi-currency system that supports diverse forms of exchange:
• Abundance Coin (ABC): The primary global currency of the regenerative economy. ABC is a stablecoin, backed by a basket of assets including regenerative commodities (sustainably produced food, timber, etc.), renewable energy, and the assets of the Infinite Abundance Fund. Its value is stable and reliable, making it suitable for long-term contracts and investments. ABC is created and managed by a decentralized consortium of central banks and financial institutions, with oversight from the Planetary Commons Trust.
• National Currencies: Conventional national currencies (dollars, euros, yuan, etc.) still exist and are used for domestic trade and taxation. They are integrated with the HHEE through a network of regulated exchanges, allowing for seamless conversion between national currencies and Abundance Coin.
• Community Currencies: Many ERAs and Holopoli have their own local currencies, designed to promote local trade and strengthen community resilience. These currencies are often backed by local resources or community commitments and can be exchanged for Abundance Coin at variable rates.
• AIPFITs: As described in the previous chapter, AIPFITs serve as a currency for rewarding innovation and contribution.
This multi-currency system provides both global stability and local resilience, allowing for a more diverse and adaptive economic ecosystem.
Layer 3: The Investment Layer - Infinite Abundance Fund & IAFS
The investment layer of the HHEE directs capital toward regenerative projects and enterprises:
• Infinite Abundance Fund (IAF): The IAF is the world’s largest sovereign wealth fund, with assets of over $100 trillion by 2070. Its capital comes from multiple sources: revenue from the Planetary Commons Trust, contributions from national governments, and investments from individuals and institutions. The IAF invests in large-scale regenerative projects—the RUSUSA network, ecological restoration at continental scale, the development of new Holopoli. Its investment decisions are guided by a mandate to maximize multi-capital returns, not just financial profit.
• Infinite Abundance Financial Services (IAFS): IAFS is a decentralized network of banks, credit unions, and investment platforms that provide financial services to individuals and enterprises in the regenerative economy. IAFS offers:
– Loans and credit for regenerative businesses and cooperatives.
– Mortgages for homes in Holopoli and ERAs.
– Investment platforms that allow individuals to invest in projects listed on the CMP.
– Insurance products that protect against climate risks and other systemic threats.
IAFS is governed by its members (depositors and borrowers) through cooperative principles, ensuring that it remains accountable to the communities it serves.
Layer 4: The Exchange Layer - My Goodness! & World Trade Village
The exchange layer provides the platforms for trade in goods and services:
• My Goodness! Marketplace: A global e-commerce platform for regenerative products and services. Every product listed on My Goodness! includes a detailed multi-capital impact assessment, showing its ecological footprint, social impact, and contribution to community well-being. This allows consumers to make informed choices that align with their values. The platform is a cooperative, owned by its sellers and buyers.
• World Trade Village (WTV): A network of physical and virtual trade hubs that facilitate trade in bulk commodities and industrial goods. The WTV headquarters in Beringia serves as the central clearinghouse for global trade, but the network is decentralized, with regional hubs in all major economic centers. The WTV uses blockchain and other technologies to ensure transparency and traceability in all supply chains, eliminating labor exploitation and environmental abuses.
• Omni-Layer Barter Exchange: A sophisticated barter platform that allows for the exchange of goods and services without the use of currency. The platform uses AI to facilitate complex, multi-party trades, enabling a vibrant non-monetary economy to flourish alongside the monetary economy.
12.2. The Planetary Commons-Based Economy in Action
By 2070, the HHEE has given rise to a planetary commons-based economy that is fundamentally different from 20th-century capitalism:
From Extraction to Regeneration: The economy is no longer based on extracting value from nature and society but on regenerating them. Businesses are rewarded for restoring ecosystems, building social capital, and cultivating human potential.
From Competition to Cooperation: While healthy competition still exists, the dominant mode of economic organization is cooperation. Businesses collaborate on open-source innovation, share best practices, and form partnerships to solve complex challenges. The CMP and AWHD provide the infrastructure for this collaborative economy.
From Centralization to Distribution: Economic power is no longer concentrated in the hands of a few multinational corporations and banks. It is distributed among millions of small and medium-sized enterprises, cooperatives, and community-based organizations. The HHEE provides a level playing field where these diverse economic actors can thrive.
From Scarcity to Abundance: The economy is no longer driven by a manufactured sense of scarcity. By managing the commons for the benefit of all and creating systems for equitable distribution, the HHEE has created a world of material sufficiency and spiritual abundance for all.
From GDP to Multi-Capital Value: Success is no longer measured by the narrow metric of GDP growth but by the holistic measure of multi-capital value creation. Governments, businesses, and individuals make decisions based on a comprehensive understanding of their impact on all five capitals.
12.3. The Role of Government in the Regenerative Economy
In the regenerative economy, the role of government has shifted from being the primary driver of economic activity to being the primary enabler and protector of the commons.
Enabler: Governments create the conditions for the regenerative economy to thrive. They: - Invest in public infrastructure (like RUSUSA). - Fund basic research and development. - Provide social safety nets (universal basic income, healthcare, education). - Enforce rules against negative externalities (pollution, exploitation).
Protector of the Commons: Governments are the primary stewards of the commons, both natural and social. They: - Participate in the governance of the Planetary Commons Trust. - Manage national and local commons (parks, public lands, water systems). - Protect the digital commons from privatization and enclosure. - Ensure that the HHEE remains accountable to the public good.
This new role for government is less about command and control and more about creating the enabling conditions for a self-organizing, decentralized, and regenerative economy to flourish.
12.4. The End of Poverty and the Rise of the Creative Class
By 2070, the combination of a regenerative economy, a robust social safety net (including universal basic income funded by the IAF), and the opportunities provided by the CMP and Avatar Hub has effectively ended involuntary poverty. Everyone has access to the basic necessities of life—food, water, shelter, healthcare, education—and the opportunity to pursue meaningful work.
This has led to the rise of a global “creative class”—billions of people who are no longer trapped in jobs they dislike simply to survive. Freed from economic precarity, they are able to pursue their passions, develop their unique gifts, and contribute to the world in ways that are most meaningful to them.
Some become artists, scientists, or spiritual teachers. Others start regenerative businesses or cooperatives. Still others dedicate themselves to community service or ecological restoration. The result is an explosion of creativity, innovation, and social problem-solving on a scale never before seen in human history.
This is the ultimate promise of the HHEE and the planetary commons-based economy: not just a world without poverty, but a world where every human being is free to realize their full potential and contribute their unique genius to the flourishing of all life.
Part IV: Implementation Pathways
Part IV of the RUSUSA project plan shifts from the “what” and “why” to the “how.” It lays out the pragmatic, step-by-step pathways for implementing the vision described in the previous sections. This is not a rigid, top-down plan but an adaptive strategy that combines long-term vision with on-the-ground flexibility. It details the engineering, financial, political, and social strategies for building the RUSUSA network and the Bering Strait Mega-Holopolis, demonstrating how this monumental undertaking can be achieved in a way that is both practical and aligned with the principles of the Abundance Program.
Chapter 13: The Bering Strait Crossing - Engineering & Geopolitics
The centerpiece of the RUSUSA network and the symbol of a newly unified world is the Bering Strait Crossing—a combination of bridges, tunnels, and artificial islands that spans the 82-kilometer gap between Russia and the United States. The construction of this crossing, completed in 2060, was one of the greatest engineering achievements in human history, comparable to the Panama Canal or the Apollo program. But it was more than an engineering feat; it was a geopolitical masterstroke that helped heal the divisions of the 20th century and usher in an era of global cooperation.
13.1. The Engineering Marvel: A Multi-Modal, Regenerative Bridge
The Bering Strait Crossing is not a single bridge but a multi-modal transportation corridor that includes:
The Bering Express: A high-speed maglev train that travels at over 500 km/h, connecting the North American and Eurasian rail networks. The train travels through a vacuum-sealed tube, either in a tunnel under the strait or on a bridge above it, allowing for all-weather operation.
Freight Rail: A parallel set of tracks for heavy freight trains, carrying goods between continents. These trains are powered by renewable energy and are fully automated.
Utility Corridor: A corridor for pipelines carrying renewable energy (hydrogen, synthetic fuels), data cables providing high-speed internet, and other utilities.
Service Road: A road for maintenance vehicles and local traffic, but not for long-distance car travel, in line with the Abundance Program’s emphasis on public transportation.
The Diomede Islands Hub: The crossing uses the two Diomede Islands (Big Diomede in Russia and Little Diomede in the US) as anchor points. The islands have been expanded with artificial land to create a central hub that includes: - The Beringia Holopoli, with campuses on both islands - The World Trade Village headquarters - A major port for maritime shipping - An airport for intercontinental travel - Research centers for Arctic science and technology
Regenerative Design Features
The crossing is designed as a regenerative system that enhances rather than harms the local environment:
• Tidal Power Generation: Turbines embedded in the bridge supports generate electricity from the strong tidal currents of the strait, providing power for the crossing and the Beringia Holopoli.
• Artificial Reefs: The bridge supports are designed as artificial reefs that enhance marine biodiversity, creating new habitats for fish and other marine life.
• Wildlife Crossings: The design includes features to allow for the safe passage of marine mammals, such as whales and seals.
• Permafrost Stabilization: The construction on the Russian and Alaskan coasts includes extensive measures to stabilize melting permafrost, using techniques developed in Phase 1.
Construction Timeline and Challenges
The construction of the crossing was a 20-year project, from 2040 to 2060, with a cost of over $5 trillion, financed by the Infinite Abundance Fund.
The major challenges included: - Extreme Weather: The harsh Arctic environment, with its storms, sea ice, and extreme cold, required the development of new construction techniques and materials. - Permafrost: Building on unstable, melting permafrost required extensive ground stabilization and innovative foundation designs. - Logistics: Transporting millions of tons of materials and thousands of workers to this remote location was a massive logistical undertaking, managed through the World Trade Village network. - Environmental Impact: Minimizing the environmental impact of construction required constant monitoring by CIESSM and close collaboration with Indigenous communities.
Despite these challenges, the project was completed on time and on budget, a testament to the advanced project management capabilities of the Abundance Program ecosystem.
13.2. The Geopolitical Breakthrough: From Cold War to Warm Peace
The greatest challenge in building the Bering Strait Crossing was not engineering but geopolitics. The strait had been a symbol of the Cold War division between the US and the Soviet Union. Building a bridge across it required a fundamental shift in their relationship, from adversaries to partners.
This shift was the result of decades of patient diplomacy and the growing influence of the Abundance Program:
Phase 1 (2025-2040): Building Trust
During Phase 1, the focus was on building trust and demonstrating the benefits of cooperation: - Arctic Council Leadership: The Abundance Program worked through the Arctic Council to promote scientific collaboration, environmental protection, and economic cooperation in the Arctic. - CIESSM as a Neutral Platform: The Arctic hub of CIESSM was established as a neutral, international platform for sharing data on climate change, with both US and Russian scientists participating. This created a common factual basis for decision-making. - Indigenous Diplomacy: Indigenous peoples of the Bering Strait region, who have family and cultural ties across the border, played a crucial role as cultural ambassadors and advocates for cooperation. - Track II Diplomacy: The Abundance Program facilitated numerous informal dialogues between US and Russian scientists, business leaders, artists, and former government officials, building personal relationships and exploring possibilities for cooperation.
Phase 2 (2040-2050): The Bering Strait Special Economic Zone
By 2040, enough trust had been built to establish the Bering Strait Special Economic Zone (SEZ), a binational zone covering the Diomede Islands and adjacent coastal areas in both countries.
The SEZ was governed by a joint US-Russian commission, with significant representation from Indigenous peoples and the Abundance Program. Within the SEZ: - Trade was tariff-free. - Movement of people was visa-free for residents. - A common legal framework was established for business and investment. - The Beringia Holopoli was established as the administrative center of the zone.
The SEZ demonstrated the concrete economic and social benefits of cooperation, creating thousands of jobs and attracting billions of dollars in investment. It became a model for post-national governance and a symbol of the emerging era of global cooperation.
Phase 3 (2050-2060): The Bering Strait Treaty and Construction
By 2050, the success of the SEZ had created the political will for the final step: the Bering Strait Treaty. This landmark treaty, signed by the presidents of the US and Russia at a ceremony on Little Diomede Island, formally authorized the construction of the crossing and established a permanent framework for its governance.
The treaty included provisions for: - Joint Sovereignty: The crossing and the Diomede Islands hub are under the joint sovereignty of the US and Russia, governed by the binational commission. - Demilitarization: The entire Bering Strait region is declared a demilitarized zone, with all military bases removed. - Indigenous Rights: The treaty recognizes the rights of Indigenous peoples of the region and ensures their participation in the governance of the crossing. - Financing: The treaty authorizes the Infinite Abundance Fund to finance the construction, with both countries contributing to the fund.
With the treaty in place, construction began in earnest, and the crossing was completed in 2060. The opening ceremony was a global event, attended by leaders from every nation and celebrated as the moment when humanity finally overcame the divisions of the 20th century and began to build a truly unified world.
13.3. The Binational Beringia Holopoli: A City of Two Halves
The Beringia Holopoli, with its campuses on both Big and Little Diomede, is a living symbol of this new era of cooperation. It is a single city that spans two continents and two nations, with a population that is a mix of American, Russian, and Indigenous peoples.
Governance: The city is governed by a council elected by its residents, with equal representation from the US and Russian sides, as well as designated seats for Indigenous representatives. The council uses AWHD protocols for decision-making.
Economy: The economy of Beringia is based on knowledge and services. It is home to: - The headquarters of CIESSM, the World Trade Village, and the Planetary Commons Trust. - Major research centers for Arctic science, climate change, and regenerative engineering. - A global university specializing in planetary governance and transformation. - A vibrant cultural scene, with artists and performers from around the world.
Culture: Beringia is a unique cultural melting pot. English, Russian, and Indigenous languages are all official languages. The city’s architecture, food, and festivals reflect this rich cultural mix. The city is a living laboratory for intercultural understanding and cooperation.
13.4. The Planetary Commons Trust: Governing the Global Commons
The establishment of the Bering Strait Crossing and the Beringia Holopoli provided the impetus for the creation of the Planetary Commons Trust, the institution responsible for governing the global commons.
The logic was simple: if the US and Russia could agree to jointly manage the Bering Strait, then humanity could agree to jointly manage other shared resources like the atmosphere and the oceans.
The Planetary Commons Trust, headquartered in Beringia, is the institutional embodiment of this new planetary consciousness. Its creation was the final step in building the political and legal infrastructure for a regenerative civilization.
The story of the Bering Strait Crossing is a story of how humanity moved from a world of walls to a world of bridges. It is a story of how engineering and geopolitics can be aligned to serve the common good. And it is a story of how a shared vision for a better future can overcome even the deepest historical divisions.
Chapter 14: The World Land Bridge - A Global Rail Network
The Bering Strait Crossing is the keystone of a much larger project: the World Land Bridge, a global network of high-speed rail lines that connects all continents and major economic centers. By 2070, this network has become the backbone of the global economy, replacing the inefficient and carbon-intensive systems of maritime shipping and air freight that dominated the 20th century. The World Land Bridge is not just a transportation system; it is a development corridor that brings economic opportunity, social connection, and ecological regeneration to every region it touches.
14.1. The Vision: Connecting Humanity, Regenerating the Planet
The vision for the World Land Bridge emerged in the late 20th century but was not realized until the Abundance Program provided the political will, financial capital, and technological capacity to make it a reality. The vision is based on a simple but powerful idea: that connecting humanity through physical infrastructure can foster peace, prosperity, and a shared sense of global citizenship.
The goals of the World Land Bridge are:
1. Economic Efficiency: To create a seamless global transportation system that can move goods and people faster, cheaper, and more reliably than ever before. High-speed maglev trains can transport goods from China to Europe in two days, compared to two weeks by sea. This efficiency reduces costs, increases trade, and creates a more integrated global economy.
2. Ecological Sustainability: To create a transportation system that is powered by renewable energy and has a minimal ecological footprint. The rail network is powered by a dedicated grid of solar, wind, and geothermal power plants. The corridors are designed as ecological restoration projects, with reforestation, habitat restoration, and wildlife crossings integrated into the design.
3. Social Equity: To bring economic development and opportunity to remote and underserved regions. The rail lines are not just transportation corridors; they are development corridors, with Holopoli, ERAs, and World Trade Villages located at key nodes along the routes. This creates jobs, stimulates local economies, and reduces regional inequalities.
4. Geopolitical Integration: To physically connect nations and continents, fostering interdependence and cooperation. By creating shared infrastructure and economic interests, the World Land Bridge makes war and conflict more costly and less likely. It is a physical manifestation of the interconnectedness of the human family.
14.2. The Network: Spanning Continents, Connecting Cultures
By 2070, the World Land Bridge consists of several major corridors:
The Eurasian Land Bridge: The original and most developed corridor, connecting the industrial centers of China and Europe through Central Asia and Russia. This corridor includes multiple routes, including the historic Silk Road.
The North American Land Bridge: Connecting the major cities of Canada, the US, and Mexico, and linking to the Eurasian Land Bridge via the Bering Strait Crossing.
The South American Land Bridge: Connecting the major cities of South America and linking to the North American network through Central America.
The African Land Bridge: A network of lines connecting the major regions of Africa, from Cairo to Cape Town and from Dakar to Djibouti. This corridor has been transformative for African economic development, enabling intra-continental trade and connecting African nations to the global economy.
The Southeast Asian & Australian Land Bridge: A network of lines and bridges connecting the nations of Southeast Asia and linking to Australia through Indonesia and Papua New Guinea.
The Global Loop: The integration of all these corridors creates a global loop that circles the Northern Hemisphere, with extensions into the Southern Hemisphere. It is now possible to travel from London to New York by train, passing through Europe, Asia, and North America.
Technical Specifications
The network is built to a common set of technical standards to ensure interoperability: - Track Gauge: A standard gauge is used across the entire network. - Maglev Technology: High-speed passenger trains use maglev technology, allowing for speeds of over 500 km/h. - Automated Freight: Freight trains are fully automated and electric, with standardized containers that can be easily transferred between trains, ships, and trucks. - Renewable Energy Grid: The network is powered by a dedicated renewable energy grid, with energy storage systems to ensure reliability.
14.3. The Development Corridors: Cities and Oases Along the Way
The World Land Bridge is more than just a transportation network; it is a string of pearls, with regenerative cities and ecological oases located along its length.
Holopoli as Network Nodes: The 12 anchor Holopoli and the wider network of 30+ Holopoli are all located at major nodes of the rail network. These cities serve as hubs for trade, innovation, and culture, and as gateways to their respective regions.
World Trade Villages (WTVs): Located at key logistical points, WTVs are integrated industrial and commercial centers that provide services for the rail network and the surrounding region. They include: - Logistics Hubs: Automated facilities for transferring containers between trains and other modes of transport. - Manufacturing Centers: Factories that use circular economy principles to produce goods for the regional and global market. - Commercial Centers: Offices, hotels, and conference facilities for businesses operating in the region. - Residential Areas: Housing for the workers and residents of the WTV.
Ecological Restoration Areas (ERAs): The rail corridors pass through vast areas of degraded land that have been designated as ERAs. The construction of the rail lines is integrated with the restoration of these ecosystems. The corridors are lined with forests, wetlands, and grasslands that sequester carbon, restore biodiversity, and provide habitat for wildlife.
Cultural Heritage Corridors: In regions with rich cultural heritage, such as the Silk Road, the rail lines are designed as cultural tourism corridors. Stations are located near historic sites, and the journey itself is designed as a cultural experience, with onboard educational programs and opportunities to visit local communities.
14.4. Financing and Governance: A Global Public-Private Partnership
The construction of the World Land Bridge, with a total cost of over $50 trillion, is the largest infrastructure project in human history. It was financed through a global public-private partnership:
The Infinite Abundance Fund (IAF): The IAF provided the majority of the long-term, patient capital for the project. As a global sovereign wealth fund with a mandate to invest in regenerative projects, the IAF was uniquely positioned to finance a project of this scale and timeline.
National Governments: National governments contributed funding for the sections of the network within their borders, often through the issuance of green bonds.
Private Investment: Private companies, particularly those involved in construction, technology, and logistics, invested in the project, often in partnership with the IAF.
Governance
The World Land Bridge is governed as a global commons, with a multi-stakeholder governance structure:
The World Land Bridge Authority (WLBA): A global body, headquartered in Beringia, that is responsible for setting technical standards, coordinating construction and operations, and overseeing the financing of the network. The WLBA is governed by a council of representatives from participating nations, the IAF, and other stakeholders.
Regional Authorities: Regional authorities are responsible for the management of the corridors within their respective regions. These authorities are partnerships between national governments, local communities, and the private sector.
AWHD Protocols: All decision-making within the WLBA and the regional authorities is guided by AWHD protocols, ensuring that the interests of all stakeholders are considered and that decisions are made for the long-term benefit of the whole.
Impact by 2070
By 2070, the World Land Bridge has transformed the world:
• Global trade has doubled, but its carbon footprint has been reduced by 80%.
• Economic development has been stimulated in dozens of previously remote and impoverished regions.
• Over 10 million square kilometers of degraded land along the rail corridors have been restored to healthy ecosystems.
• Cultural exchange and tourism have flourished, creating greater understanding and appreciation between different cultures.
• The risk of major power conflict has been significantly reduced due to the high level of economic and political interdependence created by the network.
The World Land Bridge is a testament to what humanity can achieve when it works together toward a shared vision. It is a physical manifestation of a unified and regenerative planetary civilization, a network of steel and light that connects the human family and heals the Earth.
Chapter 15: Financing the Transformation: The $100 Trillion Regenerative Marshall Plan
The vision outlined in this plan—a global high-speed rail network, a dozen new regenerative cities, the restoration of continental-scale ecosystems—is the most ambitious undertaking in human history. The financial cost is staggering, estimated at over $100 trillion over 50 years. In the 20th-century paradigm of scarcity and national competition, such a sum would have been unimaginable. But in the 21st-century paradigm of abundance and global cooperation, it is not only possible but necessary. This chapter details the financial architecture of this “Regenerative Marshall Plan,” showing how the HHEE and the Infinite Abundance Fund have mobilized the capital to finance the transformation of our world.
15.1. The Capital Stack: A Multi-Layered Financial Ecosystem
The $100 trillion is not a single monolithic fund but a “capital stack” drawn from diverse sources, each playing a specific role. This multi-layered approach creates a resilient and adaptive financial ecosystem that can weather economic shocks and align different types of capital with the appropriate level of risk and return.
Layer 1: The Foundation - The Infinite Abundance Fund (IAF)
Source of Capital: The IAF is the primary engine of the Regenerative Marshall Plan, providing the long-term, patient capital that is essential for large-scale infrastructure and ecosystem restoration projects. By 2070, the IAF has grown to over $100 trillion in assets under management, with capital sourced from: - Planetary Commons Revenue: The largest source of capital is the revenue generated by the Planetary Commons Trust from the sale of permits for the use of common resources (carbon emissions, resource extraction, etc.). This amounts to over $2 trillion per year. - National Contributions: All nations contribute a percentage of their GDP to the IAF, recognizing that investing in global regeneration is a matter of national security and long-term prosperity. - Returns on Investment: The IAF reinvests the returns from its investments, creating a virtuous cycle of growth. - Private Investment: The IAF attracts capital from pension funds, insurance companies, and other institutional investors seeking stable, long-term returns.
Role: The IAF acts as the anchor investor for the entire RUSUSA project, providing the foundational capital that de-risks projects and attracts other investors. It finances the core infrastructure—the rail lines, the Holopoli, the large-scale restoration—that has a long payback period but high multi-capital returns.
Layer 2: Public Finance - National and Municipal Green Bonds
Source of Capital: National and municipal governments issue green bonds to finance the portions of the RUSUSA project within their jurisdictions. These bonds are purchased by citizens, pension funds, and other domestic investors, providing a way for local communities to invest in their own future.
Role: Green bonds finance specific projects, such as the construction of a regional rail line, the retrofitting of an existing city, or the development of a local renewable energy grid. This allows for a decentralized approach to financing, with projects tailored to local needs and priorities.
Layer 3: Private Finance - Regenerative Venture Capital and Project Finance
Source of Capital: A new generation of private investors has emerged, focused on financing regenerative businesses and projects. This includes: - Regenerative Venture Capital Funds: Funds that invest in early-stage companies developing new technologies and business models for the regenerative economy. - Project Finance Consortiums: Partnerships between banks, construction companies, and technology providers that finance specific components of the RUSUSA network, such as a power plant or a logistics hub. - Crowdfunding Platforms: Platforms on the CMP that allow individuals to invest small amounts in projects they care about.
Role: Private finance brings market discipline and innovation to the project. It finances the more commercial aspects of the ecosystem—the businesses in the World Trade Villages, the technology companies developing new solutions, the ecotourism ventures in the ERAs.
Layer 4: Community Finance - Cooperatives and Local Currencies
Source of Capital: At the local level, communities finance their own development through: - Financial Cooperatives: Credit unions and cooperative banks (part of the IAFS network) that are owned by their members and reinvest profits in the local community. - Community Investment Funds: Funds that allow local residents to invest in local businesses and projects. - Local Currencies: The creation of local currencies stimulates the local economy and keeps value circulating within the community.
Role: Community finance empowers local communities to take control of their own economic development. It ensures that the benefits of the RUSUSA project flow to the people who live along its corridors, not just to distant investors.
15.2. The Investment Criteria: Beyond Financial Return
All investments within the Regenerative Marshall Plan are evaluated based on their multi-capital returns, not just their financial profitability. The IAF and its partners use a sophisticated set of metrics to assess the impact of a project on all five capitals:
1. Natural Capital: Does the project restore ecosystems, sequester carbon, enhance biodiversity, and reduce pollution? Projects are rated on their net positive impact on the environment.
2. Social Capital: Does the project build community, increase trust, foster cooperation, and enhance social equity? Projects are rated on their contribution to social cohesion and justice.
3. Human Capital: Does the project enhance the health, knowledge, and skills of the people involved? Projects are rated on their contribution to human development and well-being.
4. Intellectual Capital: Does the project generate new knowledge, technologies, or innovations that can be shared as a public good? Projects are rated on their contribution to the global knowledge commons.
5. Financial Capital: Does the project generate a sufficient financial return to be sustainable and attract further investment? Financial return is seen as a necessary condition, but not the ultimate goal.
This multi-capital investment framework ensures that the $100 trillion is used not just to build infrastructure but to build a better world. It aligns capital with the true sources of well-being, creating an economy that is both prosperous and regenerative.
15.3. The Governance of Capital: AWHD in Finance
The allocation of $100 trillion carries immense power. To prevent corruption and ensure that capital is used for the common good, the Regenerative Marshall Plan is governed by a multi-stakeholder system based on AWHD principles.
The IAF Investment Council: The IAF is governed by an Investment Council with representatives from all major stakeholder groups: - National governments (from both the Global North and Global South) - Indigenous peoples - Scientific community - Civil society organizations - Private sector investors - Representatives of future generations (youth delegates)
Decision-Making Process: All major investment decisions are made through a consent-based process, where any member of the Council can block a proposal if they have a principled objection. This ensures that all perspectives are heard and that decisions are made in the long-term interest of the whole.
Transparency and Accountability: All investment decisions, performance data, and multi-capital impact assessments are published in real time on the CMP. This radical transparency allows for public scrutiny and ensures that the IAF remains accountable to its mission.
Decentralized Allocation: While the IAF makes strategic decisions about overall capital allocation, the actual funding decisions for most projects are made at the regional and local level. Regional IAF councils, governed by similar multi-stakeholder principles, allocate capital to projects within their regions. This decentralized approach ensures that investments are responsive to local needs and opportunities.
15.4. The Economic Multiplier Effect: A Self-Financing Transformation
While the $100 trillion price tag seems enormous, the project is largely self-financing over the long term due to its massive economic multiplier effect.
Infrastructure-Led Development: The construction of the RUSUSA network and the Holopoli creates millions of jobs and stimulates demand for goods and services, driving economic growth along the corridors.
Increased Trade and Efficiency: The new transportation network dramatically reduces the cost of trade, making businesses more competitive and creating new markets for goods and services.
Innovation and New Industries: The project stimulates innovation in fields like renewable energy, regenerative agriculture, artificial intelligence, and biotechnology, creating entirely new industries and economic opportunities.
Reduced Costs from Systemic Risks: By addressing the root causes of climate change, resource depletion, and social inequality, the project dramatically reduces the long-term costs associated with these systemic risks—the costs of natural disasters, healthcare crises, social conflict, and lost productivity. These avoided costs are a major, though often overlooked, return on investment.
The Velocity of Abundance Coin: The widespread use of Abundance Coin and the efficient allocation of capital through the HHEE increase the velocity of money, meaning that each unit of currency supports more economic activity. This creates a more vibrant and resilient economy.
Economic models developed by CIESSM show that for every dollar invested in the Regenerative Marshall Plan, at least five dollars of multi-capital value are created over a 50-year period. This means that the $100 trillion investment will generate at least $500 trillion in holistic value, making it the most profitable investment in human history.
This is the ultimate genius of the regenerative economy: it is a positive-sum game where investing in the well-being of people and the planet is also the best way to create lasting prosperity. The Regenerative Marshall Plan is not a cost; it is an investment in a future of shared and sustainable abundance.
Chapter 16: Legal & Governance Frameworks: The Rise of Planetary Law
The physical and financial architecture of the RUSUSA project and the broader regenerative civilization would not be possible without a corresponding evolution in our legal and governance systems. The 20th-century framework of international law, based on the absolute sovereignty of nation-states, was inadequate for managing a planetary commons and building a truly global civilization. By 2070, a new body of law has emerged—Planetary Law—which recognizes the Earth as a living system and humanity as a single community with shared rights and responsibilities. This chapter details the key legal and governance innovations that have made the transformation possible.
16.1. The Foundation: The Universal Declaration of Planetary Rights
The cornerstone of Planetary Law is the Universal Declaration of Planetary Rights (UDPR), adopted by the United Nations General Assembly in 2045. The UDPR builds on the 1948 Universal Declaration of Human Rights but expands the concept of rights to include the entire Earth community.
Key Provisions of the UDPR
1. The Rights of Nature: The UDPR recognizes that nature is not property to be owned and exploited but a living subject with inherent rights. It grants legal personhood to major ecosystems—oceans, rivers, forests, the atmosphere—giving them the right to exist, flourish, and evolve. This means that these ecosystems can have legal guardians (such as the Planetary Commons Trust) who can sue on their behalf to prevent harm.
2. The Rights of Future Generations: The UDPR recognizes that future generations have a right to inherit a healthy and thriving planet. This principle of intergenerational equity requires that all major decisions—on infrastructure, resource use, technology—be evaluated for their long-term impact on future generations.
3. The Right to a Regenerative Livelihood: The UDPR goes beyond the right to work to establish the right to a regenerative livelihood—the right to engage in work that is meaningful, dignified, and contributes to the well-being of the community and the planet. This right is fulfilled through the opportunities provided by the CMP, Avatar Hub, and the broader regenerative economy.
4. The Right to Information and Participation: The UDPR establishes the right of all people to access information about the state of the planet (as provided by CIESSM) and to participate in the decisions that affect their lives (through Ágoras and other AWHD processes). This right to “read-write governance” is fundamental to the democratic nature of the regenerative civilization.
5. The Responsibility to Regenerate: The UDPR establishes that with these rights comes a corresponding responsibility—the responsibility of all individuals, organizations, and nations to contribute to the regeneration of the Earth and the well-being of the whole. This principle shifts the basis of law from merely preventing harm to actively promoting flourishing.
Impact of the UDPR
The UDPR has had a profound impact on legal systems around the world. It has been incorporated into the constitutions of over 100 nations and serves as the guiding framework for all institutions of the Abundance Program. It has provided the legal and ethical foundation for a new form of governance that is not just human-centered but life-centered.
16.2. The Planetary Commons Trust: Governing Our Shared Inheritance
As described in previous chapters, the Planetary Commons Trust is the primary institution for governing the global commons. Its legal structure is a unique innovation that blends elements of trust law, international law, and Indigenous governance.
Legal Structure: The Trust is established as a perpetual, irrevocable trust under international law, with all of humanity and all of life as its beneficiaries. Its trustees—the members of the Planetary Commons Council—have a fiduciary duty to manage the commons for the benefit of the beneficiaries, both present and future.
Governance: The Council is a multi-stakeholder body with representatives from all nations, Indigenous peoples, and other major stakeholder groups. It operates on the basis of consent (AWHD), ensuring that all voices are heard and that decisions are made in the interest of the whole.
Powers: The Trust has the authority to: - Set binding caps on the use of common resources. - Issue and auction permits for the use of those resources. - Collect revenue and distribute it through the Infinite Abundance Fund. - Monitor compliance and enforce regulations. - Designate new resources as part of the commons.
The Shift from National to Planetary Sovereignty
The creation of the Planetary Commons Trust represents a fundamental shift in the concept of sovereignty. While nation-states retain sovereignty over their internal affairs, they have agreed to pool their sovereignty in the management of shared global resources. This is a recognition that challenges like climate change and ocean health cannot be solved by any single nation acting alone.
This shift was not easy and was resisted by some nationalist factions. But the growing crises of the 2030s and the demonstrated benefits of cooperation through the Abundance Program created the political will for this historic step. It is a move from the zero-sum game of national competition to the positive-sum game of planetary stewardship.
16.3. All-Win Holocratic Dynamics (AWHD): The Operating System of Governance
AWHD is the decision-making methodology used across the entire Abundance Program ecosystem, from local Ágoras to the Planetary Commons Council. It is a synthesis of best practices from diverse traditions, including sociocracy, holacracy, consensus process, and Indigenous council practices.
Core Principles of AWHD
1. Consent, Not Consensus: Decisions are made on the basis of consent, which means that a decision can move forward as long as no one has a principled objection. This is more efficient than requiring full consensus (where everyone must agree) and more inclusive than majority rule (where a minority can be overruled).
2. Circles and Roles: Organizations are structured as a network of nested circles, each with a clear domain of authority. Within each circle, individuals hold specific roles with clear accountabilities. This creates a system of distributed authority that is both agile and accountable.
3. Integrative Decision-Making: The decision-making process is designed to integrate all perspectives into a solution that works for everyone. It includes specific steps for presenting proposals, asking clarifying questions, raising objections, and amending proposals to address objections.
4. Continuous Evolution: Governance structures are not fixed but are continuously evolving based on feedback and experience. Every circle regularly reviews its own effectiveness and can amend its own governance process.
AWHD in Practice
By 2070, AWHD has become the standard operating system for regenerative organizations around the world. It is used to govern: - Holopoli and ERAs: City and regional governance is managed through a network of nested Ágoras using AWHD. - Businesses and Cooperatives: Regenerative enterprises use AWHD to create more agile, empowering, and effective workplaces. - The Abundance Program Components: All the Components—CIESSM, HHEE, CMP, etc.—are governed by multi-stakeholder councils using AWHD. - International Institutions: The Planetary Commons Trust, the World Land Bridge Authority, and other new international bodies all use AWHD.
The widespread adoption of AWHD has led to a profound transformation in the culture of governance. The old adversarial, zero-sum politics of the 20th century has been replaced by a more collaborative, creative, and effective approach to collective decision-making.
16.4. The World Court of Planetary Justice: Enforcing the New Paradigm
To enforce Planetary Law and resolve disputes, a new judicial body has been created: the World Court of Planetary Justice. The Court, located in the Beringia Holopoli, has jurisdiction over cases involving: - Violations of the Rights of Nature (e.g., a corporation causing a major oil spill). - Violations of the Rights of Future Generations (e.g., a government failing to meet its carbon reduction targets). - Crimes against the commons (e.g., illegal fishing in protected ocean areas). - Disputes between nations or other parties regarding the use of common resources.
Composition and Powers
The Court is composed of judges from diverse legal traditions and cultures, including Indigenous legal experts. Its rulings are binding on all nations and corporations.
The Court has a range of enforcement powers, including: - Fines and Sanctions: The ability to levy substantial fines on violators, with the revenue going to the Infinite Abundance Fund to finance restoration. - Restorative Justice: The ability to order violators to undertake projects to restore the harm they have caused. - Exclusion from the HHEE: The ability to exclude violators from participating in the regenerative economy—a powerful deterrent in a world where the HHEE is the primary engine of prosperity.
A New Kind of Justice
The World Court of Planetary Justice represents a new paradigm of justice. It is not just about punishing wrongdoers but about restoring balance and healing relationships. Its proceedings are guided by principles of restorative justice, seeking to bring all parties together to find solutions that heal the harm and prevent it from happening again.
The creation of these new legal and governance frameworks—the UDPR, the Planetary Commons Trust, AWHD, and the World Court of Planetary Justice—was as important as the creation of the physical and financial infrastructure. They provide the “soft infrastructure” of trust, accountability, and cooperation that allows the regenerative civilization to function. They are the grammar of a new language of global governance, a language that speaks not of power and domination but of stewardship, partnership, and reverence for life.
Chapter 17: Technological Breakthroughs & The Regenerative Tech Stack
The planetary transformation described in this plan is not only a social, economic, and political revolution; it is also a technological one. The construction of a regenerative civilization has been enabled by a suite of powerful new technologies that work in synergy to enhance ecological intelligence, automate labor, and empower human creativity. This “Regenerative Tech Stack” is fundamentally different from the extractive technologies of the 20th century, which were often designed to dominate nature and concentrate power. The new tech stack is designed to be life-affirming, decentralized, and democratically controlled, serving as the nervous system and toolkit of a flourishing planetary society.
17.1. The Foundation: The Decentralized Web (Web 4.0)
By 2070, the centralized, corporate-controlled internet of the early 21st century has been replaced by a decentralized, user-owned internet, often referred to as Web 4.0. This new internet is built on a foundation of:
• Decentralized Identity: Every user has a self-sovereign digital identity (their Avatar) that they control, rather than relying on corporate platforms like Google or Facebook for authentication.
• Personal Data Pods: All personal data is stored in encrypted, user-owned data pods, not on corporate servers. Users grant specific, revocable permissions for applications and services to access their data.
• Decentralized File Storage: A global network of peer-to-peer file storage (like IPFS) has replaced centralized cloud storage, making the internet more resilient and censorship-resistant.
• Decentralized Computing: A global network of peer-to-peer computing power allows for the running of applications without relying on centralized servers.
This decentralized web provides the secure, resilient, and user-centric foundation for all the other technologies in the Regenerative Tech Stack. It ensures that the digital infrastructure of the new civilization is owned by the people, not by a handful of tech giants.
17.2. The Intelligence Layer: AI for Planetary Regeneration
Artificial intelligence has become one of the most powerful tools for planetary regeneration, but it is a very different kind of AI from the centralized, commercially-driven AI of the 2020s.
• CIESSM: As described in Chapter 10, CIESSM is the planetary-scale AI for sensing and sense-making, providing humanity with a real-time understanding of the Earth system.
• Aurora: As described in Chapter 11, Aurora is the personalized AI assistant that helps every Holo-Citizen navigate the ecosystem and realize their potential.
• Federated Learning: Most AI systems in the regenerative ecosystem use federated learning, where AI models are trained on decentralized data without the data ever leaving the user’s personal data pod. This allows for powerful AI without sacrificing privacy.
• Explainable AI (XAI): All AI systems used in public decision-making (e.g., in CIESSM or the justice system) are required to be “explainable,” meaning that they can provide a clear rationale for their outputs. This prevents the “black box” problem and ensures democratic accountability.
• AI for Science: AI is used to accelerate scientific discovery in fields like climate science, materials science, and medicine, enabling rapid development of new solutions for planetary challenges.
• AI for Creativity: AI is used as a creative partner for artists, musicians, and designers, helping them to generate new ideas and create works of beauty and inspiration.
17.3. The Energy Layer: The Global Smart Grid & Post-Fossil Fuels
By 2070, the global energy system has been completely decarbonized, thanks to a combination of technological breakthroughs and massive investment.
• The Global Smart Grid: A unified global electricity grid connects all continents, allowing for the seamless sharing of renewable energy across time zones. This grid is managed by AI to ensure stability and efficiency, balancing supply and demand in real time. The RUSUSA utility corridor is a key part of this global grid.
• Solar Power: The cost of solar power has fallen to near zero, and solar panels are integrated into every available surface—roofs, walls, roads, and even clothing. Vast solar farms in deserts like the Sahara generate enormous amounts of power that is transported globally through the smart grid.
• Wind Power: A new generation of highly efficient, quiet wind turbines are deployed both on and offshore. Floating offshore wind farms in deep ocean waters provide a steady supply of power.
• Geothermal Power: Enhanced geothermal systems, which drill deep into the Earth to tap its heat, provide a reliable, 24/7 source of baseload power in many regions.
• Energy Storage: Breakthroughs in battery technology (such as solid-state batteries) and other forms of energy storage (such as green hydrogen and compressed air) allow for the storage of vast amounts of renewable energy, ensuring a reliable power supply even when the sun isn’t shining or the wind isn’t blowing.
• Green Hydrogen: Hydrogen produced from renewable energy has replaced fossil fuels in industrial processes (like steel and cement production) and in long-distance transportation (shipping and aviation).
17.4. The Materials Layer: The Circular Economy & Advanced Manufacturing
The linear “take-make-waste” economy of the 20th century has been replaced by a fully circular economy, where there is no such thing as waste.
• Materials Passport: Every product has a “materials passport” that tracks all the materials it contains. When the product reaches the end of its life, this passport allows for easy disassembly and recycling of all its components.
• Advanced Recycling: AI-powered robotic recycling facilities can automatically sort and process complex products, recovering all valuable materials with near-perfect efficiency.
• 3D Printing (Additive Manufacturing): 3D printing has become a primary mode of manufacturing, allowing for the on-demand production of goods close to the point of consumption. This reduces transportation costs and allows for highly customized products. 3D printers can use a wide range of recycled and bio-based materials.
• Bio-Based Materials: A new generation of materials made from renewable biological sources—such as wood, algae, and mycelium—has replaced plastics and other petroleum-based materials in many applications. These materials are biodegradable and often sequester carbon.
• Carbon Capture and Utilization (CCU): Technologies that capture carbon dioxide from the atmosphere are used to create valuable products, such as carbon-negative concrete, plastics, and fuels. This turns a waste product into a resource.
17.5. The Biology Layer: The Bio-Revolution & Regenerative Agriculture
Our understanding of biology has undergone a revolution, leading to new technologies that allow us to work with nature to heal the planet and ourselves.
• Genetic Engineering (CRISPR 2.0): Advanced genetic engineering tools are used to develop crops that are more nutritious, drought-resistant, and pest-resistant, reducing the need for chemical fertilizers and pesticides. These tools are also used to develop microbes that can clean up pollution and restore degraded ecosystems.
• The Microbiome: We have a deep understanding of the microbiome—the community of microorganisms in the soil, the ocean, and our own bodies. This understanding allows us to manage these ecosystems to enhance their health and functionality. Regenerative agriculture is largely based on cultivating a healthy soil microbiome.
• Cellular Agriculture: Meat and other animal products can be grown from cells in a lab, eliminating the need for industrial animal agriculture with its massive environmental footprint and ethical problems. By 2070, most meat consumed is cellular meat.
• Personalized Medicine: Based on an individual’s genetic makeup and microbiome, doctors can provide personalized diets, lifestyle recommendations, and medical treatments that are far more effective than the one-size-fits-all medicine of the past.
Ethical Governance of Biotechnology
The power of these new biotechnologies is governed by strict ethical guidelines, developed through global Ágora processes. There is a global moratorium on heritable human genetic modification, and all genetic engineering of plants and animals is subject to rigorous safety testing and public oversight. The goal is to use these technologies to assist nature, not to replace or control it.
17.6. The Synergy of the Stack: A Self-Organizing System
No single technology in the Regenerative Tech Stack is a silver bullet. The power of the stack comes from the synergy between its layers. For example:
• CIESSM uses the Decentralized Web for secure data collection and AI for analysis. Its insights guide the deployment of Renewable Energy and the practices of Regenerative Agriculture.
• 3D printers use Bio-Based Materials and designs created with Creative AI to produce goods for the Circular Economy.
• Personalized Medicine uses insights from Genetic Engineering and the Microbiome, delivered through the Aurora AI assistant on a Decentralized Identity platform.
The Regenerative Tech Stack is not a collection of separate technologies but a single, integrated, self-organizing system. It is the technological embodiment of the interconnected, living systems paradigm of the Abundance Program. It is technology in service of life, a powerful toolkit for the creation of a flourishing planetary civilization.
Chapter 18: The Great Assembly: Orchestrating Planetary Transformation
The RUSUSA project and the broader transition to a regenerative civilization are not the result of a top-down, centralized plan. They are the emergent outcome of a globally coordinated, multi-stakeholder movement known as The Great Assembly. The Great Assembly is not a single organization or event but a continuous, decentralized process of dialogue, alignment, and co-creation that has orchestrated the most complex undertaking in human history. It is the social technology that has allowed humanity to act as a coherent global intelligence, channeling the efforts of billions of people toward a shared vision of a flourishing world.
18.1. The Genesis: From Fragmentation to Coherence
The Great Assembly emerged in the 2030s out of the recognition that the thousands of well-intentioned movements for social and environmental change were largely failing because they were fragmented and working at cross-purposes. There were movements for climate action, social justice, economic reform, spiritual renewal, and democratic reform, but they often competed for attention and resources, and their efforts were not adding up to systemic change.
The founders of the Abundance Program recognized that what was needed was a “movement of movements,” a meta-platform that could help these diverse movements see themselves as part of a single, interconnected effort to build a new civilization. The Great Assembly was designed to be this platform.
18.2. The Architecture: A Multi-Scale, Multi-Stakeholder Process
The Great Assembly is not a hierarchical organization but a fractal, multi-scale process that operates at every level of society, from the local to the global.
Local Level: The Ágoras
The foundation of the Great Assembly is the global network of Ágoras. In these local forums, citizens come together to discuss their needs, envision their future, and launch projects to improve their communities. The Ágoras are the primary vehicle for grassroots participation in the transformation.
Bioregional Level: The Bioregional Assemblies
Ágoras within a single bioregion (such as a watershed or a mountain range) come together in Bioregional Assemblies to coordinate their efforts. These assemblies focus on issues that transcend local boundaries, such as ecosystem restoration, regional transportation, and economic development. They are the primary vehicle for creating place-based, regenerative economies.
Thematic Level: The Thematic Assemblies
Individuals and organizations working on a specific issue—such as renewable energy, regenerative agriculture, or education—come together in global Thematic Assemblies. These assemblies are communities of practice that share knowledge, develop best practices, and coordinate global campaigns. They are the primary vehicle for advancing the state of the art in each field.
Global Level: The Global Assembly
Once every two years, representatives from all the Bioregional and Thematic Assemblies come together in the Global Assembly. The Global Assembly is not a traditional conference but a massive, multi-week process of dialogue, deliberation, and decision-making. Its purpose is to: - Assess the State of the Planet: Review the latest data from CIESSM and assess progress toward the goals of the Abundance Program. - Identify Global Priorities: Identify the most pressing challenges and opportunities facing humanity. - Launch Global Initiatives: Launch new global initiatives and allocate resources from the Infinite Abundance Fund to address these priorities. - Celebrate and Connect: Celebrate the achievements of the movement and build relationships of trust and solidarity among its leaders.
The Global Assembly is held in a different Holopoli each time, and it is a major global media event, with billions of people participating online through the CMP.
18.3. The Process: The Rhythm of Transformation
The Great Assembly operates on a two-year cycle, a rhythm of convergence and divergence that drives the process of transformation.
Year 1: Divergence and Experimentation
In the year following the Global Assembly, the focus is on divergence and experimentation. Local Ágoras, Bioregional Assemblies, and Thematic Assemblies work on implementing the initiatives launched at the Global Assembly, adapting them to their local context and experimenting with new approaches. This is a period of bottom-up innovation and learning.
Year 2: Convergence and Synthesis
In the year leading up to the next Global Assembly, the focus is on convergence and synthesis. The learnings from the local, bioregional, and thematic levels are gathered, analyzed, and synthesized through the CMP. Representatives are selected for the Global Assembly, and proposals for new global initiatives are developed.
This two-year rhythm creates a powerful learning loop. The Global Assembly sets the direction, the local and thematic assemblies innovate and implement, and the learnings from their work feed back into the next Global Assembly. This allows the entire movement to learn and adapt in real time, like a single, planetary-scale organism.
18.4. The Role of the Abundance Program Components
The Great Assembly is not a standalone process; it is deeply integrated with all the other Components of the Abundance Program ecosystem, which provide the tools and infrastructure it needs to function.
• CIESSM: Provides the shared intelligence that informs the deliberations of the Assembly at all levels.
• CMP: Provides the digital platform for communication, collaboration, and decision-making.
• Ágoras: Provide the physical and social spaces for local participation.
• AWHD: Provides the decision-making methodology that allows for coherent collective action.
• HHEE: Provides the financial resources that allow the Assembly to turn its decisions into reality.
• Avatar Hub: Provides the training and capacity building that develops the leaders who facilitate the Assembly process.
Without these other Components, the Great Assembly would be just a talk shop. With them, it is a powerful engine for orchestrating planetary transformation.
18.5. The Impact: A New Form of Global Governance
By 2070, the Great Assembly has become the de facto system of global governance. While nation-states and the United Nations still exist, their role has shifted. They are now seen as important stakeholders within the Great Assembly process, but they are no longer the only or even the primary actors on the global stage.
The Great Assembly represents a new form of governance—a polycentric, multi-stakeholder system that is more agile, resilient, and democratic than the state-centric system of the 20th century. It is a system that is capable of addressing the complex, interconnected challenges of the 21st century because it can draw on the collective intelligence and creativity of all of humanity.
The construction of the RUSUSA network was one of the first major global initiatives launched by the Great Assembly. The project was too large and complex for any single nation or corporation to undertake. It required the coordinated effort of dozens of nations, thousands of companies, and millions of people. The Great Assembly provided the social technology to orchestrate this massive undertaking, aligning all the stakeholders around a shared vision and a common plan.
The Great Assembly is the ultimate expression of the Abundance Program’s philosophy: that the greatest challenges facing humanity can only be solved by humanity working together as a single, intelligent, and compassionate whole. It is the social infrastructure of a planetary civilization, the loom on which the tapestry of a flourishing world is woven.
Part V: Maturation and Transcendence
Part V, the final section of the main body, looks beyond the implementation of the RUSUSA project to the long-term evolution of the planetary civilization it helps to create. It explores the profound cultural, psychological, and spiritual shifts that occur as humanity adapts to a world of abundance, interconnectedness, and shared purpose. This is the ultimate “why” of the entire endeavor—not just to build a new infrastructure, but to foster the emergence of a new humanity, one that has transcended the limitations of the past and is ready to embrace its role as a conscious, creative force in the evolution of the cosmos.
Chapter 19: The Maturation of the Ecosystem: A Self-Organizing Planetary Superorganism
By 2100, the Abundance Program ecosystem has reached a state of maturity. It is no longer a project being built but a living, self-organizing system that has become the primary way humanity organizes itself. The ecosystem functions like a planetary superorganism, with specialized organs (the Components), a nervous system (CIESSM and the CMP), a circulatory system (the HHEE), and a collective intelligence (the Great Assembly). This chapter describes the key characteristics of this mature ecosystem and the profound implications for human society.
19.1. The End of Scarcity: The Psychology of Abundance
The most fundamental shift in the mature ecosystem is the transition from a psychology of scarcity to a psychology of abundance. For millennia, human societies were shaped by the struggle for scarce resources—food, land, energy, and money. This struggle bred competition, fear, and a zero-sum mindset. By 2100, this is no longer the case.
• Material Abundance: The combination of renewable energy, a circular economy, and automated production has made the basic necessities of life—food, housing, healthcare, education—universally available. Poverty, in the 20th-century sense, has been eliminated.
• The Post-Work Society: With most routine labor automated, the concept of a “job” has become obsolete. Humans are free to pursue their passions and contribute to society in ways that are meaningful to them, with their basic needs met through a universal basic income and the services provided by the ecosystem. This has led to an explosion of creativity, innovation, and community engagement.
• The Shift in Values: In a world of material abundance, status is no longer defined by wealth or consumption but by contribution and reputation. The most respected individuals are not the richest but those who have made the greatest contribution to the well-being of the whole, as measured by the multi-capital metrics of the ecosystem.
This shift to a psychology of abundance has had a profound impact on human well-being. Rates of depression, anxiety, and other mental illnesses have plummeted. People are happier, healthier, and more fulfilled, living lives of purpose and connection.
19.2. The End of the Nation-State: The Rise of the Holonic Order
The nation-state, the dominant political form of the 20th century, has not disappeared, but its role has been transformed. It is no longer the primary locus of power or identity. Instead, humanity has organized itself into a “holonic” order, a system of nested, semi-autonomous wholes.
• The Individual: The individual, empowered with a self-sovereign identity and access to the tools of the ecosystem, is the fundamental unit of the new order.
• The Community: Individuals come together in communities of place (bioregional Ágoras) and communities of practice (thematic Ágoras). These communities are the primary locus of social life and collective action.
• The Bioregion: Communities come together in bioregions, which are self-governing entities that manage their local ecosystems and economies.
• The Planetary: Bioregions and thematic communities come together at the planetary level through the Great Assembly to manage the global commons and address global challenges.
In this holonic order, power is not concentrated at the top but is distributed across all levels of the system. Each level has a degree of autonomy but is also accountable to the whole. This creates a system that is both resilient and adaptive, able to respond to challenges at the appropriate scale.
Nation-states still exist as cultural and administrative entities, but they have ceded much of their power to the bioregional and planetary levels. The old system of geopolitical competition has been replaced by a system of global cooperation and polycentric governance.
19.3. The End of Nature as Other: The Symbiotic Civilization
The mature ecosystem is a symbiotic civilization, one that has overcome the artificial separation between humanity and nature. This is not a return to a pre-industrial past but a move forward to a future where technology and nature work in harmony.
• Regenerative by Default: All economic activity is designed to be regenerative. Businesses do not just minimize their negative impact; they actively work to restore ecosystems and enhance social well-being. This is not a matter of corporate social responsibility but a core requirement of the HHEE.
• Cities as Forests: Cities are designed as living ecosystems, with buildings that function like trees, recycling water, producing energy, and purifying the air. Urban agriculture is widespread, with food grown on rooftops, in vertical farms, and in community gardens.
• Rewilding the Planet: With the shift to regenerative agriculture and cellular meat, vast areas of land previously used for industrial farming have been returned to nature. These “rewilding” projects, managed by ERAs, have led to a dramatic recovery of biodiversity and the restoration of healthy ecosystems across the planet.
• A New Environmental Ethic: The recognition of the Rights of Nature has led to a profound shift in human consciousness. Nature is no longer seen as a collection of resources to be exploited but as a community of subjects to which we belong. This has led to a new environmental ethic based on reverence, reciprocity, and stewardship.
19.4. The Unification of Science and Spirituality: The Rise of Holo-Consciousness
The mature ecosystem has overcome the old conflict between science and spirituality. The new paradigm of Holo-Consciousness recognizes that these are not opposing but complementary ways of knowing.
• Science of Qualities: Science has expanded beyond its traditional focus on the quantitative to develop a rigorous “science of qualities” that can study subjective experience, consciousness, and values. This has been enabled by new tools for sensing and modeling complex systems, as well as a deeper appreciation for contemplative and Indigenous ways of knowing.
• Evidence-Based Spirituality: Spiritual practices are no longer based on blind faith but on direct experience and empirical evidence. The CMP and Avatar Hub provide access to a wide range of contemplative practices, from meditation and yoga to nature connection and artistic expression. The impact of these practices on well-being and consciousness is tracked and studied, allowing individuals to find the path that is most effective for them.
• The Direct Experience of Interconnection: The ultimate goal of this new synthesis is to foster the direct, felt experience of interconnection—the realization that we are not separate from each other or from the natural world but are part of a single, unfolding cosmic process. This experience, which has been described by mystics and sages throughout history, is now becoming accessible to a growing portion of humanity, thanks to the cultural and technological infrastructure of the mature ecosystem.
This shift in consciousness is the ultimate fruit of the Abundance Program. It is the inner transformation that makes the outer transformation sustainable. It is the emergence of a humanity that is not just technologically advanced but also wise, compassionate, and whole.
19.5. The Planetary Superorganism in Action: A Day in the Life, 2100
To make this abstract description more concrete, consider a day in the life of a Holo-Citizen in the year 2100:
• Morning: An individual wakes up in their 3D-printed, bio-architectural home in a bioregional Holopoli. Their Aurora assistant briefs them on the state of their personal health (based on data from their smart toilet and wearable sensors) and the state of the bioregion (based on data from CIESSM). They eat a breakfast of fresh food grown in their community garden.
• Mid-day: They spend the morning working on a project of their choice, collaborating with a global team on the CMP. This could be anything from designing a new regenerative technology to composing a symphony to facilitating a local Ágora. Their work is tracked through AIPFIT, and they receive Abundance Coin in recognition of their contribution.
• Afternoon: They spend the afternoon in learning and service. They might take a course on the Avatar Hub to develop a new skill, volunteer at a local ecosystem restoration project, or participate in a bioregional assembly to deliberate on a new policy.
• Evening: They spend the evening in community. They might share a meal with their neighbors, attend a cultural performance, or participate in a contemplative practice at a local sanctuary.
Throughout their day, they are seamlessly supported by the infrastructure of the Abundance Program. They are healthy, fulfilled, and deeply connected to their community and the natural world. They are living a life of abundance, purpose, and joy.
This is the world that the RUSUSA project helps to build. It is a world where humanity has finally come home—to itself, to each other, and to the Earth. It is a world where the dream of a flourishing planetary civilization has become a living reality.
Chapter 20: Transcendence & The Future of Human Evolution: The Next Octave
The maturation of the planetary ecosystem is not the end of the story. It is the beginning of a new one. By creating a stable, just, and regenerative civilization, humanity has built a platform for the next stage of its evolution. Having met its basic needs and healed its relationship with the Earth, humanity is now free to turn its attention to the ultimate questions of existence: Who are we? Why are we here? And what is our role in the unfolding of the cosmos? This final chapter explores the theme of transcendence, the potential for humanity to evolve beyond its current form and step into a new “octave” of existence.
20.1. The Evolutionary Driver: From Survival to Transcendence
For most of its history, human evolution has been driven by the pressures of survival. We evolved our intelligence, our social structures, and our technologies in order to better compete for resources and protect ourselves from threats. In the mature ecosystem, these pressures have been largely eliminated. The new driver of evolution is not survival but transcendence—the innate human impulse to grow, to learn, to create, and to connect with something larger than oneself.
This impulse, which was once the province of a few mystics and artists, is now the central organizing principle of society. The entire Abundance Program ecosystem is designed to support this process of individual and collective self-transcendence. The goal is no longer to build a better world but to become a better humanity.
20.2. The Next Human: Homo Universalis
As a growing portion of humanity engages in this process of self-transcendence, a new kind of human being is beginning to emerge: Homo universalis, the universal human. Homo universalis is not a new species in the biological sense but a new stage of psycho-spiritual development, characterized by:
• Expanded Consciousness: A stable, non-dual awareness that experiences the world not as a collection of separate objects but as a single, interconnected whole.
• Multi-Perspectival Thinking: The ability to hold multiple perspectives simultaneously and to see the world through the eyes of others, including non-human beings.
• Radical Empathy: A deep, embodied compassion for all of life, born from the direct experience of interconnection.
• Creative Agency: The ability to consciously and creatively participate in the evolution of the cosmos, acting as a channel for the universe’s own creative impulse.
• Subtle Energy Mastery: A growing awareness and ability to work with the subtle energies of consciousness, life force (prana/chi), and the Earth itself.
Homo universalis is not a uniform type but a diverse flowering of human potential. Each individual expresses these universal capacities in their own unique way, contributing their particular gifts to the whole.
20.3. The Next Society: The Planetary Noosphere
As more and more individuals evolve into Homo universalis, their collective consciousness begins to form a new planetary layer: the noosphere. The concept of the noosphere, first proposed by thinkers like Pierre Teilhard de Chardin and Vladimir Vernadsky, describes a global sphere of thought, a planetary mind that emerges from the collective consciousness of humanity.
In the 21st century, the noosphere is no longer just a philosophical concept; it is a tangible reality. The technological infrastructure of the mature ecosystem—CIESSM, the CMP, the global fiber-optic network—has created the physical nervous system for this planetary brain. The social infrastructure of the Great Assembly has created the processes for this brain to think and make decisions. And the emergence of Homo universalis has provided the conscious cells for this brain to awaken.
The mature noosphere is a state of collective super-intelligence, a global consciousness that is more than the sum of its parts. It is able to sense, understand, and respond to the needs of the planet with a speed and wisdom that was previously unimaginable. It is a state of profound global coherence, where billions of individuals act in synergy, guided by a shared sense of purpose and a deep love for the whole.
20.4. The Next Frontier: The Exploration of Consciousness and the Cosmos
With the challenges of life on Earth largely solved, the mature planetary civilization turns its attention to the next great frontiers: the exploration of consciousness and the cosmos.
The Inner Frontier: The Science of Consciousness
The primary scientific and spiritual quest of the 22nd century is the exploration of consciousness. Using a combination of advanced neurotechnology, contemplative practice, and collective intelligence, humanity is systematically mapping the inner worlds of the psyche and the spirit. This includes: - Mapping Altered States: Studying the full spectrum of human consciousness, from deep sleep to lucid dreaming to mystical states of unity. - The Physics of Consciousness: Investigating the relationship between consciousness and the physical world, exploring questions about the nature of reality, time, and space. - The Technology of Transcendence: Developing new tools and techniques for accelerating psycho-spiritual development and fostering the emergence of Homo universalis.
The Outer Frontier: The Cosmic Civilization
Having established a sustainable and harmonious civilization on Earth, humanity begins to look to the stars, not with the old colonial mindset of conquest and exploitation, but with a new spirit of curiosity, reverence, and partnership.
• The Solar System Civilization: By 2100, there are permanent, self-sustaining human settlements on the Moon, Mars, and in the asteroid belt. These settlements are not colonies of Earth but autonomous Holopoli that are part of the broader Abundance Program ecosystem.
• Interstellar Exploration: The first interstellar probes are launched, carrying the seeds of life and consciousness to other star systems. These probes are not just robotic explorers but living arks, designed to terraform and seed new worlds.
• The Search for Cosmic Company: Humanity engages in a patient and humble search for other intelligent life in the universe, not to conquer or convert, but to learn and to share. The assumption is that any civilization that has survived its own technological adolescence must have undergone a similar transition to a regenerative, cooperative mode of existence.
20.5. The Ultimate Destiny: Co-Creators of the Cosmos
What is the ultimate destiny of a species that has achieved planetary consciousness and begun to explore the cosmos? From the perspective of 2100, the answer is not yet clear, but the direction is. Humanity is moving from being a passive product of evolution to an active co-creator of it. It is stepping into its role as a conscious agent in the unfolding of the universe, a partner with the cosmic intelligence that has guided the evolutionary process from the Big Bang to the present day.
The RUSUSA project, in this grand cosmic perspective, is more than just a railway. It is a rite of passage. It is the project through which humanity learned to overcome its divisions, to heal its relationship with the Earth, and to act as a coherent global whole. It is the chrysalis in which Homo sapiens, the clever but self-destructive ape, transformed into Homo universalis, the wise and creative co-creator of the cosmos.
The journey is far from over. The universe is vast, and the future is open. But by building the RUSUSA network and the regenerative civilization it serves, humanity has taken a decisive step into a new octave of existence. It has answered the call of its own potential and embraced its destiny as a force for good in the universe.
The story of the next ten billion years is yet to be written. But with the foundation of a flourishing planetary civilization in place, humanity is finally ready to pick up the pen.
Appendices
The following appendices provide detailed technical, financial, and governance specifications for the RUSUSA project. These documents are intended for use by project planners, engineers, policymakers, and investors who are working to implement the vision described in the main body of this plan.
Appendix A: Maps and Visual Diagrams
A.1. The Global World Land Bridge Network (2070)
World Land Bridge Network
World Land Bridge Network
The global rail network connects all continents and major economic centers, with the Bering Strait Crossing serving as the keystone linking the Eurasian and North American land bridges. Major corridors include: - The Eurasian Land Bridge (connecting China and Europe) - The North American Land Bridge (connecting Canada, US, and Mexico) - The South American Land Bridge - The African Land Bridge - The Southeast Asian & Australian Land Bridge
A.2. The 12 Anchor Holopoli Network
The 12 anchor Holopoli serve as the primary nodes of the regenerative civilization, each located at a strategic point on the global rail network:
1. Beringia Holopoli (Bering Strait) - The global capital
2. Amazon Holopoli (Brazil) - Rainforest restoration
3. Sahara Holopoli (North Africa) - Desert regeneration
4. Congo Holopoli (Central Africa) - Tropical forest restoration
5. Himalaya Holopoli (Nepal/Tibet) - Mountain ecosystem management
6. Mediterranean Holopoli (Greece/Turkey) - Marine ecosystem restoration
7. Arctic Holopoli (Greenland) - Polar research and adaptation
8. Pacific Holopoli (Indonesia) - Island and ocean stewardship
9. Patagonia Holopoli (Argentina/Chile) - Temperate ecosystem restoration
10. Central Asia Holopoli (Kazakhstan) - Steppe and grassland regeneration
11. Great Plains Holopoli (USA/Canada) - Prairie restoration
12. Oceania Holopoli (Australia) - Outback regeneration
A.3. The Bering Strait Mega-Holopolis Layout

Bering Mega-Holopolis
The Beringia Holopoli spans both Big Diomede (Russia) and Little Diomede (USA) islands, with the Bering Strait Crossing connecting them. Key features include: - The Crossing: 82 km of bridges, tunnels, and artificial islands - The Diomede Hub: Expanded islands with port, airport, and urban core - The Binational Governance Center: Home to the Planetary Commons Trust, World Land Bridge Authority, and CIESSM headquarters - The Global University: Campus on both islands - The Cultural Quarter: Museums, theaters, and performance spaces celebrating the cultures of the North - The Regenerative Industrial Zone: World Trade Village facilities - The Ecological Restoration Areas: Surrounding tundra and marine ecosystems
A.4. The 80-Year Implementation Timeline (2025-2105)
80-Year Timeline
80-Year Timeline
The implementation of the RUSUSA project and the broader regenerative civilization unfolds over four major phases: - Phase 1 (2025-2040): Foundations - ERA establishment, Component development, trust-building - Phase 2 (2040-2060): Acceleration - Holopoli construction, Bering Strait Crossing, rail network expansion - Phase 3 (2060-2085): Integration - Global network completion, ecosystem maturation, noosphere emergence - Phase 4 (2085-2105): Transcendence - Cosmic civilization, consciousness exploration, Homo universalis


B.4. The Economic Multiplier Effect
The $100 trillion investment generates at least $500 trillion in holistic value over 50 years through: - Infrastructure-led development and job creation - Increased trade efficiency and reduced costs - Innovation and new industries - Reduced costs from avoided systemic risks (climate disasters, healthcare crises, social conflict) - Increased velocity of Abundance Coin and efficient capital allocation
Appendix C: Governance Charters and Legal Frameworks
C.1. The Universal Declaration of Planetary Rights (UDPR) - Key Provisions
Adopted by the UN General Assembly in 2045, the UDPR establishes:
1. The Rights of Nature: Ecosystems have legal personhood and the right to exist, flourish, and evolve
2. The Rights of Future Generations: Future generations have a right to inherit a healthy planet
3. The Right to a Regenerative Livelihood: All people have the right to meaningful, dignified work that contributes to well-being
4. The Right to Information and Participation: All people have the right to access planetary data and participate in governance
5. The Responsibility to Regenerate: All individuals and organizations have a responsibility to contribute to planetary regeneration
C.2. The Planetary Commons Trust Charter
The Planetary Commons Trust is established as a perpetual, irrevocable trust under international law with:
• Beneficiaries: All of humanity and all of life, present and future
• Trustees: The Planetary Commons Council (multi-stakeholder body using AWHD)
• Purpose: To manage the global commons for the benefit of all
• Powers: Set caps on resource use, issue permits, collect revenue, enforce regulations
• Accountability: Radical transparency through real-time publication of all decisions and data on the CMP
C.3. All-Win Holocratic Dynamics (AWHD) - Core Protocols
AWHD is the decision-making methodology used across the Abundance Program ecosystem:
Core Principles: 1. Consent, Not Consensus: Decisions proceed unless there is a principled objection 2. Circles and Roles: Distributed authority through nested circles with clear domains 3. Integrative Decision-Making: Process designed to integrate all perspectives 4. Continuous Evolution: Governance structures evolve based on feedback
Decision-Making Process: 1. Proposal presentation 2. Clarifying questions 3. Reaction round 4. Objection round 5. Integration (amending proposal to address objections) 6. Adoption
C.4. The Bering Strait Treaty (2050)
The landmark treaty authorizing the construction of the Bering Strait Crossing includes:
• Joint Sovereignty: The crossing and Diomede Islands are under joint US-Russian sovereignty
• Binational Governance: Governed by a commission with equal representation and Indigenous participation
• Demilitarization: The entire Bering Strait region is a demilitarized zone
• Indigenous Rights: Recognition of Indigenous rights and participation in governance
• Financing: Authorization for the Infinite Abundance Fund to finance construction


Appendix E: Glossary of Terms
Abundance Coin: The complementary currency of the Abundance Program ecosystem, designed to circulate within the regenerative economy and reward multi-capital value creation.
AWHD (All-Win Holocratic Dynamics): The decision-making methodology used across the Abundance Program, based on consent, distributed authority, and integrative process.
Avatar: The self-sovereign digital identity of each Holo-Citizen, providing access to all services of the ecosystem.
Avatar Hub: The Component responsible for capacity building, education, and the development of human potential.
CIESSM (Collective Intelligence for Ecological and Social Systems Management): The planetary-scale AI system for sensing, sense-making, and decision support.
Convergence Meta-Platform (CMP): The digital infrastructure that integrates all Components and provides the user interface for Holo-Citizens.
ERA (Ecological Restoration Area): Large-scale ecosystem restoration projects that are integrated with the RUSUSA rail corridors.
HHEE (Holistic Hybrid Economic Ecosystem): The complete economic and financial infrastructure of the Abundance Program, including Abundance Coin, IAFS, My Goodness!, World Trade Villages, and the Infinite Abundance Fund.
Holo-Citizen: A member of the regenerative civilization, empowered with a self-sovereign identity and access to the tools of the ecosystem.
Holistic Conjuncture Paradigm: The foundational worldview of the Abundance Program, recognizing the interconnectedness of all systems and the need for integrated solutions.
Holo-Consciousness: The expanded state of awareness that recognizes the interconnectedness of all life and one’s role as a co-creator of reality.
Holopoli: A regenerative city designed according to the principles of the Abundance Program, serving as a node in the global network.
Homo universalis: The emerging stage of human psycho-spiritual development, characterized by expanded consciousness, radical empathy, and creative agency.
IAFS (Infinite Abundance Financial Services): The financial services arm of the HHEE, providing banking, insurance, and investment services aligned with regenerative principles.
Infinite Abundance Fund (IAF): The global sovereign wealth fund that provides long-term, patient capital for regenerative projects, financed by Planetary Commons revenue.
My Goodness!: The regenerative marketplace within the HHEE, connecting producers and consumers of goods and services that meet multi-capital standards.
Noosphere: The planetary sphere of thought and collective consciousness, emerging from the interconnection of human minds through technology and shared purpose.
Planetary Commons Trust: The institution responsible for governing the global commons (atmosphere, oceans, etc.) on behalf of all humanity and all life.
RUSUSA (Railway Unified System for Ubiquitous Strategy and Action): The global high-speed rail network connecting all continents, with the Bering Strait Crossing as its keystone.
The Great Assembly: The continuous, multi-scale process of global dialogue and co-creation that orchestrates the planetary transformation.
World Land Bridge: The global network of rail corridors that serve as development and restoration corridors, connecting humanity and regenerating the planet.
World Trade Village (WTV): Integrated logistics, manufacturing, and commercial centers located at key nodes of the rail network.
Appendix F: Logic Architecture



Conclusion: The Invitation
This document has laid out the most ambitious project in human history: the construction of a global railway network that serves as the backbone of a regenerative planetary civilization. The RUSUSA project is not just about trains and tracks; it is about fundamentally transforming how humanity organizes itself, how we relate to each other and to the Earth, and how we understand our place in the cosmos.
The vision described in these pages is not a fantasy. It is a practical, achievable plan, grounded in existing technologies, proven governance models, and a growing global movement for systemic change. Every component of this plan—the Holopoli, the ERAs, the HHEE, CIESSM, the Great Assembly—is already being prototyped and tested in communities around the world.
What is required now is not more planning but more action. What is required is the courage to take the first steps, to build the first Holopoli, to establish the first ERAs, to launch the first Ágoras. What is required is the willingness to believe that a better world is possible and to dedicate our lives to making it real.
This is the invitation: to join the Great Assembly, to become a Holo-Citizen, to contribute your unique gifts to the co-creation of a flourishing planetary civilization. The future is not something that happens to us; it is something we create together. And the time to begin is now.
The rails are being laid. The bridges are being built. The journey to the next octave of human existence has begun. Will you join us?
End of Document
RUSUSA: Railway Unified System for Ubiquitous Strategy and Action
A Complete Project Plan for Planetary Transformation
2025-2105
Социальные сети Instagram и Facebook запрещены в РФ. Решением суда от 21.03.2022 компания Meta признана экстремистской организацией на территории Российской Федерации.